Телевизоры Supra STV-LC42660FL00 - инструкция пользователя по применению, эксплуатации и установке на русском языке. Мы надеемся, она поможет вам решить возникшие у вас вопросы при эксплуатации техники.
Если остались вопросы, задайте их в комментариях после инструкции.
"Загружаем инструкцию", означает, что нужно подождать пока файл загрузится и можно будет его читать онлайн. Некоторые инструкции очень большие и время их появления зависит от вашей скорости интернета.

Руководство по эксплуатации
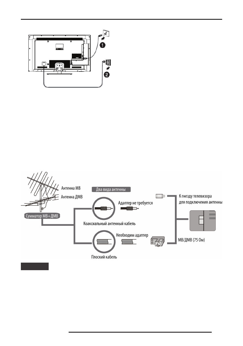
1 Подключение сигнала телевизионной антенны
2 Подключение к сети электропитания
СПОСОБЫ ПОДКЛюЧЕНИЯ АНТЕННЫ
Существует два способа подключения антенны: с
помощью коаксиального или плоского кабеля.
Подключите антенный кабель к гнезду для под-
ключения антенны на корпусе телевизора.
Если ваши антенные кабели отличаются от описан-
ных выше, либо у вас возникли проблемы при уста-
новке и подключении, обратитесь к специалисту.
ПРИМЕЧАНИЕ:
Обычно для подачи сигнала от внешней антенны
или кабельного телевидения используется коакси-
альный кабель 75 Ом. Такой кабель позволяет полу-
чить наилучшее качество приема. Плоский кабель
или внутренняя комнатная антенна считаются
устаревшими. Они не всегда могут обеспечить ка-
чественный прием телепрограмм.
9
Содержание
- 3 МЕРЫ БЕЗОПАСНОСТИ
- 5 КОМПЛЕКТАЦИЯ
- 6 ОСНОВНЫЕ ЭЛЕМЕНТЫ УПРАВЛЕНИЯ ТЕЛЕВИЗОРОМ; КНОПКИ ТЕЛЕВИЗОРА И ИХ фУНКЦИИ
- 7 РАЗЪЕМЫ ТЕЛЕВИЗОРА И ИХ НАЗНАЧЕНИЕ
- 8 УСТАНОВКА ТЕЛЕВИЗОРА И; для данной модели телевизора предусмо-
- 9 СПОСОБЫ ПОДКЛюЧЕНИЯ АНТЕННЫ; Существует два способа подключения антенны: с
- 10 ПУЛЬТ ДИСТАНЦИОННОГО; ПРАВИЛА ПОЛЬЗОВАНИЯ; FGDE
- 11 УСТАНОВКА БАТАРЕЙ
- 12 ОСНОВНЫЕ ОПЕРАЦИИ; РR; ИСПОЛЬЗОВАНИЕ фУНКЦИИ 3D
- 13 Чем больше параллакс, тем больше трапециевид-; ДЛИТЕЛЬНОСТЬ ПРОСМОТРА; НАСТРОЙКА ТЕЛЕВИЗОРА; ED
- 14 МЕНю НАСТРОЕК ИЗОБРАЖЕНИЯ
- 15 МЕНю НАСТРОЕК ТЕЛЕКАНАЛОВ; МЕНю СИСТЕМНЫХ НАСТРОЕК; DE
- 16 МЕНю ДОПОЛНИТЕЛЬНЫХ НАСТРОЕК
- 17 МЕНю НАСТРОЕК ПОДКЛюЧЕНИЯ К ПК; ВОСПРОИЗВЕДЕНИЕ; ЗАМЕЧАНИЯ ПО РАБОТЕ С УСТРОЙСТВАМИ USB; Некоторые устройства USB могут не поддержи-; ПЕРЕХОД В РЕЖИМ ВОСПРОИЗВЕДЕНИЯ фАЙЛОВ
- 18 КНОПКИ УПРАВЛЕНИЯ; DU; ПРОСМОТР ВИДЕО; MOVIE; FG
- 19 ПРОСЛУшИВАНИЕ МУЗЫКИ; MUSIC; В списке файлов отображаются только те файлы,; ПРОСМОТР ИЗОБРАЖЕНИЙ; PHOTO
- 20 ЧТЕНИЕ ТЕКСТОВЫХ фАЙЛОВ; TEXT
- 21 ЧИСТКА И УХОД; В целях вашей личной безопасности обязательно; ЧИСТКА ЖИДКОКРИСТАЛЛИЧЕСКОГО ЭКРАНА; Запрещается прикасаться к экрану острыми пред-; ЧИСТКА КОРПУСА ТЕЛЕВИЗОРА; Чистите внешнюю поверхность корпуса телевизо-
- 22 ПОИСК И УСТРАНЕНИЕ ПРОСТЫХ НЕИСПРАВНОСТЕЙ
- 23 изображение с «хлопьями»; Описанные дефекты изображения могут быть
- 24 Режимы ПК, устанавливаемые в случае подключе-; БЕЗОПАСНАЯ УТИЛИЗАЦИЯ
- 25 ТЕХНИЧЕСКИЕ ХАРАКТЕРИСТИКИ; ОБщИЕ; ИНфОРМАЦИЯ О СЕРТИфИКАЦИИ












