Телевизоры Supra STV-LC32552WL - инструкция пользователя по применению, эксплуатации и установке на русском языке. Мы надеемся, она поможет вам решить возникшие у вас вопросы при эксплуатации техники.
Если остались вопросы, задайте их в комментариях после инструкции.
"Загружаем инструкцию", означает, что нужно подождать пока файл загрузится и можно будет его читать онлайн. Некоторые инструкции очень большие и время их появления зависит от вашей скорости интернета.

РУКОВОДСТВО ПО ЭКСПЛУАТАЦИИ
15
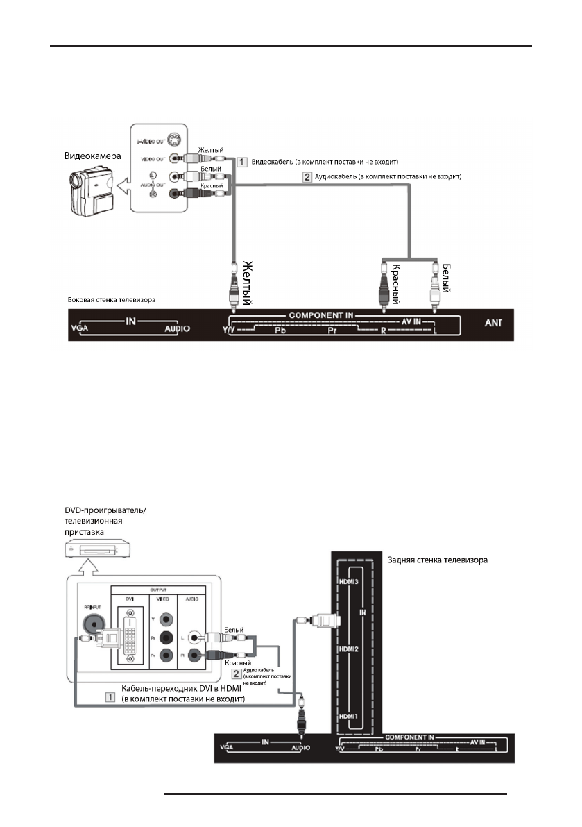
ПОДКЛЮЧЕНИЕ ВИДЕОКАМЕРЫ
Подключив видеокамеру к телевизору, вы сможете просматривать сделанные с помощью камеры записи
с помощью телевизора.
Конфигурация задней стенки видеокамеры может быть различной. При подключении цвета штекеров со-
единительных кабелей должны совпадать с цветами разъемов, к которым они подключаются.
1. Видеокабелем соедините видеовход Y/V (AV IN) телевизора с видеовыходом VIDEO OUT камеры.
2. Аудио кабелем соедините парный аудиовыход AUDIO OUT R-L на задней стенке видеокамеры с парным
аудиовходом L-R (AV IN) телевизора.
ПОДКЛЮЧЕНИЕ DVD-ПРОИГРЫВАТЕЛЯ/ТЕЛЕВИЗИОННОЙ ПРИСТАВКИ (КОМПОНЕНТНЫЙ СИГНАЛ)
Используйте этот тип подключения, если подключаемое оборудование имеет выход DVI.