Телевизоры Sony KDL-40R471A - инструкция пользователя по применению, эксплуатации и установке на русском языке. Мы надеемся, она поможет вам решить возникшие у вас вопросы при эксплуатации техники.
Если остались вопросы, задайте их в комментариях после инструкции.
"Загружаем инструкцию", означает, что нужно подождать пока файл загрузится и можно будет его читать онлайн. Некоторые инструкции очень большие и время их появления зависит от вашей скорости интернета.

7
RU
На
ч
а
ло р
а
боты
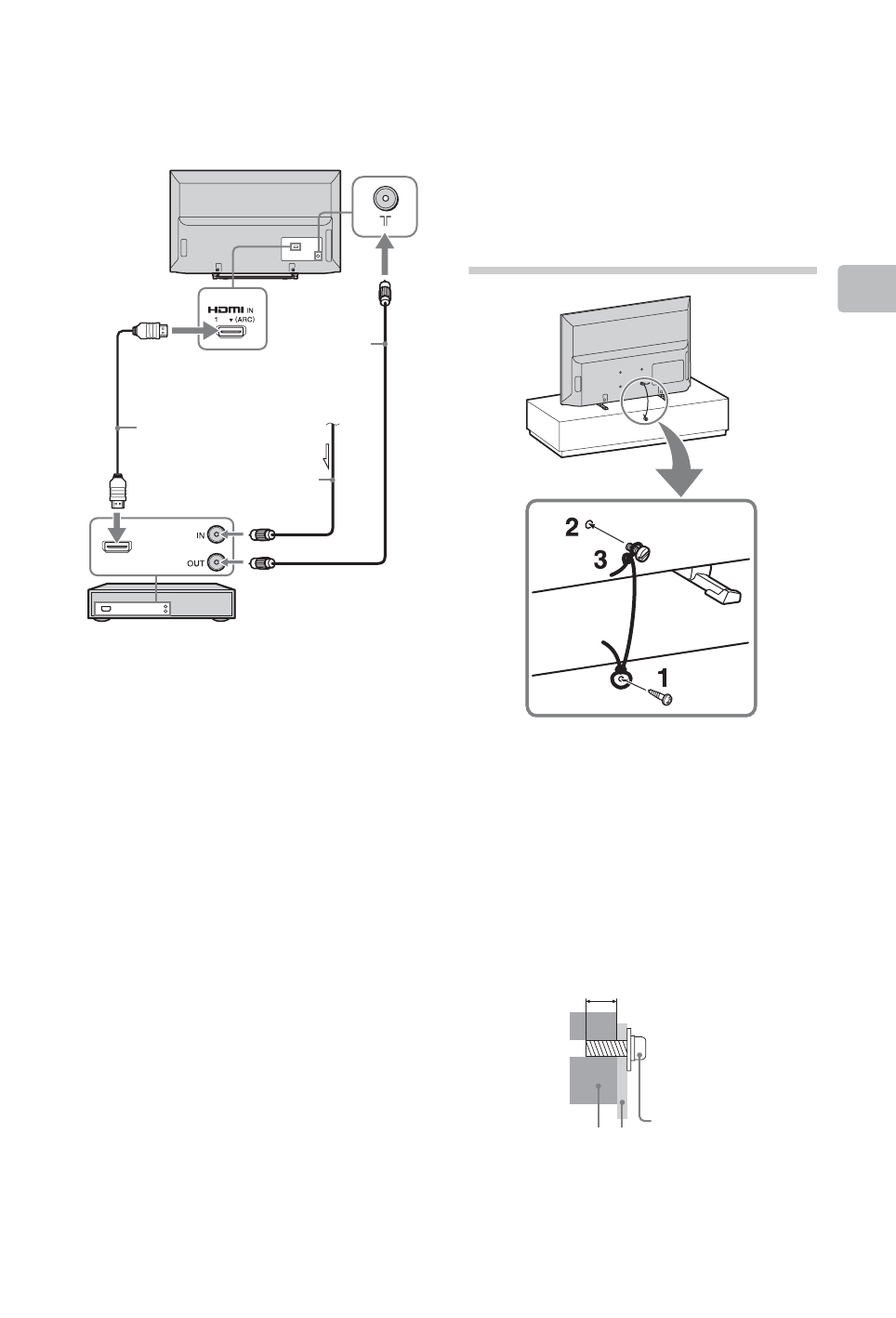
4: Меры по
предотвраще-
нию падения 
телевизора
1
Закрутите шуруп (диаметром 4 мм, не 
прилагается) в подставку под 
телевизор.
2
Закрутите крепежный винт (M4, не 
прилагается) в отверстие под винт на 
телевизоре.
3
Свяжите шуруп и винт прочной 
бечевкой (не прилагается).
Длина крепежного винта M4 зависит от 
диаметра шнура. См. рисунок ниже.
Подключение антенны, кабельного 
телевидения, видеомагнитофона , 
устройства записи дисков DVD с 
помощью интерфейса HDMI
Кабель HDMI
Коаксиальный кабель
Коаксиальный
кабель
Видеомагнитофон, устройство записи 
дисков DVD
Сигнал эфирного
или кабельного
вещания
Винт M4
Телевизор
6 - 8 мм
Веревка или цепь
(Продолжение)
Содержание
- 2 Введение
 - 4 Содержание; Начало работы; Использование Списка цифр. Программ; Использование дополнительного оборудования; : только для цифровых каналов
 - 5 ло р; принадлежностей; Установка батареек в пульт ДУ; подставки
 - 6 кабельного
 - 8 Нажмите
 - 9 телевизора
 - 10 HOME; “Быстрое сканирование”:
 - 11 Установка; Кабель питания
 - 12 Примечания; Предупреждение
 - 13 Просмотр телевизора
 - 15 Обзор пульта ДУ; qa
 - 16 qh; qk
 - 17 - Датчик сигнала с пульта ДУ; INPUT; Динамик
 - 18 В цифровом режиме; Дополнительные операции; Операция
 - 19 Прос; Вход в режим Телетекст; Режим выбора сцены; OPTIONS
 - 21 В цифровом режиме нажмите; GUIDE
 - 22 RETURN
 - 24 Прослушивание FM-радио
 - 25 и выберите “Энергосбережение”.
 - 27 Испол; Для устройства USB
 - 28 Действие; ANALOG
 - 30 Видеоформат устройства USB
 - 31 Фоторамка; Выбор фото
 - 32 Продолжительность
 - 33 • При установке для функции “Управление
 - 34 Использование функций MENU; Навигация в меню телевизора
 - 35 Исполь; Установки; Изображение
 - 36 Звук; Режим Фильм
 - 37 Эквалайзер; Звуковой бустер
 - 38 Управление экраном; “Динамический диапазон”:; Формат экрана
 - 39 “Сдвиг по горизонтали”:
 - 40 Настройка каналов; Программа; Канал; Метка
 - 43 “Системная информация”:
 - 44 Замок от детей; Настройка; “Аудио приложение”
 - 46 Автозапуск; “Предустановка AV”; “Наушники/Линейный выход звука”
 - 48 Эко; Сброс; Восстановление заводских значений всех настроек “Эко”.; Энергосбережение; заводские предустановки.
 - 49 ин; Дополнительная информация; К сведению покупателей:
 - 50 Технические характеристики
 - 51 Характеристики входных сигналов для подключения HDMI IN 1/2; Сигналы
 - 53 Если индикатор мигает; на боковой панели; Если индикатор не мигает; Каналы
 - 54 Общие
 
 
 
 
 
 
 
 
 
 
 
 
 
 
 
 
 
 
 
 
 
 
 
 
 
 
 
 
 
 
 
 
 
 
 
 
 
 
 
 
 
 
 
 
 
 
 
 
 
 
 
 
 
 
 
 
 











