Телевизоры Sharp LC-70PRO10R - инструкция пользователя по применению, эксплуатации и установке на русском языке. Мы надеемся, она поможет вам решить возникшие у вас вопросы при эксплуатации техники.
Если остались вопросы, задайте их в комментариях после инструкции.
"Загружаем инструкцию", означает, что нужно подождать пока файл загрузится и можно будет его читать онлайн. Некоторые инструкции очень большие и время их появления зависит от вашей скорости интернета.

7
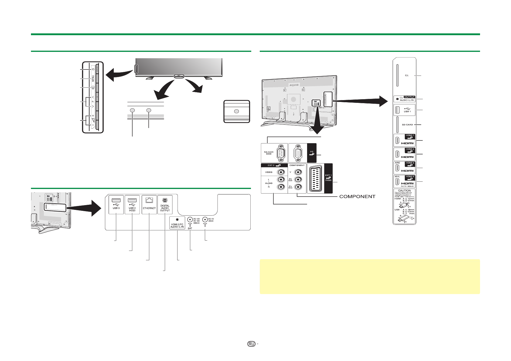
Телевизор
(
вид
спереди
/
сбоку
)
При
просмотре
3D
изображения
через
данную
панель
на
ваши
очки
3D
передается
сигнал
.
Подробную
информацию
см
.
на
стр
. 75.
I
Режим
3D:
Голубая
подсветка
Режим
2D:
Белая
подсветка
Телевизор
(
вид
сзади
)
J
С
обоими
гнездами
HDMI 2
и
PC
можно
использовать
одно
и
то
же
входное
звуковое
гнездо
(HDMI 2/PC AUDIO (L/R)).
Тем
не
менее
,
нужную
опцию
необходимо
выбрать
в
меню
«
Выбор
аудио
» (
Для
получения
подробной
информации
обратитесь
к
стр
. 46).
Телевизор
(
вид
сзади
) —
продолжение
K
Если
наушники
подключены
к
гнезду
OUTPUT,
звук
может
выводиться
и
через
динамики
(
Стр
.
47).
L
Сигнал
,
защищенный
от
копирования
технологией
HDCP 2.2,
может
передаваться
только
через
подключение
HDMI 1.
Измените
подключение
.
ОСТОРОЖНО
•
Чрезмерное
звуковое
давление
открытых
и
закрытых
наушников
может
привести
к
потере
слуха
.
•
Не
устанавливайте
высокий
уровень
громкости
.
Специалисты
в
области
слуха
не
рекомендуют
использовать
длительное
прослушивание
с
высоким
уровнем
громкости
.
ПРИМЕЧАНИЕ
•
Для
оптимального
подключения
кабеля
HDMI /
устройства
USB
используйте
продукцию
,
имеющую
указанные
размеры
.
−
HDMI:
Корпус
: (
глубина
)
не
более
12
мм
/ (
длина
)
не
более
32
мм
−
USB:
Корпус
: (
глубина
)
не
более
10
мм
/ (
длина
)
не
более
57
мм
Разъем
: (
глубина
)
не
более
7
мм
Наименования
и
функциональное
назначение
деталей
a
(
Режим
ожидания
/
Вкл
.)
MENU
(
Меню
)
b
(
Источник
входного
сигнала
)
:r/s
(
Программа
[
Канал
])
i+/-
(
Громкость
)
Датчик
OPC (
Стр
. 36)
Датчик
дистанционного
управления
(
Стр
. 6)
Светодиод
подсветки
*
1
Разъём
USB 3
Разъём
USB 2 (HDD)
Гнездо
ETHERNET
Гнездо
DIGITAL AUDIO OUTPUT
Гнездо
антенны
Гнездо
спутниковой
+
антенны
Гнездо
HDMI 2/PC AUDIO
(L/R)*2
С
ЛОТ
C.I.
(COMMON INTERFACE)
Г
НЕЗДО
OUTPUT
(
Н
АУШНИКИ
/AUDIO (L/R))*
3
Р
АЗЪЁМ
USB 1
С
ЛОТ
SD CARD
Г
НЕЗДО
HDMI 1
(HDMI)
Г
НЕЗДО
HDMI 2
(HDMI)
Г
НЕЗДО
HDMI 3
(HDMI/ARC)
Г
НЕЗДО
HDMI 4
(HDMI/MHL)
Г
НЕЗДО
EXT 2 (VIDEO/
AUDIO (L/R))
Г
НЕЗДО
EXT 1 (RGB)
Г
НЕЗДО
PC
Г
НЕЗДО
RS-232C