Телевизоры Samsung UE78JS9500T - инструкция пользователя по применению, эксплуатации и установке на русском языке. Мы надеемся, она поможет вам решить возникшие у вас вопросы при эксплуатации техники.
Если остались вопросы, задайте их в комментариях после инструкции.
"Загружаем инструкцию", означает, что нужно подождать пока файл загрузится и можно будет его читать онлайн. Некоторые инструкции очень большие и время их появления зависит от вашей скорости интернета.

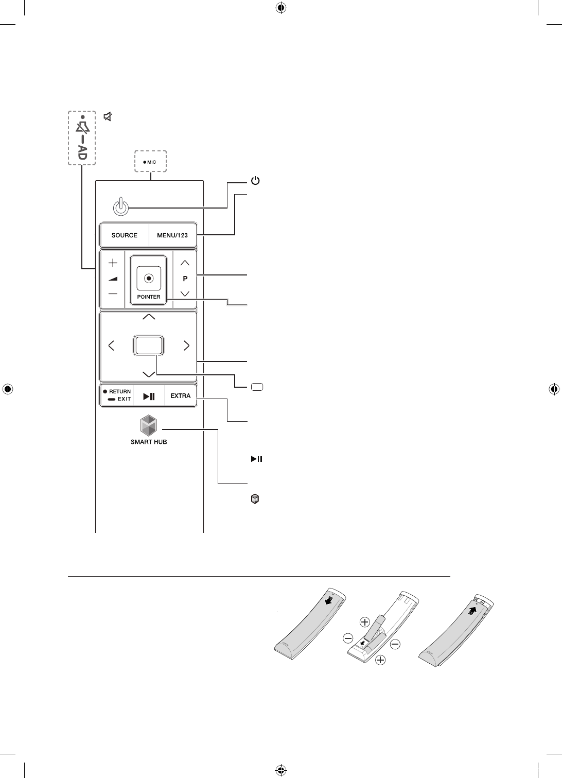
Samsung Smart Control құралы
: Дыбысты уақытша сөндіру үшін осы түймешікті басыңыз.
-
AD
: Қолжетімділік мәзірлерін қосатын
Арнайы мүмкіндіктердің төте жолдары
экранын қосу немесе сөндіру үшін
осы түймешікті басып ұстап тұрыңыз.
MIC
: Микрофонды Дыбыспен басқару және Дыбыс функциялары үшін пайдаланыңыз.
: ТД-ды қосуға және сөндіруге арналған.
SOURCE
: Қолжетімді видео сигнал көздерін көрсетуге және таңдауға
арналған.
MENU/123
: Функцияларды ыңғайлы түрде іске қосу үшін сандары бар
түймешіктерді, мазмұнды басқаратын түймешікті және басқа функция
түймешіктерін экранға шығарады.
-
Дауысты тану
функциясын іске қосу үшін осы түймешікті басып ұстап
тұрыңыз.
POINTER
: Саусағыңызды
POINTER
түймешігіне қойып, Samsung Smart
Control құралын жылжытыңыз. Экрандағы меңзер Samsung Smart Control
құралын қозғаған бағытқа қарай жылжиды. Таңдау немесе меңзер
қойылған элементті іске қосу үшін
POINTER
түймешігін басыңыз.
Y
: Дыбыс деңгейін өзгертеді.
<
P
>
: Арнаны ауыстырады.
<
>
¡
£
: Меңзерді жылжытады және ТД мәзірінде көрсетілген
мәндерді өзгертеді.
(Кіру):
Меңзер қойылған элементті таңдайды немесе іске қосады.
-
Нұсқау.
-н шығару үшін басып ұстап тұрыңыз.
RETURN
: Алдыңғы мәзірге немесе арнаға оралуға арналған.
-
EXIT
: ТД экранында қазір қосылып тұрған функциядан шығу үшін осы
түймешікті басып ұстап тұрыңыз.
: Бейнефильм, сурет немесе саз тәрізді медиа мазмұнды ойнату
барысында мазмұнды басқарады.
EXTRA
: Ағымдық бағдарламаға қатысты ақпаратты көрсетеді.
SMART HUB
:
Smart Hub
қолданбаларын іске қосады. (Эл. нұсқаулық
тарауын, "
Смарт функциялар
>
Smart Hub
.") бөлімін қараңыз.
Samsung Smart Control құралына батареяларды орнату
Samsung Smart Control құралын пайдалану үшін артқы
қақпақты көрсеткі бағытымен итеріп, батареяларды суретте
көрсетілгендей салыңыз. Оң және теріс полюстерінің дұрыс
бағытта салынғанына көз жеткізіңіз.
-
Батареяның қолданыс мерзімін ұзарту үшін сілті
батареяларын пайдалануды ұсынамыз.
Казақ - 4
[JS9500-RU]BN68-07183H-00L04.indb 4
2015-02-12 오전 10:38:30
Содержание
- 3 Что входит в комплект?; Использование контроллера телевизора
- 4 Пульт Samsung Smart Control; Установка батарей в пульт Samsung Smart Control
- 5 Сопряжение телевизора Samsung и пульта Samsung Smart Control; Подключение к сети; Беспроводное сетевое соединение
- 6 Встроенная камера; ТВ-камера в рабочем и сложенном положении
- 7 Электронное руководство e-Manual; Описание кнопок основного экрана электронного руководства; Обновление электронного руководства до последней версии; Исходная настройка
- 8 Устранение неисправностей и обслуживание; Поиск и устранение неисправностей
- 9 Датчик экономного режима и яркость экрана; Предупреждение относительно неподвижных изображений
- 10 Установка телевизора; Монтаж телевизора на стене; Установка настенного крепления
- 11 Характеристики набора для настенного крепления VESA; Обеспечение достаточной вентиляции для телевизора; Крепление телевизора к подставке
- 12 Меры предосторожности: Крепление телевизора к стене; Предотвращение падения телевизора; Укладка кабелей с помощью направляющей для кабеля
- 13 Технические характеристики; Уменьшение потребления электроэнергии
- 14 Лицензии; Рекомендация – только для стран ЕС
- 15 Режим ожидания; Знак имеет форму квадрата













