Телевизоры Samsung UE65JU7500UXRU - инструкция пользователя по применению, эксплуатации и установке на русском языке. Мы надеемся, она поможет вам решить возникшие у вас вопросы при эксплуатации техники.
Если остались вопросы, задайте их в комментариях после инструкции.
"Загружаем инструкцию", означает, что нужно подождать пока файл загрузится и можно будет его читать онлайн. Некоторые инструкции очень большие и время их появления зависит от вашей скорости интернета.

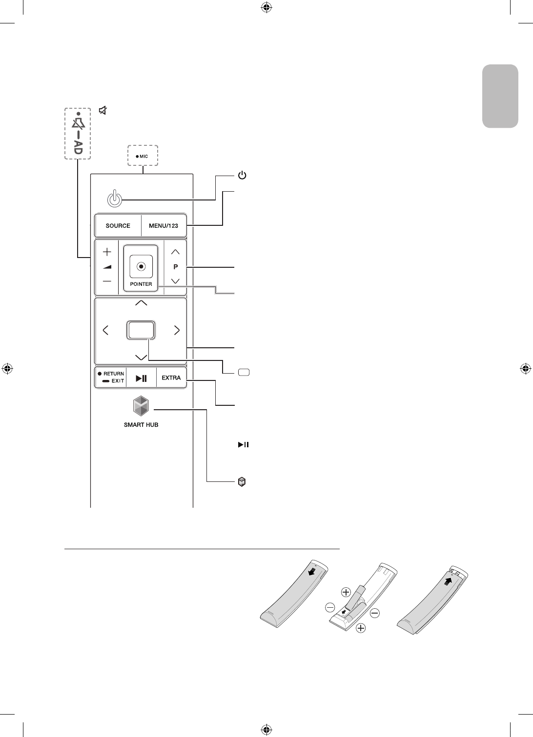
Пульт Samsung Smart Control
: Нажмите эту кнопку, чтобы временно отключить звук.
-
AD
: нажмите и удерживайте данную кнопку для отображения панели
Ссылки доступности
, с помощью которой
можно отобразить или скрыть меню специальных возможностей.
MIC
: Используйте микрофон для передачи голосовых команд с помощью функции голосового
управления.
: Включение и выключение телевизора.
SOURCE
: Просмотр и выбор доступных источников видеосигнала.
MENU/123
: Отображение кнопок с цифрами, кнопки управления
содержимым и других функциональных кнопок на экране для удобного
запуска функций.
-
Нажмите и удерживайте данную кнопку, чтобы запустить функцию
Распознавание голоса
.
POINTER
: Коснитесь кнопки
POINTER
и переместите пульт Samsung
Smart Control. Указатель перемещается по экрану в направлении движения
пульта Samsung Smart Control. Нажмите кнопку
POINTER
для выбора или
запуска выделенного элемента.
Y
: Изменение уровня громкости.
<
P
>
: Переключение канала.
<
>
¡
£
: Перемещение фокуса и изменение значений элементов меню
телевизора.
(Ввод):
Выбор или запуск выделенного элемента.
-
нажмите и удерживайте, чтобы открыть
Телегид
.
RETURN
: Возврат к предыдущему меню или каналу.
-
EXIT
: Нажмите и удерживайте эту кнопку для завершения работы
активной в данный момент функции.
: Управление содержимым во время воспроизведения, например
фильмами, изображениями или музыкальными файлами.
EXTRA
: Отображение информации о текущей программе.
SMART HUB
: Запуск приложений
Smart Hub
. (См. главу "
Смарт-
функции
>
Smart Hub
" электронного руководства)
Установка батарей в пульт Samsung Smart Control
Для работы с пультом Samsung Smart Control откройте
заднюю крышку пульта, нажав на нее и сдвинув в
направлении, указанном стрелкой, и вставьте батареи, как
показано на рисунке. Убедитесь, что при установке батарей
соблюдена полярность.
-
Рекомендуется использовать щелочные батареи,
которые обеспечивают более длительный срок службы.
Русский
Русский - 5
[JU7500-RU]BN68-07074H-00L04.indb 5
2015-02-11 오전 9:30:39
Содержание
- 3 Что входит в комплект?
- 4 Использование контроллера телевизора; Подключение ТВ-камеры
- 5 Пульт Samsung Smart Control; Установка батарей в пульт Samsung Smart Control
- 6 Сопряжение телевизора Samsung и пульта Samsung Smart Control; Подключение к сети; Беспроводное сетевое соединение
- 7 Электронное руководство e-Manual; Описание кнопок основного экрана электронного руководства; Обновление электронного руководства до последней версии; Исходная настройка
- 8 Устранение неисправностей и обслуживание; Поиск и устранение неисправностей
- 9 Датчик экономного режима и яркость экрана; Предупреждение относительно неподвижных изображений
- 10 Установка телевизора; Монтаж телевизора на стене; Установка настенного крепления; Характеристики набора для настенного крепления VESA
- 11 Укладка кабелей с помощью направляющей для кабеля; Крепление телевизора к подставке
- 12 Меры предосторожности: Крепление телевизора к стене; Предотвращение падения телевизора
- 13 Технические характеристики; Уменьшение потребления электроэнергии
- 14 Лицензии; Рекомендация – только для стран ЕС
- 15 Режим ожидания; Знак имеет форму квадрата













