Телевизоры Samsung UE48J6200AU - инструкция пользователя по применению, эксплуатации и установке на русском языке. Мы надеемся, она поможет вам решить возникшие у вас вопросы при эксплуатации техники.
Если остались вопросы, задайте их в комментариях после инструкции.
"Загружаем инструкцию", означает, что нужно подождать пока файл загрузится и можно будет его читать онлайн. Некоторые инструкции очень большие и время их появления зависит от вашей скорости интернета.

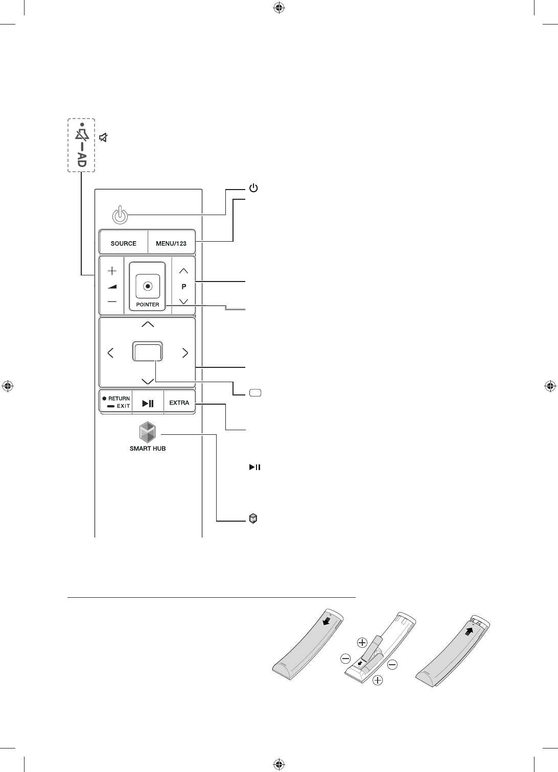
Пульт Samsung Smart Control
(только для моделей серии 6300)
: Нажмите эту кнопку, чтобы временно отключить звук.
-
AD
: нажмите и удерживайте данную кнопку для отображения панели
Ссылки доступности
, с помощью
которой можно отобразить или скрыть меню специальных возможностей.
: Включение и выключение телевизора.
SOURCE
: Просмотр и выбор доступных источников видеосигнала.
MENU/123
: Отображение кнопок с цифрами, кнопки управления
содержимым и других функциональных кнопок на экране для
удобного запуска функций.
POINTER
: Коснитесь кнопки
POINTER
и переместите пульт
Samsung Smart Control. Указатель перемещается по экрану в
направлении движения пульта Samsung Smart Control. Нажмите
кнопку
POINTER
для выбора или запуска выделенного элемента.
Y
: Изменение уровня громкости.
<
P
>
: Переключение канала.
<
>
¡
£
: Перемещение фокуса и изменение значений
элементов меню телевизора.
(Ввод):
Выбор или запуск выделенного элемента.
-
нажмите и удерживайте, чтобы открыть
Телегид
.
RETURN
: Возврат к предыдущему меню или каналу.
-
EXIT
: Нажмите и удерживайте эту кнопку для завершения
работы активной в данный момент функции.
: Управление содержимым во время воспроизведения,
например фильмами, изображениями или музыкальными файлами.
EXTRA
: Отображение информации о текущей программе.
SMART HUB
: Запуск приложений
Smart Hub
. (См. главу "
Смарт-
функции
>
Smart Hub
" электронного руководства)
Установка батарей в пульт Samsung Smart Control
Для работы с пультом Samsung Smart Control откройте
заднюю крышку пульта, нажав на нее и сдвинув
в направлении, указанном стрелкой, и вставьте
батареи, как показано на рисунке. Убедитесь, что при
установке батарей соблюдена полярность.
-
Рекомендуется использовать щелочные батареи,
которые обеспечивают более длительный срок
службы.
Русский - 6
[UJ6200-RU]BN68-07177H-00L04.indb 6
2015-03-12 오후 6:04:31
Содержание
- 3 Что входит в комплект?
- 4 Использование контроллера телевизора; Подключение ТВ-камеры
- 5 Установка батарей в пульт дистанционного управления
- 6 Пульт Samsung Smart Control; Установка батарей в пульт Samsung Smart Control
- 7 Сопряжение телевизора Samsung и пульта Samsung Smart Control; Подключение к сети; Беспроводное сетевое соединение
- 8 Электронное руководство e-Manual; Описание кнопок основного экрана электронного руководства; Обновление электронного руководства до последней версии; Исходная настройка
- 9 Устранение неисправностей и обслуживание; Поиск и устранение неисправностей
- 10 Датчик экономного режима и яркость экрана; Предупреждение относительно неподвижных изображений
- 11 Установка телевизора; Монтаж телевизора на стене; Установка настенного крепления; Характеристики набора для настенного крепления VESA
- 12 Укладка кабелей с помощью направляющей для кабеля
- 13 Предотвращение падения телевизора
- 14 Технические характеристики
- 15 Уменьшение потребления электроэнергии
- 16 Лицензии; Рекомендация – только для стран ЕС
- 17 Режим ожидания; Знак имеет форму квадрата
- 19 Содержание; Краткое руководство; Подключения
- 20 Интеллектуальные функции
- 22 Система и поддержка
- 24 Подключение к сети Интернет; Настройка Smart Hub; Настроить Smart; Добро пожал. в Smart Hub; Использование функции Smart Hub
- 25 Управление телевизором с помощью голоса; Настройка Распознавание голоса
- 27 Управление телевизором с помощью движений; Настройка Управл. движениями; Проверка среды управления движениями; Анимационное руководство по движениям
- 28 Управление телевизором с помощью жестов
- 29 Использование пульта Samsung Smart Control; Управление телевизором с помощью кнопки
- 30 Настройка пульта Samsung Smart Control; Сопряжение телевизора с пультом Samsung Smart Control
- 31 Улучшение качества просмотра спортивных событий; Включение функции Режим спорта; Режим спорта
- 32 Редактирование каналов; Запуск функции изменения канала; Перемещение или удаление каналов
- 33 Подключение антенны (Антенна; Тип подключения антенны; Двойной осциллятор
- 34 Установление проводного соединения с сетью Интернет; Использование кабелей локальной сети
- 35 Подключение к проводной сети Интернет автоматически; Установление беспроводного соединения с сетью Интернет; Подключение к беспроводной сети Интернет автоматически
- 36 Проверка состояния сетевого подключения; Изменение названия телевизора в списке сети
- 37 Подключение к сети с помощью мобильного адаптера
- 38 Устранение проблем с подключением к сети Интернет; Устранение проблем с подключением к проводной сети Интернет; Сетевой кабель не найден; Не удается подключиться к сети; Настройки IP; Выполнено подключение к беспроводной сети, но не к сети Интернет; Настройки IP; Настройка сети выполнена, но нет подключения к сети Интернет
- 39 Устранение проблем с беспроводным подключением к сети Интернет; Настройки сети
- 40 Подключение видеоустройств; Подключение через кабель HDMI
- 41 Подключение через компонентный кабель
- 42 Подключения аудиовхода и аудиовыхода; Подключение через кабель HDMI (ARC
- 43 Подключение с помощью аудиокабеля
- 44 Подключение компьютера; Использование телевизора в качестве монитора компьютера; Подключение через порт HDMI
- 45 Подключение с помощью кабеля HDMI-DVI; Подключение телевизора к домашней сети
- 46 Соединение с мобильным устройством; Подключение с помощью кабеля MHL-HDMI
- 47 Использование функции Screen Mirroring; Соединение через мобильное устройство; Подключение при автоматическом разрешении соединения
- 48 Подключение мобильных устройств без беспроводного
- 49 Подключение мобильного устройства через Samsung Smart View 2.0; Сопряжение ноутбука с телевизором - КИНO TV (функция
- 50 Выбор входного сигнала от внешних устройств; SOURCE
- 51 Примечания по подключению; Примечания относительно подключения через порт HDMI
- 52 Примечания по подключению аудиоустройств; Выбрать; Звук; Примечания по подключению компьютеров; Примечания по подключению мобильных устройств
- 53 Сведения о подключении для КИНO TV (функция беспроводного
- 54 О пульте Samsung Smart Control
- 56 Управлением телевизором с помощью кнопки; Управление телевизором с помощью навигационных кнопок и кнопки; Телегид
- 57 Отображение и использование экранного пульта
- 59 Настройка универсального пульта ДУ; Источник
- 60 Использование меню инструментов на экране телевизора; TOOLS
- 61 Управление телевизором с помощью клавиатуры; Подключение клавиатуры; Подключение USB-клавиатуры; Подключение клавиатуры Bluetooth
- 62 Использование клавиатуры; Изменение параметров клавиатуры
- 63 Управление телевизором с помощью мыши; Подключение мыши Bluetooth; Использование мыши; Выбор и запуск элемента; Прокрутка меню телевизора или экрана; Выход из меню телевизора или функции
- 64 Настройка работы кнопок мыши и скорости указателя; Подключение геймпада Bluetooth; Ввод текста с помощью экранной клавиатуры; Использование дополнительных функций
- 66 Тестирование соединения Smart Hub
- 67 Использование обучающего руководства к службе Smart Hub; Сброс настроек Smart Hub
- 68 Использование службы Smart Hub с Уч. зап. Samsung; Создание учетной записи Samsung
- 69 Вход в учетную запись Samsung; Регистрация учетной записи Samsung в телевизоре; Войти; Связывание учетной записи Samsung с учетными записями внешних; Привязка и отключение учетной записи службы
- 70 Изменение и добавление информации в учетную запись Samsung; Изменение изображения профиля; Удаление учетной записи Samsung с телевизора
- 71 Популярные; Моя страница; Управление службой игр с помощью всплывающего меню параметров; Просмотр подробной информации; Просмотр экрана с подробной информацией
- 72 Установка и запуск игры; Установка игр; Запуск установленной игры; Управление загруженными или приобретенными играми; Обновление игры
- 73 Включение автоматического обновления игр; Удаление игры
- 74 Использование службы Приложения; Управление загруженными приложениями с помощью всплывающего
- 75 Установка приложения; Быстрая установка приложения; Запуск приложения; Включение автоматического обновления приложений
- 76 Использование приложений, зависящих от канала
- 77 Использование e-Manual; Запуск электронного руководства; Использование кнопок в электронном руководстве
- 78 Использование веб-браузера; Настройки просмотра
- 79 Использование службы МОЕ СОДЕРЖИМОЕ; Прочите перед воспроизведением содержимого мультимедиа.
- 80 Воспроизведение мультимедийного содержимого, сохраненного на; RETURN
- 81 Безопасное извлечение устройства USB; Удаление устройства USB; Кнопки и функции, доступные во время просмотра фотографий; Пауза BGM
- 82 Кнопки и функции, доступные во время просмотра видео; Перемотка назад; Повтор
- 84 Кнопки и функции, доступные во время воспроизведения музыки; Пауза; Далее; Список громкоговорителей
- 85 Прослушивание музыки в HD-качестве; Функции на экране списка мультимедийного содержимого; Фильтр по
- 86 Использование службы NewsON; NewsON; Новости
- 87 Управление телевизором с помощью голосовых команд; Распознавание голоса
- 88 Прочтите перед использованием функции распознавания голоса; Изучение основ распознавания голоса; Просмотр всех голосовых команд:; Изменение языка распознавания голоса
- 89 управления; Распознавание; Использование функции распознавания голоса с помощью; Голосовое взаимодействие; Если нужно найти конкретный элемент содержимого:
- 90 Тестирование окружающего освещения с помощью ТВ-камеры
- 91 Проверка уровня окружающего шума и освещения; Включение функции управления движением
- 92 Изучение основных элементов управления жестами; Перемещение указателя; Выбор элемента
- 93 Регулировка скорости указателя
- 94 Изменение вида экрана управления движениями; Режим управления движениями в определенном направлении
- 96 Обзор информации о цифровой транслируемой программе; Использование телегида; Фильтр каналов; Запись
- 97 Просмотр информации о текущей программе; Переключение сигнала вещания; Просмотр информации о сигнале и мощности сигнала цифрового
- 98 Запись программ; Моментальная запись
- 99 Использование функций, доступных во время записи программ; Шаг; Замедленное воспроизведение
- 100 Управление настройками списка записи по расписанию; Просмотр записанных программ
- 102 Управление записанными файлами; Использование функций для работы со списком сохраненных файлов
- 103 Настройка параметра Просмотр по расписанию; Настройка просмотра по расписанию для канала; Настройка просмотра по расписанию для цифрового канала; Экран телегида; Настройка просмотра по расписанию для аналогового канала
- 104 Изменение настроек просмотра по расписанию; Отмена просмотра по расписанию; Использование функции Timeshift
- 105 Timeshift; Использование параметра Список каналов
- 106 Журнал; Добавить новый список; Все
- 107 Регистрация, удаление и редактирование каналов; Регистрация и удаление каналов; Удаление зарегистрированных каналов; Редактирование зарегистрированных каналов
- 108 Включение/выключение защиты паролем для каналов; Блокировка / разблокировка каналов
- 109 Создание личного списка избранного; Регистрация каналов в списке избранного; Выбор и просмотр только списков избранных каналов
- 110 Редактирование списка избранного
- 111 Удаление зарегистрированных каналов из списка избранного; Удалить; Упорядочивание элементов списка избранного; Готово; Копирование каналов из одного списка избранных каналов в другой; ОК
- 112 Выбор типа спортивной программы
- 113 Автоматическое определение ключевых моментов; Использование функций, доступных при просмотре спортивных
- 115 Просмотр фильма с оптимизированным качеством
- 116 Вспомогательные функции для просмотра; Просмотр телепередач с субтитрами; Выбор языка субтитров для каналов вещания
- 117 Чтение цифрового текста; Поиск доступных каналов; Выбор типа соединения антенны
- 118 Выбор языка аудио для каналов вещания; Описание аудио; Выбор жанра; Использование жанра для взрослых
- 119 Использование настроек каналов; Ручная настройка сигналов вещания; Настройка цифровых каналов
- 120 Настройка аналоговых каналов; Точная настройка экрана; Передача списка каналов; Удаление профиля оператора CAM
- 121 Настройка спутниковой системы; Изменение языка телетекста; Отображение меню параметров COMMON INTERFACE
- 122 Настройка качества изображения; Выбор режима изображения
- 124 Настройка дополнительных параметров
- 125 Настройка параметров изображения
- 126 Auto Motion Plus; Снижение размытия; Сброс
- 127 Дополнительные настройки изображения
- 128 Регулировка размера и положения изображения; Изменение размера изображения; Автоматическое изменение размера изображения
- 129 Регулировка размера изображения относительно экрана; Настройка положения изображения.; Изменение параметров режима изображения
- 130 Настройка параметров звука; Выбор режима звука
- 131 Применение звуковых эффектов
- 132 Использование дополнительных настроек звука; Выбор динамиков; Определение типа установки телевизора; Прослушивание звука телевизора через аудиоустройство Samsung
- 133 Воспроизведение звука через наушники Bluetooth; Прослушивание звука телевизора через динамик, совместимый с
- 135 Активация вывода цифрового аудиосигнала
- 136 Сброс всех настроек звука
- 137 Установка времени и использование таймера; Установка текущего времени
- 138 Настройка часов вручную; Автоматическая настройка часов; GMT
- 139 Использование таймеров; Включение телевизора по таймеру
- 140 Выключение телевизора по таймеру
- 141 Предотвращение выгорания экрана; Снижение уровня энергопотребления телевизора
- 142 Выбор внешнего устройства
- 144 Обновление программного обеспечения телевизора; Обновление программного обеспечения телевизора до последней; Автоматическое обновление ПО телевизора
- 145 Обновление ПО телевизора вручную; Защита телевизора от взлома и вредоносного кода; наличие вредоносного кода
- 146 Настройка дополнительных функций
- 147 Использование других функций; Быстрый запуск специальных функций; Белый шрифт на черном фоне (высокий контраст); Увеличение шрифта (для людей с нарушенным зрением)
- 148 Выбор языка меню; Установка пароля; Проверка уведомлений
- 149 Блокировка программ; Включение игрового режима; Наслаждайтесь насыщенными цветами и наивысшим качеством; Включение/отключение звуковых сигналов
- 150 Блокировка/разблокировка контроллера; Отображение/скрытие логотипа Samsung при загрузке; Ускорение включения телевизора; Устранение мерцания
- 151 Восстановление заводских настроек телевизора
- 152 Автоматический запуск службы передачи данных; HbbTV; Включить
- 153 Использование карты для просмотра телевизора (CI или; Подключение карты CI или CI+ к слоту COMMON INTERFACE
- 154 Подключение адаптера карты CI к слоту COMMON INTERFACE
- 155 Подключение карты CI или CI+; Использование карты CI или CI+
- 158 Получение Поддержки; Поддержка через Удаленное управление; Как работает служба удаленной поддержки?; Выполнить диагностику; Настроить параметры телевизора; обновление микропрограммного обеспечения
- 159 Поиск контактной информации службы
- 160 Проблема с изображением; Тестирование изображения; Тест изображения
- 162 Звук слышен неотчетливо; Тестирование звука
- 163 Проблема с трансляцией; Компьютер не подключается
- 164 Запись по расписанию/функция Timeshift не работает
- 167 Другие проблемы
- 169 Ознакомьтесь с данным разделом перед использованием функций
- 170 Таймер выключения; Автовыключение
- 171 Примечания по использованию сервиса S Recommendation; Сервис S Recommendation в сочетании с голосовым управлением
- 172 голоса и Управл. движениями; Использование ТВ-камеры; Проверка среды; движениями
- 173 Требования относительно использования функций Распознавание; Требования для использования функции распознавания голоса
- 174 Требования для использования функции распознавания движений
- 175 Прочтите перед использованием Приложения
- 176 Прочтите перед использованием Web Browser
- 177 Часы
- 178 музыкальных файлов; Ограничения использования фотографий, видео- и музыкальных
- 180 Поддерживаемые форматы и разрешение изображений; Поддерживаемые форматы музыкальных файлов и кодеки
- 181 Поддерживаемые видеокодеки
- 183 Ограничения; Гибкий CI
- 184 Размер изображения и входящие сигналы; Установка замка для защиты от краж
- 185 подключения к сети Интернет; Протоколы системы безопасности беспроводной сети
- 186 Прочтите перед подключением компьютера; IBM
- 187 VESA DMT
- 188 DVI
- 189 Ограничения при использовании соединения Bluetooth; Подключение звука ТВ
- 192 Глоссарий












