Телевизоры Samsung UE40D6510WS - инструкция пользователя по применению, эксплуатации и установке на русском языке. Мы надеемся, она поможет вам решить возникшие у вас вопросы при эксплуатации техники.
Если остались вопросы, задайте их в комментариях после инструкции.
"Загружаем инструкцию", означает, что нужно подождать пока файл загрузится и можно будет его читать онлайн. Некоторые инструкции очень большие и время их появления зависит от вашей скорости интернета.

Русский - 10
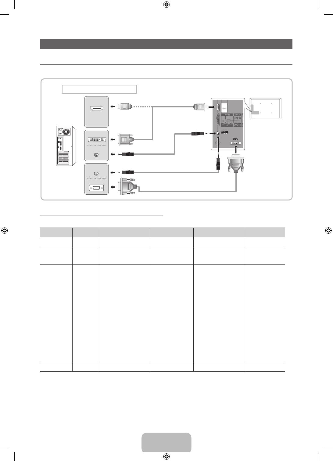
Подключение к компьютеру и аудиоустройству
¦
С помощью кабеля HDMI, HDMI/DVI или D-sub
✎
На некоторых компьютерах подключение с помощью кабеля HDMI может не поддерживаться.
Режимы отображения (вход D-Sub и HDMI – DVI)
Оптимальное разрешение: 1920 х 1080, 60 Гц.
Режим
Разрешение
Частота горизонтальной
развертки (кГц)
Частота вертикальной
развертки (Гц)
Частота синхронизации
пикселей (МГц)
Полярность
синхронизации (Г/В)
IBM
640 x 350
720 x 400
31,469
31,469
70,086
70,087
25,175
28,322
+/-
-/+
MAC
640 x 480
832 x 624
1152 x 870
35,000
49,726
68,681
66,667
74,551
75,062
30,240
57,284
100,000
-/-
-/-
-/-
VESA DMT
640 x 480
640 x 480
640 x 480
800 x 600
800 x 600
800 x 600
1024 x 768
1024 x 768
1024 x 768
1152 x 864
1280 x 1024
1280 x 1024
1280 x 800
1280 x 800
1280 x 960
1360 x 768
1440 x 900
1440 x 900
1680 x 1050
31,469
37,861
37,500
37,879
48,077
46,875
48,363
56,476
60,023
67,500
63,981
79,976
49,702
62,795
60,000
47,712
55,935
70,635
65,290
59,940
72,809
75,000
60,317
72,188
75,000
60,004
70,069
75,029
75,000
60,020
75,025
59,810
74,934
60,000
60,015
59,887
74,984
59,954
25,175
31,500
31,500
40,000
50,000
49,500
65,000
75,000
78,750
108,000
108,000
135,000
83,500
106,500
108,000
85,500
106,500
136,750
146,250
-/-
-/-
-/-
+/+
+/+
+/+
-/-
-/-
+/+
+/+
+/+
+/+
-/+
-/+
+/+
+/+
-/+
-/+
-/+
VESA DMT /
DTV CEA
1920 x 1080
67,500
60,000
148,500
+/+
✎
ПРИМЕЧАНИЕ
x
При подключении кабеля HDMI/DVI следует использовать разъем
HDMI IN 1(DVI)
.
x
Режим чересстрочной развертки не поддерживается.
x
При выборе нестандартного видеоформата устройство может работать неправильно.
x
Поддерживаются режимы раздельной и композитной синхронизации. Режим SOG (Синхронизация по
зеленому) не поддерживается.
Подключение компьютера
DVI OUT
AUDIO OUT
AUDIO OUT
PC OUT
HDMI OUT
[UD6500-RU]BN68-03482J-01L04.indb 10
2011-05-09 오후 4:00:05












