Телевизоры Samsung UE32S9AU - инструкция пользователя по применению, эксплуатации и установке на русском языке. Мы надеемся, она поможет вам решить возникшие у вас вопросы при эксплуатации техники.
Если остались вопросы, задайте их в комментариях после инструкции.
"Загружаем инструкцию", означает, что нужно подождать пока файл загрузится и можно будет его читать онлайн. Некоторые инструкции очень большие и время их появления зависит от вашей скорости интернета.

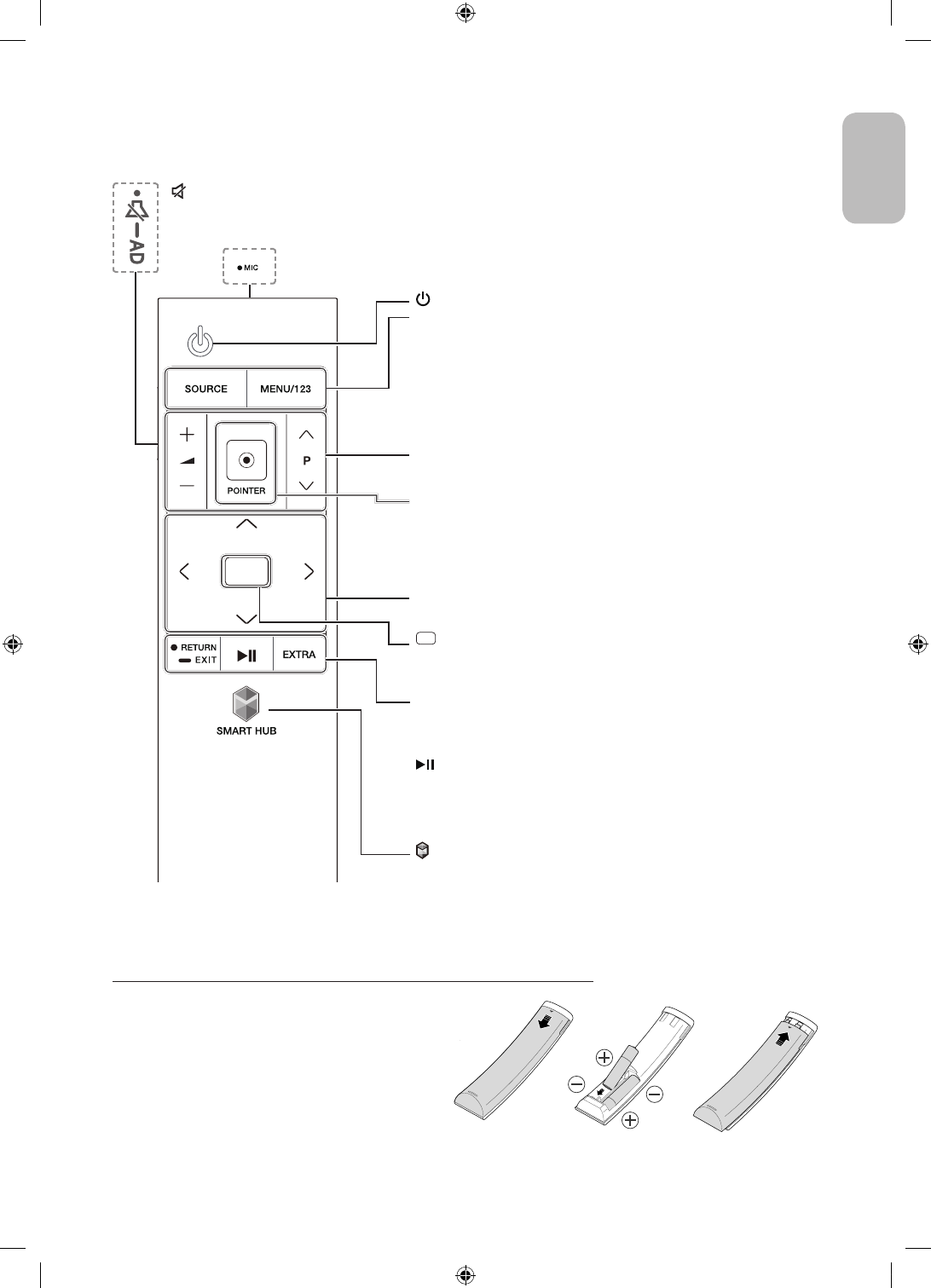
Пульт Samsung Smart Control
: Нажмите эту кнопку, чтобы временно отключить звук.
-
AD
: нажмите и удерживайте данную кнопку для отображения панели
Ссылки доступности
, с помощью
которой можно отобразить или скрыть меню специальных возможностей.
MIC
: Используйте микрофон для передачи голосовых команд с помощью функции голосового
управления.
: Включение и выключение телевизора.
SOURCE
: Просмотр и выбор доступных источников видеосигнала.
MENU/123
: Отображение кнопок с цифрами, кнопки управления
содержимым и других функциональных кнопок на экране для удобного
запуска функций.
-
Нажмите и удерживайте данную кнопку, чтобы запустить
функцию
Распознавание голоса
.
POINTER
: Коснитесь кнопки
POINTER
и переместите пульт Samsung
Smart Control. Указатель перемещается по экрану в направлении
движения пульта Samsung Smart Control. Нажмите кнопку
POINTER
для выбора или запуска выделенного элемента.
Y
: Изменение уровня громкости.
<
P
>
: Переключение канала.
<
>
¡
£
: Перемещение фокуса и изменение значений элементов
меню телевизора.
(Ввод):
Выбор или запуск выделенного элемента.
-
нажмите и удерживайте, чтобы открыть
Телегид
.
RETURN
: Возврат к предыдущему меню или каналу.
-
EXIT
: Нажмите и удерживайте эту кнопку для завершения работы
активной в данный момент функции.
: Управление содержимым во время воспроизведения, например
фильмами, изображениями или музыкальными файлами.
EXTRA
: Отображение информации о текущей программе.
SMART HUB
: Запуск приложений
Smart Hub
. (См. главу "
Смарт-
функции
>
Smart Hub
" электронного руководства)
Установка батарей в пульт Samsung Smart Control
Для работы с пультом Samsung Smart Control откройте
заднюю крышку пульта, нажав на нее и сдвинув в
направлении, указанном стрелкой, и вставьте батареи,
как показано на рисунке. Убедитесь, что при установке
батарей соблюдена полярность.
-
Рекомендуется использовать щелочные батареи,
которые обеспечивают более длительный срок
службы.
Русский
Русский - 5
[32S9-RU]BN68-07570H-00L04.indb 5
2015-05-27 오후 4:15:03
Содержание
- 3 Что входит в комплект?
- 4 Использование контроллера телевизора; Подключение ТВ-камеры
- 5 Пульт Samsung Smart Control; Установка батарей в пульт Samsung Smart Control
- 6 Сопряжение телевизора Samsung и пульта Samsung Smart Control; Подключение к сети; Беспроводное сетевое соединение
- 7 Электронное руководство e-Manual; Описание кнопок основного экрана электронного руководства; Обновление электронного руководства до последней версии; Исходная настройка
- 8 Устранение неисправностей и обслуживание; Поиск и устранение неисправностей
- 9 Датчик экономного режима и яркость экрана; Предупреждение относительно неподвижных изображений
- 10 Установка телевизора; Монтаж телевизора на стене; Установка настенного крепления; Характеристики набора для настенного крепления VESA
- 11 Укладка кабелей с помощью направляющей для кабеля
- 12 Предотвращение падения телевизора
- 13 Технические характеристики; Уменьшение потребления электроэнергии
- 14 Лицензии; Рекомендация – только для стран ЕС
- 15 Режим ожидания; Знак имеет форму квадрата
- 17 Содержание; Краткое руководство; Подключения
- 18 Интеллектуальные функции
- 20 Система и поддержка
- 22 Подключение к сети Интернет; Настройка Smart Hub; Настроить Smart; Добро пожал. в Smart Hub; Использование функции Smart Hub
- 23 Управление телевизором с помощью голоса; Настройка Распознавание голоса
- 25 Управление телевизором с помощью движений; Настройка Управл. движениями; Проверка среды управления движениями; Анимационное руководство по движениям
- 26 Управление телевизором с помощью жестов
- 27 Использование пульта Samsung Smart Control; Управление телевизором с помощью кнопки
- 28 Настройка пульта Samsung Smart Control; Сопряжение телевизора с пультом Samsung Smart Control
- 29 Улучшение качества просмотра спортивных событий; Включение функции Режим спорта; Режим спорта
- 30 Редактирование каналов; Запуск функции изменения канала; Перемещение или удаление каналов
- 31 Подключение антенны (Антенна; Тип подключения антенны; Двойной осциллятор
- 32 Установление проводного соединения с сетью Интернет; Использование кабелей локальной сети
- 33 Подключение к проводной сети Интернет автоматически; Установление беспроводного соединения с сетью Интернет; Подключение к беспроводной сети Интернет автоматически
- 34 Проверка состояния сетевого подключения; Изменение названия телевизора в списке сети
- 35 Подключение к сети с помощью мобильного адаптера
- 36 Устранение проблем с подключением к сети Интернет; Устранение проблем с подключением к проводной сети Интернет; Сетевой кабель не найден; Не удается подключиться к сети; Настройки IP; Выполнено подключение к беспроводной сети, но не к сети Интернет; Настройки IP; Настройка сети выполнена, но нет подключения к сети Интернет
- 37 Устранение проблем с беспроводным подключением к сети Интернет; Настройки сети
- 38 Подключение видеоустройств; Подключение через кабель HDMI
- 39 Подключение через компонентный кабель
- 40 Подключения аудиовхода и аудиовыхода; Подключение через кабель HDMI (ARC
- 41 Подключение с помощью аудиокабеля
- 42 Подключение компьютера; Использование телевизора в качестве монитора компьютера; Подключение через порт HDMI
- 43 Подключение с помощью кабеля HDMI-DVI; Подключение телевизора к домашней сети
- 44 Соединение с мобильным устройством; Подключение с помощью кабеля MHL-HDMI
- 45 Использование функции Screen Mirroring; Соединение через мобильное устройство; Подключение при автоматическом разрешении соединения
- 46 Подключение мобильных устройств без беспроводного
- 47 Подключение мобильного устройства через Samsung Smart View 2.0; Сопряжение ноутбука с телевизором - КИНO TV (функция
- 48 Выбор входного сигнала от внешних устройств; SOURCE
- 49 Примечания по подключению; Примечания относительно подключения через порт HDMI
- 50 Примечания по подключению аудиоустройств; Выбрать; Звук; Примечания по подключению компьютеров; Примечания по подключению мобильных устройств
- 51 Сведения о подключении для КИНO TV (функция беспроводного
- 52 О пульте Samsung Smart Control
- 54 Управлением телевизором с помощью кнопки; Управление телевизором с помощью навигационных кнопок и кнопки; Телегид
- 55 Отображение и использование экранного пульта
- 57 Настройка универсального пульта ДУ; Источник
- 58 Использование меню инструментов на экране телевизора; TOOLS
- 59 Управление телевизором с помощью клавиатуры; Подключение клавиатуры; Подключение USB-клавиатуры; Подключение клавиатуры Bluetooth
- 60 Использование клавиатуры; Изменение параметров клавиатуры
- 61 Управление телевизором с помощью мыши; Подключение мыши Bluetooth; Использование мыши; Выбор и запуск элемента; Прокрутка меню телевизора или экрана; Выход из меню телевизора или функции
- 62 Настройка работы кнопок мыши и скорости указателя; Подключение геймпада Bluetooth; Ввод текста с помощью экранной клавиатуры; Использование дополнительных функций
- 64 Тестирование соединения Smart Hub
- 65 Использование обучающего руководства к службе Smart Hub; Сброс настроек Smart Hub
- 66 Использование службы Smart Hub с Уч. зап. Samsung; Создание учетной записи Samsung
- 67 Вход в учетную запись Samsung; Регистрация учетной записи Samsung в телевизоре; Войти; Связывание учетной записи Samsung с учетными записями внешних; Привязка и отключение учетной записи службы
- 68 Изменение и добавление информации в учетную запись Samsung; Изменение изображения профиля; Удаление учетной записи Samsung с телевизора
- 69 Популярные; Моя страница; Управление службой игр с помощью всплывающего меню параметров; Просмотр подробной информации; Просмотр экрана с подробной информацией
- 70 Установка и запуск игры; Установка игр; Запуск установленной игры; Управление загруженными или приобретенными играми; Обновление игры
- 71 Включение автоматического обновления игр; Удаление игры
- 72 Использование службы Приложения; Управление загруженными приложениями с помощью всплывающего
- 73 Установка приложения; Быстрая установка приложения; Запуск приложения; Включение автоматического обновления приложений
- 74 Использование приложений, зависящих от канала
- 75 Использование e-Manual; Запуск электронного руководства; Использование кнопок в электронном руководстве
- 76 Использование веб-браузера; Настройки просмотра
- 77 Использование службы МОЕ СОДЕРЖИМОЕ; Прочите перед воспроизведением содержимого мультимедиа.
- 78 Воспроизведение мультимедийного содержимого, сохраненного на; RETURN
- 79 Безопасное извлечение устройства USB; Удаление устройства USB; Кнопки и функции, доступные во время просмотра фотографий; Пауза BGM
- 80 Кнопки и функции, доступные во время просмотра видео; Перемотка назад; Повтор
- 82 Кнопки и функции, доступные во время воспроизведения музыки; Пауза; Далее; Список громкоговорителей
- 83 Прослушивание музыки в HD-качестве; Функции на экране списка мультимедийного содержимого; Фильтр по
- 84 Использование службы NewsON; NewsON; Новости
- 85 Управление телевизором с помощью голосовых команд; Распознавание голоса
- 86 Прочтите перед использованием функции распознавания голоса; Изучение основ распознавания голоса; Просмотр всех голосовых команд:; Изменение языка распознавания голоса
- 87 управления; Распознавание; Использование функции распознавания голоса с помощью; Голосовое взаимодействие; Если нужно найти конкретный элемент содержимого:
- 88 Тестирование окружающего освещения с помощью ТВ-камеры
- 89 Проверка уровня окружающего шума и освещения; Включение функции управления движением
- 90 Изучение основных элементов управления жестами; Перемещение указателя; Выбор элемента
- 91 Регулировка скорости указателя
- 92 Изменение вида экрана управления движениями; Режим управления движениями в определенном направлении
- 94 Обзор информации о цифровой транслируемой программе; Использование телегида; Фильтр каналов; Запись
- 95 Просмотр информации о текущей программе; Переключение сигнала вещания; Просмотр информации о сигнале и мощности сигнала цифрового
- 96 Запись программ; Моментальная запись
- 97 Использование функций, доступных во время записи программ; Шаг; Замедленное воспроизведение
- 98 Управление настройками списка записи по расписанию; Просмотр записанных программ
- 100 Управление записанными файлами; Использование функций для работы со списком сохраненных файлов
- 101 Настройка параметра Просмотр по расписанию; Настройка просмотра по расписанию для канала; Настройка просмотра по расписанию для цифрового канала; Экран телегида; Настройка просмотра по расписанию для аналогового канала
- 102 Изменение настроек просмотра по расписанию; Отмена просмотра по расписанию; Использование функции Timeshift
- 103 Timeshift; Использование параметра Список каналов
- 104 Журнал; Добавить новый список; Все
- 105 Регистрация, удаление и редактирование каналов; Регистрация и удаление каналов; Удаление зарегистрированных каналов; Редактирование зарегистрированных каналов
- 106 Включение/выключение защиты паролем для каналов; Блокировка / разблокировка каналов
- 107 Создание личного списка избранного; Регистрация каналов в списке избранного; Выбор и просмотр только списков избранных каналов
- 108 Редактирование списка избранного
- 109 Удаление зарегистрированных каналов из списка избранного; Удалить; Упорядочивание элементов списка избранного; Готово; Копирование каналов из одного списка избранных каналов в другой; ОК
- 110 Выбор типа спортивной программы
- 111 Автоматическое определение ключевых моментов; Использование функций, доступных при просмотре спортивных
- 113 Просмотр фильма с оптимизированным качеством
- 114 Вспомогательные функции для просмотра; Просмотр телепередач с субтитрами; Выбор языка субтитров для каналов вещания
- 115 Чтение цифрового текста; Поиск доступных каналов; Выбор типа соединения антенны
- 116 Выбор языка аудио для каналов вещания; Описание аудио; Выбор жанра; Использование жанра для взрослых
- 117 Использование настроек каналов; Ручная настройка сигналов вещания; Настройка цифровых каналов
- 118 Настройка аналоговых каналов; Точная настройка экрана; Передача списка каналов; Удаление профиля оператора CAM
- 119 Настройка спутниковой системы; Изменение языка телетекста; Отображение меню параметров COMMON INTERFACE
- 120 Настройка качества изображения; Выбор режима изображения
- 122 Настройка дополнительных параметров
- 123 Настройка параметров изображения
- 124 Auto Motion Plus; Снижение размытия; Сброс
- 125 Дополнительные настройки изображения
- 126 Регулировка размера и положения изображения; Изменение размера изображения; Автоматическое изменение размера изображения
- 127 Регулировка размера изображения относительно экрана; Настройка положения изображения.; Изменение параметров режима изображения
- 128 Настройка параметров звука; Выбор режима звука
- 129 Применение звуковых эффектов
- 130 Использование дополнительных настроек звука; Выбор динамиков; Определение типа установки телевизора; Прослушивание звука телевизора через аудиоустройство Samsung
- 131 Воспроизведение звука через наушники Bluetooth; Прослушивание звука телевизора через динамик, совместимый с
- 133 Активация вывода цифрового аудиосигнала
- 134 Сброс всех настроек звука
- 135 Установка времени и использование таймера; Установка текущего времени
- 136 Настройка часов вручную; Автоматическая настройка часов; GMT
- 137 Использование таймеров; Включение телевизора по таймеру
- 138 Выключение телевизора по таймеру
- 139 Предотвращение выгорания экрана; Снижение уровня энергопотребления телевизора
- 140 Выбор внешнего устройства
- 142 Обновление программного обеспечения телевизора; Обновление программного обеспечения телевизора до последней; Автоматическое обновление ПО телевизора
- 143 Обновление ПО телевизора вручную; Защита телевизора от взлома и вредоносного кода; наличие вредоносного кода
- 144 Настройка дополнительных функций
- 145 Использование других функций; Быстрый запуск специальных функций; Белый шрифт на черном фоне (высокий контраст); Увеличение шрифта (для людей с нарушенным зрением)
- 146 Выбор языка меню; Установка пароля; Проверка уведомлений
- 147 Блокировка программ; Включение игрового режима; Наслаждайтесь насыщенными цветами и наивысшим качеством; Включение/отключение звуковых сигналов
- 148 Блокировка/разблокировка контроллера; Отображение/скрытие логотипа Samsung при загрузке; Ускорение включения телевизора; Устранение мерцания
- 149 Восстановление заводских настроек телевизора
- 150 Автоматический запуск службы передачи данных; HbbTV; Включить
- 151 Использование карты для просмотра телевизора (CI или; Подключение карты CI или CI+ к слоту COMMON INTERFACE
- 152 Подключение адаптера карты CI к слоту COMMON INTERFACE
- 153 Подключение карты CI или CI+; Использование карты CI или CI+
- 156 Получение Поддержки; Поддержка через Удаленное управление; Как работает служба удаленной поддержки?; Выполнить диагностику; Настроить параметры телевизора; обновление микропрограммного обеспечения
- 157 Поиск контактной информации службы
- 158 Проблема с изображением; Тестирование изображения; Тест изображения
- 160 Звук слышен неотчетливо; Тестирование звука
- 161 Проблема с трансляцией; Компьютер не подключается
- 162 Запись по расписанию/функция Timeshift не работает
- 165 Другие проблемы
- 167 Ознакомьтесь с данным разделом перед использованием функций
- 168 Таймер выключения; Автовыключение
- 169 Примечания по использованию сервиса S Recommendation; Сервис S Recommendation в сочетании с голосовым управлением
- 170 голоса и Управл. движениями; Использование ТВ-камеры; Проверка среды; движениями
- 171 Требования относительно использования функций Распознавание; Требования для использования функции распознавания голоса
- 172 Требования для использования функции распознавания движений
- 173 Прочтите перед использованием Приложения
- 174 Прочтите перед использованием Web Browser
- 175 Часы
- 176 музыкальных файлов; Ограничения использования фотографий, видео- и музыкальных
- 178 Поддерживаемые форматы и разрешение изображений; Поддерживаемые форматы музыкальных файлов и кодеки
- 179 Поддерживаемые видеокодеки
- 181 Ограничения; Гибкий CI
- 182 Размер изображения и входящие сигналы; Установка замка для защиты от краж
- 183 подключения к сети Интернет; Протоколы системы безопасности беспроводной сети
- 184 Прочтите перед подключением компьютера; IBM
- 185 VESA DMT
- 186 DVI
- 187 Ограничения при использовании соединения Bluetooth; Подключение звука ТВ
- 190 Глоссарий












