Телевизоры Samsung UE32D6510WS - инструкция пользователя по применению, эксплуатации и установке на русском языке. Мы надеемся, она поможет вам решить возникшие у вас вопросы при эксплуатации техники.
Если остались вопросы, задайте их в комментариях после инструкции.
"Загружаем инструкцию", означает, что нужно подождать пока файл загрузится и можно будет его читать онлайн. Некоторые инструкции очень большие и время их появления зависит от вашей скорости интернета.

Русский - 10
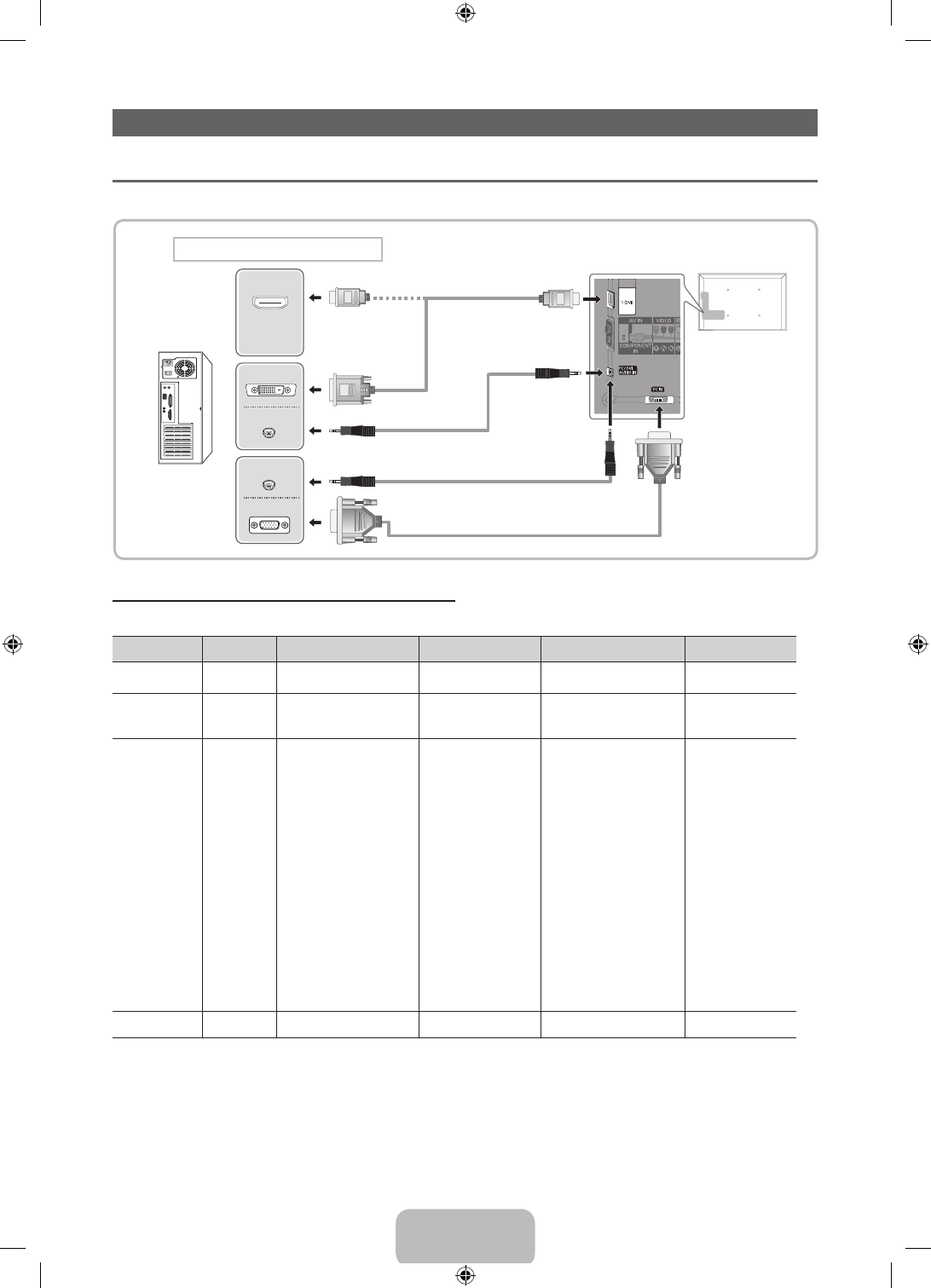
Подключение к компьютеру и аудиоустройству
¦
С помощью кабеля HDMI, HDMI/DVI или D-sub
✎
На некоторых компьютерах подключение с помощью кабеля HDMI может не поддерживаться.
Режимы отображения (вход D-Sub и HDMI – DVI)
Оптимальное разрешение: 1920 х 1080, 60 Гц.
Режим
Разрешение
Частота горизонтальной
развертки (кГц)
Частота вертикальной
развертки (Гц)
Частота синхронизации
пикселей (МГц)
Полярность
синхронизации (Г/В)
IBM
640 x 350
720 x 400
31,469
31,469 
70,086
70,087 
25,175
28,322
+/-
-/+
MAC
640 x 480
832 x 624
1152 x 870
35,000
49,726
68,681 
66,667
74,551
75,062 
30,240
57,284
100,000
-/-
-/-
-/-
VESA DMT
640 x 480
640 x 480
640 x 480
800 x 600
800 x 600
800 x 600
1024 x 768
1024 x 768
1024 x 768
1152 x 864
1280 x 1024
1280 x 1024
1280 x 800
1280 x 800
1280 x 960
1360 x 768
1440 x 900
1440 x 900
1680 x 1050
31,469 
37,861 
37,500 
37,879 
48,077 
46,875 
48,363 
56,476 
60,023 
67,500 
63,981 
79,976 
49,702 
62,795 
60,000 
47,712 
55,935 
70,635 
65,290 
59,940
72,809
75,000
60,317
72,188
75,000
60,004
70,069
75,029 
75,000
60,020
75,025
59,810
74,934
60,000
60,015
59,887
74,984
59,954
25,175 
31,500 
31,500 
40,000 
50,000 
49,500 
65,000 
75,000 
78,750 
108,000 
108,000 
135,000 
83,500
106,500 
108,000 
85,500
106,500 
136,750 
146,250 
-/-
-/-
-/-
+/+
+/+
+/+
-/-
-/-
+/+
+/+
+/+
+/+
-/+ 
-/+ 
+/+
+/+
-/+ 
-/+
-/+ 
VESA DMT /
DTV CEA
1920 x 1080
67,500
60,000
148,500
+/+
✎
ПРИМЕЧАНИЕ
x
При подключении кабеля HDMI/DVI следует использовать разъем
HDMI IN 1(DVI)
.
x
Режим чересстрочной развертки не поддерживается.
x
При выборе нестандартного видеоформата устройство может работать неправильно.
x
Поддерживаются режимы раздельной и композитной синхронизации. Режим SOG (Синхронизация по 
зеленому) не поддерживается.
Подключение компьютера
DVI OUT
AUDIO OUT
AUDIO OUT
PC OUT
HDMI OUT
[UD6500-RU]BN68-03482J-01L04.indb 10
2011-05-09 오후 4:00:05
 
 
 
 
 
 
 
 
 
 
 
 
 
 
 
 
 
 
 
 
 
 
 
 
 
 
 
 
 
 
 
 
 
 
 
 
 
 
 
 
 
 
 
 
 
 
 
 
 
 
 
 
 
 
 
 
 
 
 
 
 
 
 
 
 
 
 
 
 
 
 
 
 
 
 
 
 
 
 
 
 
 
 
 
 
 
 
 
 
 
 
 
 
 
 
 
 
 
 
 
 
 
 
 
 
 
 
 
 
 
 
 
 
 
 
 
 
 
 
 
 
 
 
 
 
 
 
 
 
 
 
 
 
 
 
 
 
 
 
 
 
 
 
 
 
 
 
 
 
 
 
 
 
 
 
 
 
 
 
 
 
 
 
 
 
 
 
 
 
 
 
 
 
 
 
 
 
 
 
 
 
 
 
 
 
 
 
 
 
 
 
 
 
 
 
 
 
 
 
 
 
 
 
 
 
 
 
 
 
 
 
 
 
 
 
 
 
 
 
 
 
 
 
 
 
 
 
 
 
 
 
 
 
 
 
 
 
 
 
 
 
 
 
 
 
 
 
 
 
 
 
 
 
 
 
 
 
 
 
 
 
 
 
 
 
 
 
 
 
 
 
 
 
 
 
 
 
 
 
 
 
 
 
 
 
 
 
 
 
 
 
 
 
 
 
 
 
 
 
 
 
 
 
 
 
 
 
 
 
 
 
 
 
 
 
 
 
 
 
 
 
 
 
 
 
 
 
 
 
 
 
 
 
 
 
 
 
 
 











