Телевизоры Samsung UA46C7000WR - инструкция пользователя по применению, эксплуатации и установке на русском языке. Мы надеемся, она поможет вам решить возникшие у вас вопросы при эксплуатации техники.
Если остались вопросы, задайте их в комментариях после инструкции.
"Загружаем инструкцию", означает, что нужно подождать пока файл загрузится и можно будет его читать онлайн. Некоторые инструкции очень большие и время их появления зависит от вашей скорости интернета.

39
Русский
04
Дополнительные операции
Anynet+
Что такое Anynet+?
t
Anynet+ – это функция, позволяющая с помощью пульта дистанционного управления для телевизора управлять всеми
подключенными устройствами Samsung, поддерживающими функцию Anynet+. Систему Anynet+ можно использовать только с
устройствами Samsung, поддерживающими функцию Anynet+. Чтобы узнать, поддерживает ли ваше устройство Samsung эту
функцию, проверьте, есть ли на устройстве значок Anynet+.
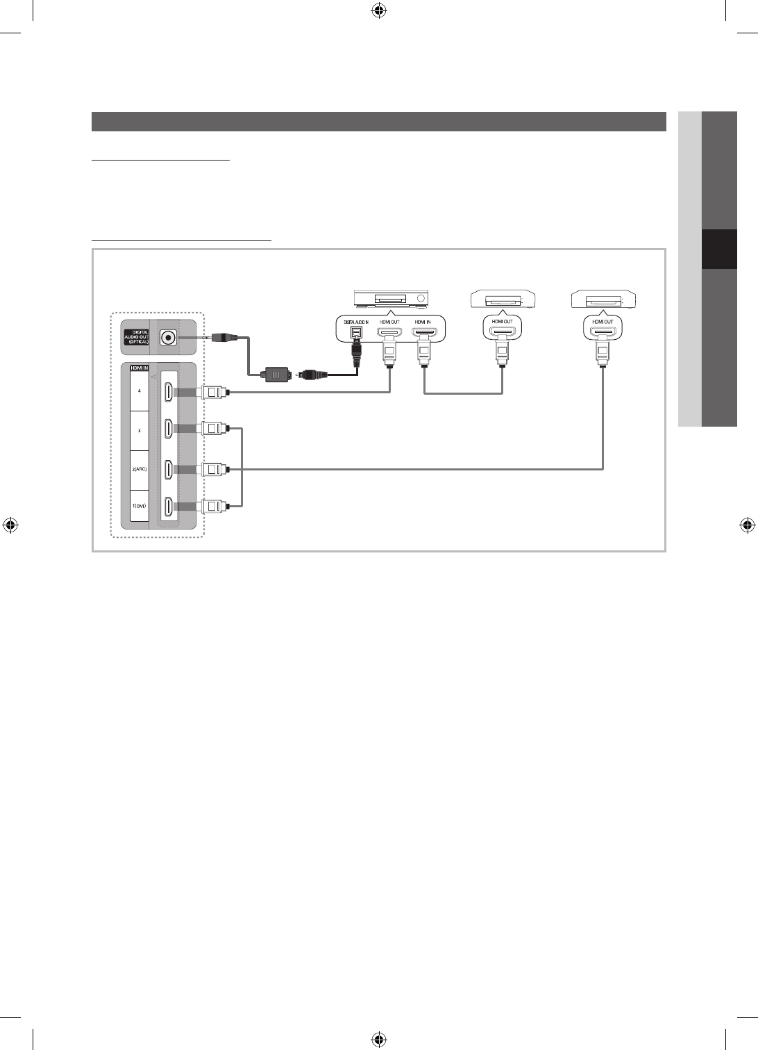
Подключение к домашнему кинотеатру
1.
Соедините гнездо
HDMI IN
(
1(DVI)
,
2(ARC)
,
3
или
4
) на телевизоре с гнездом HDMI OUT на соответствующем устройстве,
поддерживающем функцию Anynet+, используя кабель HDMI.
2.
С помощью кабеля HDMI соедините гнездо HDMI IN домашнего кинотеатра и гнездо HDMI OUT соответствующего устройства,
поддерживающего функцию Anynet+.
✎
ПРИМЕЧАНИЕ
x
С помощью оптического кабеля соедините гнездо
DIGITAL AUDIO OUT (OPTICAL)
на телевизоре с цифровым аудиовходом на
домашнем кинотеатре.
x
Функция ARC обеспечивает цифровой выход звука через порт
HDMI IN 2(ARC)
, и ее использование возможно только в том
случае, когда телевизор подключен к аудиоприемнику, поддерживающему функцию ARC.
x
При подключении через гнездо для оптического кабеля возможен вывод только двухканального звука. Звук будет слышен
только через передние левый и правый громкоговорители, а также через сабвуфер домашнего кинотеатра. Если требуется
5.1-канальное звучание, подключите гнездо
DIGITAL AUDIO OUT (OPTICAL)
на проигрывателе DVD-дисков / декодере
кабельного/спутникового телевидения (т.е. устройстве Anynet 1 или 2) непосредственно к усилителю или домашнему кинотеатру,
а не к телевизору.
x
Подключайте только один домашний кинотеатр.
x
Устройство Anynet+ можно подключить с помощью кабеля HDMI. Некоторые кабели HDMI могут не поддерживать функцию
Anynet+.
x
Функция Anynet+ работает, когда аудиоустройство, поддерживающее Anynet+, находится в режиме ожидания или включено.
x
Anynet+ поддерживает до 12 устройств AV. Можно подключить не более трех устройства одного типа.
Домашний кинотеатр
Устройство
Anynet+ 1
Устройство
Anynet+ 2, 3, 4
Кабель HDMI
Кабель HDMI
Оптический
кабель
Задняя панель телевизора
Оптический
адаптер
[UC7000]BN68-02637F-00Rus.indb 39
2010-03-15 오후 5:10:05
Содержание
- 2 Русский; Предупреждение относительно неподвижных изображений; Выбор пространства для безопасной установки; Установка на подставку
- 3 Содержание; Начало работы; Принадлежности; Подключение; Подключение к устройству AV; Основные операции; Значение символов; Примечание
- 5 SOURCE
- 6 Обзор пульта дистанционного управления; ПРИМЕЧАНИЕ
- 7 POWER; Кабель
- 8 Режим 3D
- 9 С помощью кабеля EX-Link; VHS
- 10 Подключение к аудиоустройству; AUDIO OUT; Смена источника входных сигналов; Список источников; усилитель/домашний кинотеатр с
- 11 Работа с меню; Меню Канал; Просмотр каналов; Диспетчер каналов; Все; Каналы
- 12 Работа с избранными каналами; Мои каналы; Перенастройка каналов; Зона; Автонастройка; Ручная настройка; Редактирование каналов; Другие операции; Мой канал 1; Мой канал 2
- 13 Запланировано; CHLIST; Точная настройка; Меню Изображение; Режим; Настройка параметров изображения; Экономный режим
- 14 Изменение параметров изображения; Дополнительные параметры
- 15 Параметры изображения
- 18 CONTENT; Автоподстройка
- 19 SRS TheaterSound; Настройка параметров звука; Эквалайзер; MUTE; SRS
- 20 Выход SPDIF; Выбор режима звучания; Меню Настройка; Установка времени; Время; INFO; Использование таймера сна; Таймер 1
- 21 Блокировка программ; Защита; Язык меню
- 22 PIP; Меню Поддержка; Самодиагностика; Обновление ПО
- 23 Дополнительные операции; Установка последней версии; Руководство по соединению c ТВЧ
- 24 Подключение к компьютеру; С помощью кабеля HDMI/DVI или кабеля D-sub
- 25 Подключение к проводной сети
- 26 MENU; Настройка сети; Сеть
- 27 Подключение к беспроводной сети
- 28 Уведомление
- 30 ENTER
- 31 Подключение SWL
- 32 Media Play; Подключение устройства USB; Подключение к компьютеру через сеть; Media
- 34 Элементы, отображаемые на экране; Видео
- 35 Поддерживаемые форматы видео
- 36 Музыка
- 37 Воспроизведение нескольких файлов; Дополнительная функция в Media Play; Сортировка списка файлов
- 38 Настройки
- 39 Подключение к домашнему кинотеатру
- 41 Запись; Прослушивание через приемник; EXIT
- 43 Начало работы с Internet@TV
- 44 Настройка службы Internet@TV; admin
- 45 Skype; Использование службы Internet@TV; Добро пожаловать в Skype
- 46 Поиск и устранение неисправностей в работе Internet@TV
- 47 О программе AllShare
- 48 My Mobile
- 49 Прочее; Телетекст на аналоговых каналах; Стандартная страница телетекста
- 50 Компоновка кабелей; Тип подставки; Установка настенного крепления; Сборка закрывающего кронштейна
- 51 Установка с помощью набора для настенного монтажа
- 52 Замок Kensington для защиты от краж; Внимание; Предотвращение падения телевизора
- 53 Проблемы
- 55 Технические характеристики












