Телевизоры Samsung LE-40A430T1 - инструкция пользователя по применению, эксплуатации и установке на русском языке. Мы надеемся, она поможет вам решить возникшие у вас вопросы при эксплуатации техники.
Если остались вопросы, задайте их в комментариях после инструкции.
"Загружаем инструкцию", означает, что нужно подождать пока файл загрузится и можно будет его читать онлайн. Некоторые инструкции очень большие и время их появления зависит от вашей скорости интернета.

Русский - 0
Подключение устройств Anynet+
Система Anynet+ поддерживает только те аудиоустройства, которые поддерживают систему Anynet+.
Проверьте, есть ли на аудиоустройстве, подключаемом к телевизору, метка Anynet+.
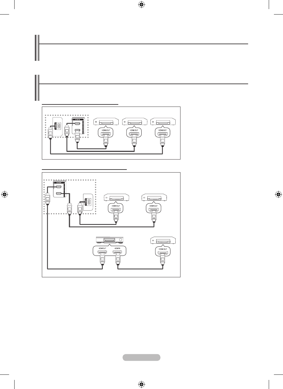
Прямое подключение к телевизору
С помощью кабеля HDMI
соедините гнездо [HDMI 1],
[HDMI 2] или [HDMI 3] на
телевизоре с гнездом HDMI
OUT соответствующего
устройства Anynet+.
Подключение к домашнему кинотеатру
.
С помощью кабеля HDMI
соедините гнездо [HDMI 1],
[HDMI 2] или [HDMI 3] на
телевизоре с гнездом HDMI
OUT соответствующего
устройства Anynet+ .
.
С помощью кабеля
HDMI соедините гнездо
HDMI IN домашнего
кинотеатра и гнездо HDMI
OUT соответствующего
устройства Anynet+.
Подключайте только один ресивер.
Устройство Anynet+ можно подключить с помощью кабеля HDMI. Некоторые кабели HDMI могут
не поддерживать функции Anynet+.
Функция Anynet+ работает, когда аудиоустройство, поддерживающее Anynet+, находится в
режиме ожидания или включено.
Anynet+ поддерживает до 8 аудиоустройств.
➣
➣
➣
➣
Что такое Anynet+?
Anynet+ является системой аудиосети, которая обеспечивает для пользователей
простой в использовании аудиоинтерфейс за счет управления всеми подключенными
аудиоустройствами с помощью меню Anynet+, когда электронные аудиоустройства Samsung
подключены друг к другу.
Устройство
Anynet+
Устройство
Anynet+
Устройство
Anynet+
tV
Кабель HDMI
Кабель HDMI
Кабель HDMI
tV
Устройство
Anynet+
Устройство
Anynet+
Устройство
Anynet+
Кабель HDMI
Кабель HDMI
Кабель HDMI
Кабель HDMI
Домашний кинотеатр
BN68-01465D-Rus.indd 30
2008-03-19 ¿ÀÈÄ 4:12:00












