Philips 42PFL7332 - Инструкция по эксплуатации - Страница 38

Телевизоры Philips 42PFL7332 - инструкция пользователя по применению, эксплуатации и установке на русском языке. Мы надеемся, она поможет вам решить возникшие у вас вопросы при эксплуатации техники.

Если остались вопросы, задайте их в комментариях после инструкции.

"Загружаем инструкцию", означает, что нужно подождать пока файл загрузится и можно будет его читать онлайн. Некоторые инструкции очень большие и время их появления зависит от вашей скорости интернета.
Страница:
/ 58
Загружаем инструкцию
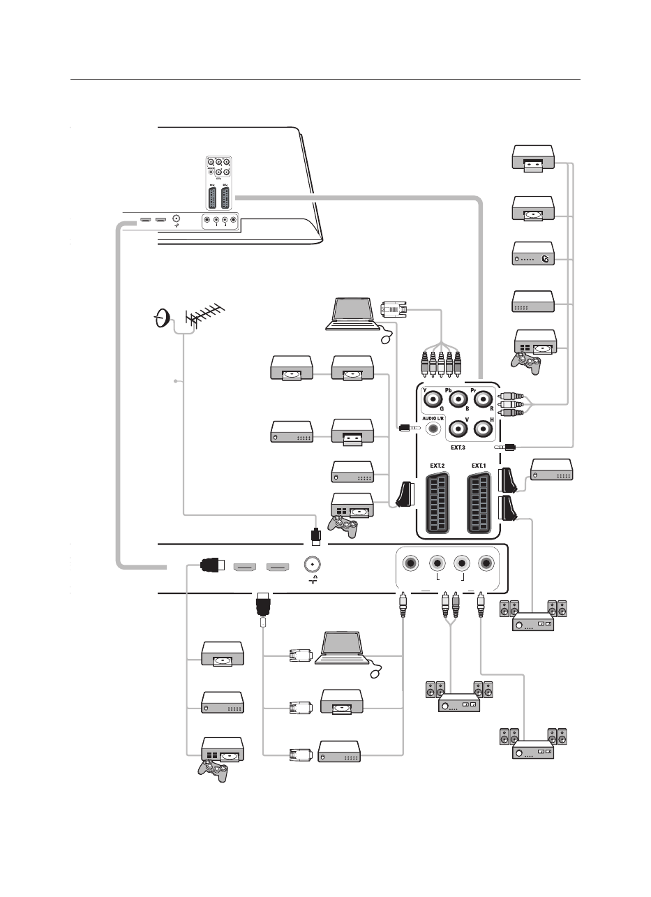
background image

38

COMMON INTERFACE

COMMON INTERFACE

ON INTERFACE

AUDIO 

OUT

DIGITAL

AUDIO

IN

75

HDMI 1 

HDMI 2 

AUDIO IN

DIGITAL 

AUDIO OUT

L

R

AUDIO OUT

(DIGITAL)

VGA

DVI

DVI

DVI

CABLE

75

HDMI 1 

HDMI 2 

AUDIO IN

DIGITAL 

AUDIO OUT

L

R

AUDIO OUT

(DIGITAL)

PC DVI

PC - VGA

VCR

10.2  

 

 

DVD 

 

 

 DVD-1 

 

 

 DVD

DVD 

 

DVD 

 

 

 

 

 

 

 

 

 

  

 

 

 

Полезные видео

Характеристики

Оцените статью
tehnopanorama.ru
Остались вопросы?

Не нашли свой ответ в руководстве или возникли другие проблемы? Задайте свой вопрос в форме ниже с подробным описанием вашей ситуации, чтобы другие люди и специалисты смогли дать на него ответ. Если вы знаете как решить проблему другого человека, пожалуйста, подскажите ему :)

Задать вопрос

Часто задаваемые вопросы
Как посмотреть инструкцию к Philips 42PFL7332?
Необходимо подождать полной загрузки инструкции в сером окне на данной странице
Руководство на русском языке?
Все наши руководства представлены на русском языке или схематично, поэтому вы без труда сможете разобраться с вашей моделью
Как скопировать текст из PDF?
Чтобы скопировать текст со страницы инструкции воспользуйтесь вкладкой "HTML"