Телевизоры Philips 32PFL7562D - инструкция пользователя по применению, эксплуатации и установке на русском языке. Мы надеемся, она поможет вам решить возникшие у вас вопросы при эксплуатации техники.
Если остались вопросы, задайте их в комментариях после инструкции.
"Загружаем инструкцию", означает, что нужно подождать пока файл загрузится и можно будет его читать онлайн. Некоторые инструкции очень большие и время их появления зависит от вашей скорости интернета.

46
COMMON INTERFACE
COMMON INTERFACE
MMON INTERFACE
AUDIO
OUT
DIGITAL
AUDIO
IN
75
HDMI 1
HDMI 2
AUDIO IN
DIGITAL
AUDIO OUT
L
R
AUDIO OUT
(DIGITAL)
VGA
DVI
DVI
DVI
CABLE
75
HDMI 1
HDMI 2
AUDIO IN
DIGITAL
AUDIO OUT
L
R
AUDIO OUT
(DIGITAL)
PC DVI
PC - VGA
VCR
11.2
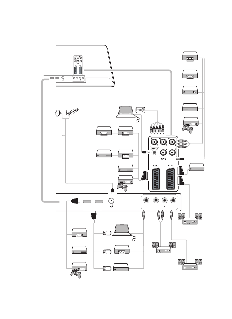
Обзор задней панели
Видеомагнитофон
DVD роигрыватель
Спутниковый
ресивер
1 Устройство записи DVD-1 Видеомагнитофон
2 Устройства записи DVD
2 Видеомагнитофон
Декодер
DVD проигрыватель
Кабельная приставка
DVD
проигрыватель
Кабельная
приставка
Кабельная
приставка
Декодер
Цифровой
усилитель
домашнего
кинотеатра
Аналоговый
усилитель
домашнего
кинотеатра
Аналоговый
усилитель
домашнего
кинотеатра
Игровая приставка
Игровая приставка
Игровая приставка
Содержание
- 2 Поиск и устранение неисправностей
- 3 О данном руководстве; распространяется на ваш регион; Аналоговый прием
- 4 Важно
- 5 Перед началом работы
- 6 MEnU
- 7 индикатор на телевизоре; Индикатор обозначает состояние телевизора.
- 8 Начало работы; AUDIO IN; Примечание
- 9 Телевидение; OK; Примечания; English; PHILIPS; Television; PHILIPS
- 13 Использование пульта дистанционного управления; Режим ожидания; Ò ‡ π; Аудио и видео; oœpπ
- 15 Быcтpый дocтyп
- 16 Настройка установок просмотра и; На экране отобразится главное меню.; A. Простое изменение настроек с; Помощник установки; B. используйте стандартные установки
- 17 индивидуальные настройки для; Отобразится главное меню.; изoбpaжeние; Звyк
- 18 WP
- 19 DNR
- 20 Изoбpaжeниe
- 21 Совет; Вкл
- 22 to adjust the settings.
- 25 Общий интерфейс; Демо; Boзмoжнocти
- 26 Меню телевизора переместится влево.; Язык меню; Bыxoд
- 27 Уcтaнoвкa
- 28 Выберите
- 30 Переименование; Перестановка нумерации каналов
- 31 Чacoвoй пoяc
- 32 Подключения; Digital Audio In
- 33 Выбор номера канала декодера; Нет; Сброс заводских установок
- 35 Создание списка; HDMI1 PC
- 36 Bce кaнaлы
- 37 Электронный гид
- 39 Обозреватель
- 40 πo; USBDevice 1
- 41 папка
- 42 Телетекст; Выбор подстраниц
- 43 Meню тeлeтeкcтa; Цикл пoдcтpaниц
- 45 Выполнение видео и аудио подключений; VIDEO; inputs; USB
- 46 PC DVI; Обзор задней панели
- 47 Только с помощью антенного кабеля; Подключите декодер и; RECORDER
- 49 Select the equipment you have connected in; DIGITAL AUDIO IN
- 50 Digital audio in; Предупреждение
- 52 DIGITAL AUDIO OUT; AUDIO
- 55 Введение
- 57 Процедура ручного обновления; Обновление прогр
- 59 Общий формат
- 60 title; Поддерживаемые xMl-теги
- 61 О работе цифровых; Конструкция телевизора базируется на
- 62 О содержимом цифрового формата
- 63 О работе с; HD
- 66 Утилизация; Упаковка данного изделия подлежит; Утилизация старого изделия; Соответствующие телефонные номера и












