Телевизоры LG 60PX950N - инструкция пользователя по применению, эксплуатации и установке на русском языке. Мы надеемся, она поможет вам решить возникшие у вас вопросы при эксплуатации техники.
Если остались вопросы, задайте их в комментариях после инструкции.
"Загружаем инструкцию", означает, что нужно подождать пока файл загрузится и можно будет его читать онлайн. Некоторые инструкции очень большие и время их появления зависит от вашей скорости интернета.

7
Н
А
С
ТР
О
Й
КА
ВН
ЕШ
Н
ЕГ
О
О
Б
О
Р
УД
О
В
АН
И
Я
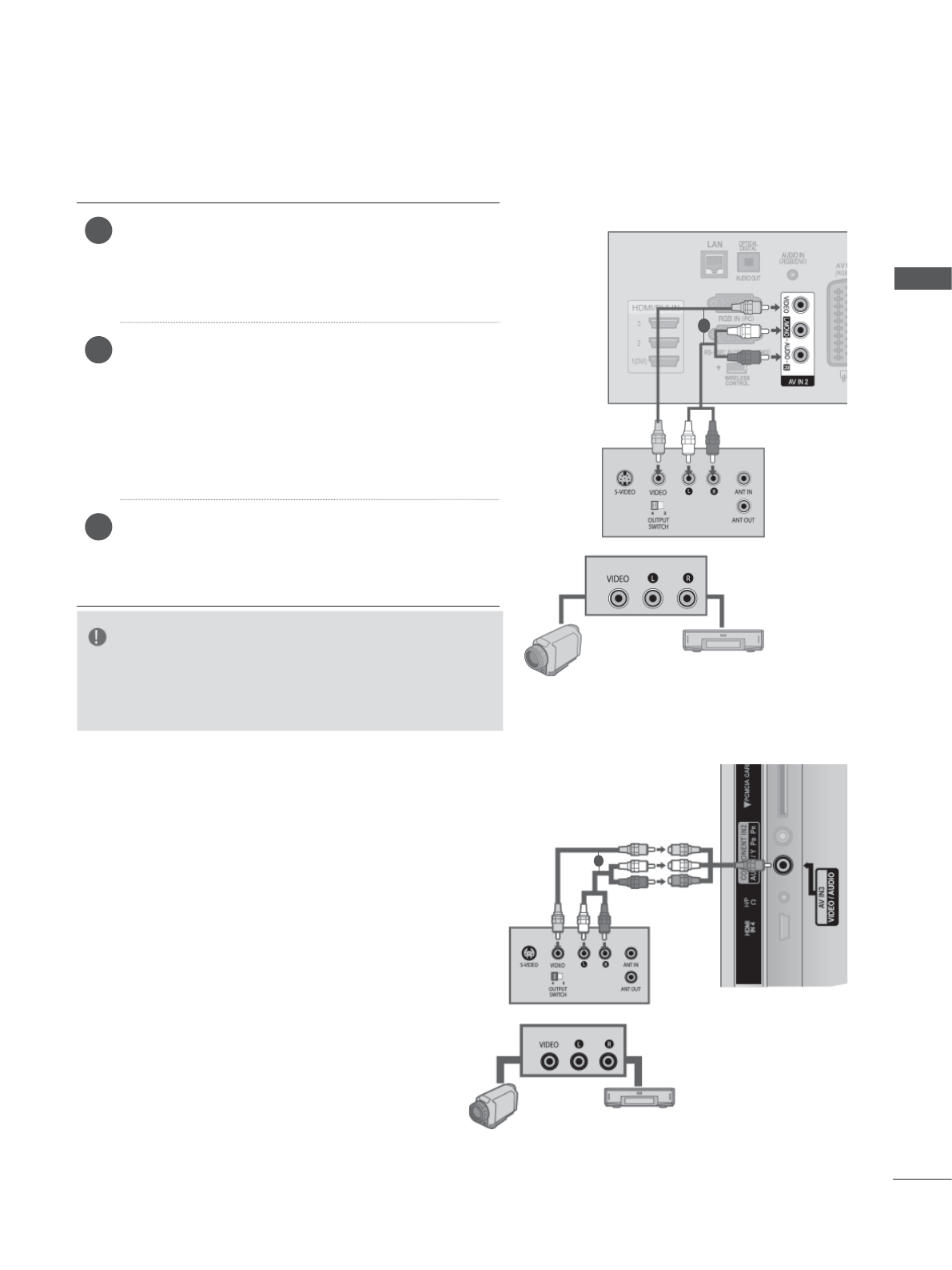
RCA
► Если
подключен
видеомагнитофон
c
моно
звуком
подсоедините
аудиокабель
к
разъему
AUDIO L/MONO
телевизора
.
1
Соедините
разъемы
AUDIO/VIDEO
телевизора
и
видеомагнитофона
или
внешнего
оборудования
.
Соблюдайте
соответствие
цвета
разъема
(
видео
-
желтый
,
левый
аудио
-
белый
,
правый
аудио
-
красный
).
2
Вставьте
кассету
в
видеомагнитофон
и
нажмите
на
нем
кнопку
PLAY
(
Воспроизведение
) (
см
.
руководство
к
видеомагнитофону
).
Или
приступайте
к
работе
с
соответствующим
внешним
оборудованием
.
(
См
.
руководство
пользователя
для
внешнего
оборудования
.)
3
Кнопкой
INPUT
(
Входной
сигнал
)
на
пульте
дистанционного
управления
выберите
источник
входного
сигнала
AV2
.
Если
выполнено
подключение
к
AV IN 3
,
выберите
источник
ввода
AV3
.
1
Видеокамера
Игровая
видеоприставка
или
1
Видеокамера
Игровая
видеоприставка
или
или
Содержание
- 2 приобретается отдельно; Кронштейн для настенного крепления
- 3 HDMI; NETCAST
- 4 II; ГЛ; Pe
- 5 Nero MediaHome; AV
- 6 ДИНАМИК; MENU
- 8 RGB IN; CI
- 10 PO O O
- 12 Блок; LG; Модель; VESA; Тип; количество
- 13 NetCast
- 14 LIST
- 15 MY MEDIA; Кнопки; FAV
- 19 защитный; или
- 21 может
- 24 po o o
- 25 BPA A
- 29 SUBTITLE
- 30 DELETE
- 32 ДИ А ИКИ; Программные; И ч
- 33 YouTube; USB; PCMCIA CARD SLOT
- 35 KENSINGTON
- 36 Стандартный
- 37 DTV; Вверх
- 39 SIMPLINK
- 49 АКСЕССУАРЫ
- 50 Подсветка; Кнопка
- 54 po
- 57 MHP
- 58 FREEZE
- 63 ТВ; Настройка; Цифровые
- 65 UHF
- 66 Component; Сигнал; Component1
- 67 INPUT
- 68 AUDIO IN
- 69 КАК ПРАВИЛЬНО ПОДКЛЮЧИТЬ КАБЕЛЬ SCART; ПРИМЕЧАНИЕ
- 71 RCA; PLAY
- 72 RGB
- 73 до; Кроме
- 74 OPTICAL DIGITAL AUDIO OUT (
- 75 Wireless Media Box
- 76 режим; TB
- 77 C LED
- 79 КАРТИНКА; BACK
- 85 DHCP
- 86 Netcast
- 87 LG Wireless LAN for Broadband/DLNA Adaptor; LG Wireless LAN for Broadband/
- 89 ID
- 91 Если
- 92 Проводное
- 94 Clear Voice II; Формат
- 95 OSD; LED; НАСТРОЙКА; ЗВУК; ВРЕМЯ
- 97 Если необходимо выбрать
- 98 Кабель
- 102 НАСТРОЙКА ЦИФРОВОГО КАБЕЛЬНОГО ТВ; Ziggo
- 103 SBAND; HACTPO KA
- 107 «Automatic Numbering» (
- 109 Auto Sort
- 112 : Module information
- 113 LG Electronics
- 115 He
- 116 MUX
- 117 ИНФОРМАЦИЯ О ТОВАРЕ/УСЛУГЕ; ТЕСТ СЕТИ; Поддержка клиента
- 118 EXIT
- 119 Список
- 121 Вход
- 123 ОПЦИИ
- 126 Simplink; HDD Recorder
- 127 HDMI IN 4
- 128 l l
- 130 РЕЖИМ АУДИО-ВИДЕО СИГНАЛА; Кино
- 132 AST; Официальное
- 133 IMPORTANT NOTICE RELATING TO NETWORK SERVICE
- 134 Orange
- 135 YOUTUBE
- 136 Home
- 137 ACCUWEATHER; Accuweather; AccuWeather; AccuWeather
- 138 PICASA; Google; Picasa; Picasa
- 140 ЛЬ; BLUETOOTH
- 147 MY BLUETOOTH
- 149 Нажмите
- 150 Для просмотра этих изображений в формате 3D необходимы 3D-очки.; ТЕХНОЛОГИЯ 3D; Bнимание; Предупреждение о припадках в результате
- 151 Расстояние; ИСПОЛЬЗОВАНИЕ 3D-ОЧКОВ; ►Не храните 3D-очки при повышенной или пониженной температуре.; ДИАПАЗОН ПРОСМОТРА 3D-ИЗОБРАЖЕНИЙ
- 152 ПРОСМОТР 3D-ИЗОБРАЖЕНИЙ
- 153 РЕЖИМ AV; Чтобы вернуться в нормальный режим работы; Настройка влево/вправо; При использовании экранного меню; Параметры
- 154 SB; USB IN 1; МОЯ
- 156 Сведения о DLNA; DLNA
- 157 Nero MediaHome 4 Essentials
- 159 DLNA Movie
- 160 HTML; Energy Saving
- 161 DivX; XViD; MKV; Расширения; Пояснение
- 166 Выбрать; «Movie List»
- 168 SMI; RATIO; Язык
- 170 Режим звучания, Автогромкость, Clear Voice II; Настроить параметры звука.; При выборе «Настройка 3D видео»,
- 171 Фото
- 172 GREEN
- 176 BMG; поворот
- 177 Использование функции списка воспроизведения изображений
- 180 При выборе Настроить параметры звука,
- 181 Музыка
- 186 Exit
- 189 Pause
- 190 КОД РЕГИСТРАЦИИ DIVX; МОЯ МУЛЬТИМЕДИА
- 191 DivX VOD
- 192 ГРЫ
- 193 EPG; Отображается; Good Morning; Tyra
- 194 Программа
- 196 or
- 197 SCART; Расписание
- 198 «Modify»
- 199 DVD; Исходный
- 203 СТАНДАРТНЫЕ НАСТРОЙКИ ПАРАМЕТРОВ; Режим отображения-стандартные настройки
- 204 copa; Bright Room
- 205 РУЧНАЯ НАСТРОЙКА ИЗОБРАЖЕНИЯ; PEЖИМ ИЗOБPАЖEHИЯ-параметр ПOЛЬЗOBATEЛЬ
- 212 TRUMOTION
- 215 ISM
- 216 Select
- 220 PE
- 221 INFINITE SOUND; Infinite Sound –; Infinite Sound
- 223 COMPONENT
- 224 MPEG
- 225 «Auto
- 227 «Audio Description On» (
- 228 DUAL I; ние; MONO; Stereo; STEREO; Dual
- 230 Installation Guide
- 231 Audio
- 236 БЛОКИРОВКА
- 237 PO P MM
- 238 PG
- 240 POWER
- 241 ae; TEXT
- 242 TEKCT
- 243 Индекс
- 244 IG
- 245 HDMI.
- 248 МОДЕЛИ
- 258 ПРИЛОЖЕНИЕ; ПР; кг; Размер модуля CI; Температура
- 264 to
- 265 Function; Цифровая
- 268 ASCII; COMMAND
- 271 Уровень
- 272 MSB LSB
- 273 ОТКРЫТЫЕ ИСХОДНЫЕ КОДЫ; ИСПОЛНЯЕМЫЕ МОДУЛИ GPL:; com












