Телевизоры LG 55LE5500 - инструкция пользователя по применению, эксплуатации и установке на русском языке. Мы надеемся, она поможет вам решить возникшие у вас вопросы при эксплуатации техники.
Если остались вопросы, задайте их в комментариях после инструкции.
"Загружаем инструкцию", означает, что нужно подождать пока файл загрузится и можно будет его читать онлайн. Некоторые инструкции очень большие и время их появления зависит от вашей скорости интернета.

A-19
.
"
".), (
►
. 184–
200)
.
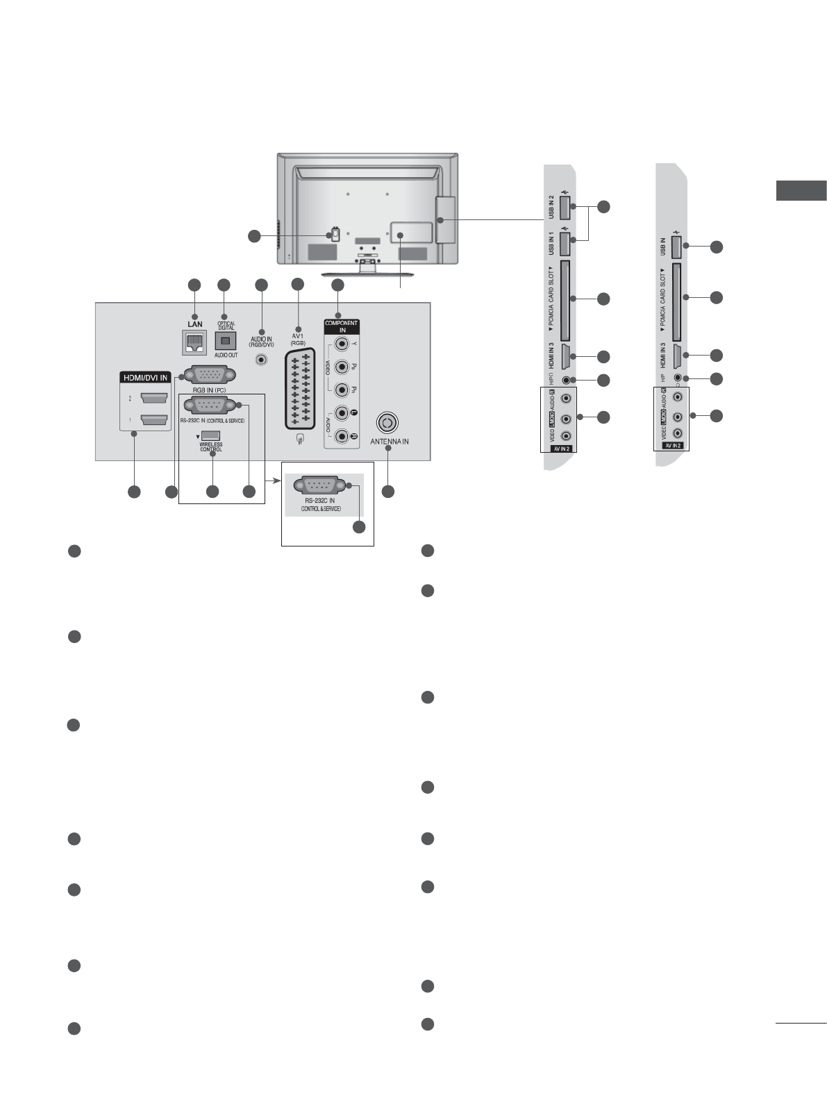
LAN (
)
AccuWeather,
Picasa, YouTube . .
-,
-
.
-
.
.
.
RGB/DVI
DTV(
).
Euro SCART (AV1)
SCART.
(Component)
/
.
HDMI/DVI IN
HDMI
HDMI
IN.
DVI (
)
HDMI/DVI
DVI-
HDMI.
RGB IN
.
(
32/37/42LD4***)
,
Media Box.
RS-232C
(
&
)
RS-232C.
.
.
USB
USB.
PCMCIA
(
)
CI
PCMCIA. (
.)
.
/
/
.
1
2
3
4
5
6
8
9
10
11
12
13
14
15
7
■
.
1
12
13
7
14
15
13
7
14
12
15
32/37/42LD4***
32/37/42LD4***
(
32/37/42LD4***)
10
4
3
2
5
6
8
10
9
11
7












