Телевизоры LG 55LD650 - инструкция пользователя по применению, эксплуатации и установке на русском языке. Мы надеемся, она поможет вам решить возникшие у вас вопросы при эксплуатации техники.
Если остались вопросы, задайте их в комментариях после инструкции.
"Загружаем инструкцию", означает, что нужно подождать пока файл загрузится и можно будет его читать онлайн. Некоторые инструкции очень большие и время их появления зависит от вашей скорости интернета.

A-19
П
О
ДГ
О
ТО
ВК
А
К
И
С
П
О
ЛЬ
ЗО
ВАН
И
Ю
Этот
телевизор
работает
от
источника
переменного
тока
.
Напряжение
указано
на
странице
"
Спецификации
".), (
►
стр
. 184–
200)
Не
подключайте
телевизор
к
источнику
постоянного
тока
.
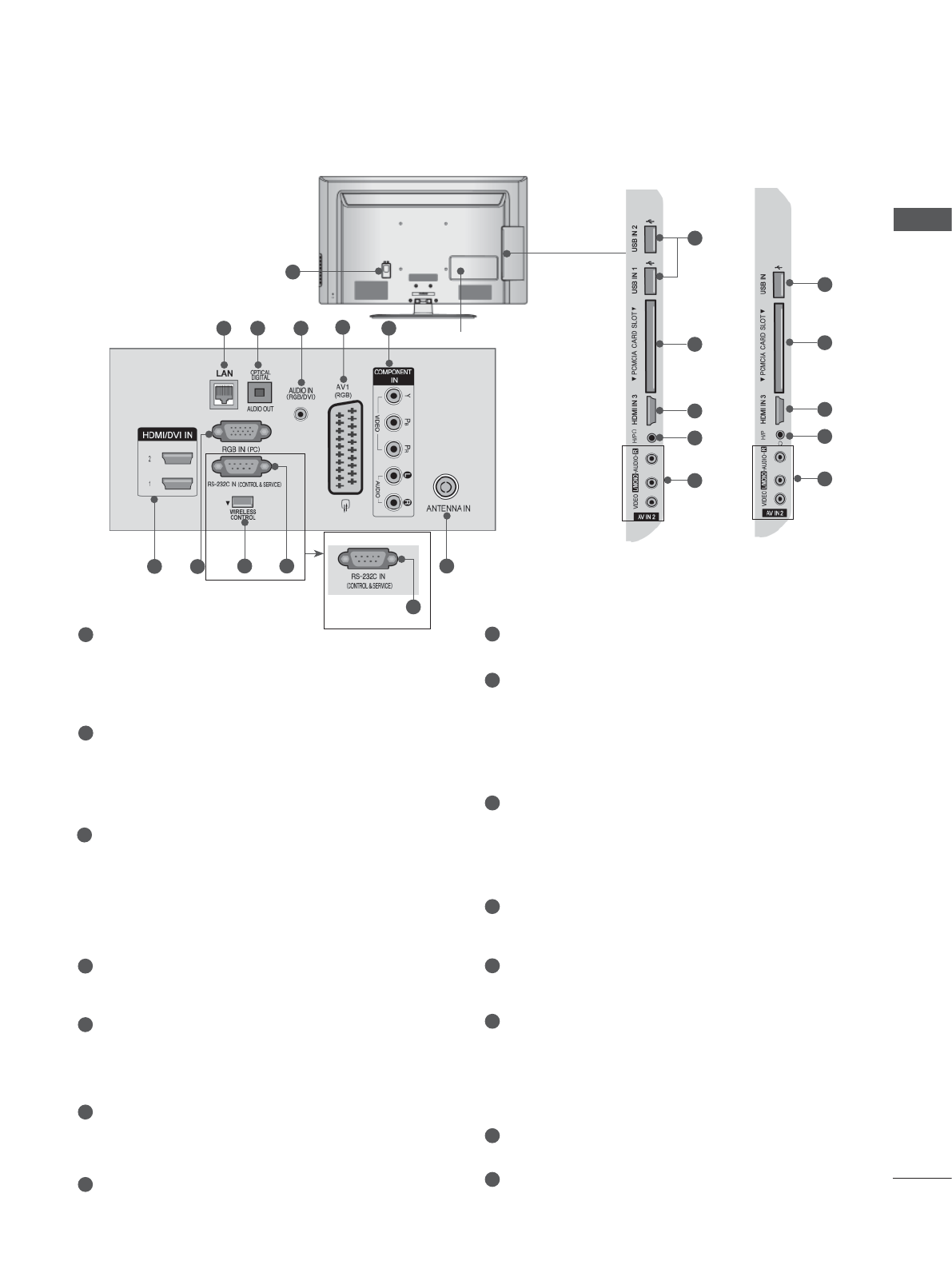
LAN (
)
Сетевое
соединение
с
AccuWeather,
Picasa, YouTube
и
т
.
д
.
Также
используется
для
передачи
видео
-,
фото
-
и
музыкальных
файлов
по
локальной
сети
.
-
Подключение
выхода
цифрового
аудиосигнала
к
оборудованию
различных
типов
.
Подключение
к
цифровому
аудиоустройству
.
Используется
оптический
аудиокабель
.
RGB/DVI
Подключите
аудио
от
ПК
или
DTV(
цифрового
телевидения
).
Euro SCART (AV1)
Для
приема
сигнала
от
внешнего
устройства
или
передачи
сигнала
на
внешнее
устройство
с
помощью
кабелей
SCART.
(Component)
Для
приема
компонентного
аудио
/
видеосигнала
от
устройства
.
HDMI/DVI IN
Подключите
сигнал
HDMI
к
разъему
HDMI
IN.
Или
подключите
сигнал
DVI (
видео
)
к
порту
HDMI/DVI
с
помощью
кабеля
DVI-
HDMI.
RGB IN
Подключите
выход
видео
от
ПК
.
(
32/37/42LD4***)
Подсоедините
Беспроводной
аппаратный
ключ
к
телевизору
для
управления
внешними
устройствами
ввода
,
подключенными
к
беспроводному
проигрывателю
мультимедиа
Media Box.
RS-232C
(
&
)
Подключите
последовательный
порт
устройства
управления
к
разъему
RS-232C.
Этот
порт
используется
для
режима
обслуживания
или
режима
отеля
.
Разъем
для
подключения
антенны
или
кабеля
.
USB
Разъем
для
подключения
устройства
хранения
USB.
PCMCIA
(
)
Подключите
модуль
CI
к
разъему
для
карты
PCMCIA. (
Эта
функция
доступна
не
во
всех
странах
.)
Подключите
наушники
к
гнезду
наушников
.
/
Для
приема
аудио
/
видеосигнала
от
внешнего
устройства
.
1
2
3
4
5
6
8
9
10
11
12
13
14
15
7
■ Приведенное
изображение
может
отличаться
от
вашего
телевизора
.
1
12
13
7
14
15
13
7
14
12
15
32/37/42LD4***
32/37/42LD4***
(
32/37/42LD4***)
10
4
3
2
5
6
8
10
9
11
7
Содержание
- 2 приобретается отдельно; Кронштейн для настенного крепления
- 3 HDMI; NETCAST
- 4 II; ГЛ; Pe
- 5 Nero MediaHome; AV
- 6 ДИНА ИК; MENU
- 8 RGB IN; CI
- 10 PO O O
- 12 Блок; LG; одель; VESA; Тип; количество
- 13 NetCast
- 14 LIST
- 15 MY MEDIA; Кнопки; FAV
- 19 защитный; или
- 21 может
- 24 po o o
- 25 BPA A
- 29 SUBTITLE
- 30 DELETE
- 32 ДИ А ИКИ; Программные; И ч
- 33 YouTube; USB; PCMCIA CARD SLOT
- 35 KENSINGTON
- 36 Стандартный
- 37 DTV; Вверх
- 39 еню; SIMPLINK
- 49 АКСЕССУАРЫ
- 50 Подсветка; Кнопка
- 54 po
- 57 MHP
- 58 FREEZE
- 63 ТВ; Настройка; ифровые
- 65 UHF
- 66 Component; Сигнал; Component1
- 67 INPUT
- 68 AUDIO IN
- 69 SCART; Euro SCART; Scart; Входной
- 71 RCA; PLAY
- 72 RGB
- 73 до; Кроме
- 74 OPTICAL DIGITAL AUDIO OUT (
- 75 Wireless Media Box
- 76 режим; TB
- 77 C LED
- 79 КАРТИНКА; BACK
- 85 DHCP
- 86 Netcast
- 87 LG Wireless LAN for Broadband/DLNA Adaptor; LG Wireless LAN for Broadband/
- 89 ID
- 91 Если
- 92 Проводное
- 94 Clear Voice II; Формат
- 95 OSD; LED; НАСТРО КА; ЗВУК; ВРЕ
- 96 БЛОКИРОВКА; ОП ИИ; Вход
- 97 DVB
- 98 Initial Setting
- 100 «Ziggo»; кроме
- 102 Ziggo
- 103 SBAND; HACTPO KA
- 107 «Automatic Numbering» (
- 109 Auto Sort
- 112 : Module information
- 113 LG Electronics
- 115 He
- 116 MUX
- 118 EXIT
- 119 Список
- 123 MHEG
- 126 Simplink; HDD Recorder
- 127 HDMI IN 4
- 128 l l
- 130 Кино
- 132 AST; Официальное
- 133 IMPORTANT NOTICE RELATING TO NETWORK SERVICE
- 134 Orange
- 135 YOUTUBE
- 136 Home
- 137 ACCUWEATHER; Accuweather; AccuWeather; AccuWeather
- 138 PICASA; Google; Picasa; Picasa
- 140 ЛЬ
- 147 MY BLUETOOTH
- 149 Нажмите
- 150 Только; ЗО
- 151 Расстояние
- 153 BGM
- 154 SB; USB IN 1; УЛЬТИ ЕДИА
- 156 DLNA
- 157 Nero MediaHome 4 Essentials
- 159 DLNA Movie
- 160 HTML; Energy Saving
- 161 DivX; XViD; MKV; Расширения; Пояснение
- 166 Выбрать; «Movie List»
- 168 SMI; RATIO; зык
- 171 Фото
- 172 GREEN
- 176 BMG; поворот
- 181 узыка
- 186 Exit
- 189 Pause
- 190 DIVX
- 191 DivX VOD
- 192 ГР
- 193 EPG; Отображается; Good Morning; Tyra
- 194 Программа
- 196 or
- 197 Расписание
- 198 «Modify»
- 199 DVD; Исходный
- 203 Bright
- 204 copa
- 205 PE
- 212 TRUMOTION
- 215 ISM
- 216 Select
- 221 INFINITE SOUND; Infinite Sound –; Infinite Sound
- 223 COMPONENT
- 224 MPEG
- 225 «Auto
- 227 «Audio Description On» (
- 228 DUAL I; ние; MONO; Stereo; STEREO; Dual
- 230 Installation Guide
- 231 Audio
- 237 PO P MM
- 238 PG
- 240 POWER
- 241 ae; TEXT
- 242 TEKCT
- 243 Индекс
- 244 IG
- 245 HDMI.
- 248 ОДЕЛИ
- 264 to
- 265 Function; ифровая
- 268 ASCII; COMMAND
- 271 Функция; Уровень; Описание
- 272 MSB LSB












