Телевизоры LG 50PT81 - инструкция пользователя по применению, эксплуатации и установке на русском языке. Мы надеемся, она поможет вам решить возникшие у вас вопросы при эксплуатации техники.
Если остались вопросы, задайте их в комментариях после инструкции.
"Загружаем инструкцию", означает, что нужно подождать пока файл загрузится и можно будет его читать онлайн. Некоторые инструкции очень большие и время их появления зависит от вашей скорости интернета.

Õ¿—
“–Œ…K¿
¬Õ≈ÿÕ≈√
Œ
Œ¡Œ–”
ƒŒ¬¿Õ»fl
19
G
G
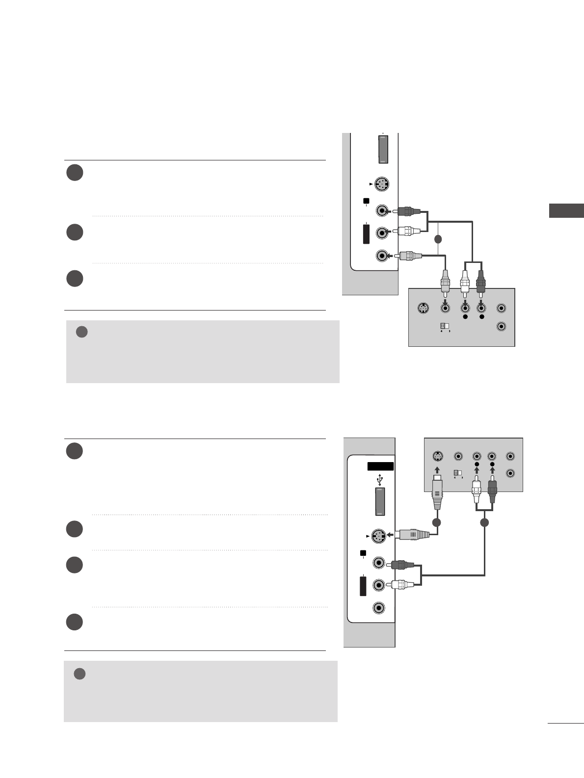
Õ ÔÓ‰Íβ˜‡ÈÚ ÚÂ΂ËÁÓ Ó‰ÌÓ‚ÂÏÂÌÌÓ Í
ÛÒÚÓÈÒÚ‚Û Video Ë S-Video.
œ–»Ã≈◊¿Õ»≈
!
K‡Í Ô‡‚ËθÌÓ ÔÓ‰Íβ˜ËÚ¸ ͇·Âθ S-VIDEO
œÓ‰Íβ˜ËÚ ‚˚ıÓ‰
S-VIDEO
‚ˉÂÓχ„ÌËÚÓÙÓ̇ ÍÓ ‚ıÓ‰Û
S-VIDEO
ÚÂ΂ËÁÓ‡. œË ˝ÚÓÏ ‚‡Ë‡ÌÚ ÔÓ‰Íβ˜ÂÌˡ
͇˜ÂÒÚ‚Ó Í‡ÚËÌÍË, ÔÓ Ò‡‚ÌÂÌ˲ Ò Ó·˚˜Ì˚Ï
ÏÂÚÓ‰ÓÏ ÔÓ‰Íβ˜ÂÌˡ Í ‚ˉÂÓ‚ıÓ‰Û
ÚÂ΂ËÁÓ‡, ÔÓÎÛ˜‡ÂÚÒˇ ·ÓΠ‚˚ÒÓÍÓÂ.
œÓ‰Íβ˜ËÚ ‡Û‰ËÓ‚˚ıÓ‰˚ ‚ˉÂÓχ„ÌËÚÓÙÓ̇
Í ‚ıÓ‰Ì˚Ï „ÌÂÁ‰‡Ï
AUDIO
ÚÂ΂ËÁÓ‡.
¬ÒÚ‡‚¸Ú ͇ÒÒÂÚÛ ‚ ‚ˉÂÓχ„ÌËÚÓÙÓÌ Ë
̇ÊÏËÚ ̇ ‚ˉÂÓχ„ÌËÚÓÙÓÌ ÍÌÓÔÍÛ
PLAY
(¬ÓÒÔÓËÁ‚‰ÂÌËÂ) (ÒÏ. ÛÍÓ‚Ó‰ÒÚ‚Ó
ÔÓθÁÓ‚‡ÚÂΡ ‚ˉÂÓχ„ÌËÚÓÙÓ̇).
— ÔÓÏÓ˘¸˛ ÍÌÓÔÍË
AV3
̇ ÔÛθÚÂ
‰ËÒڇ̈ËÓÌÌÓ„Ó ÛÔ‡‚ÎÂÌˡ ‚˚·ÂËÚÂ
ËÒÚÓ˜ÌËÍ ‚ıÓ‰ÌÓ„Ó Ò˄̇·
INPUT
.
2
3
4
1
K‡Í Ô‡‚ËθÌÓ ÔÓ‰Íβ˜ËÚ¸ ͇·Âθ RCA
œÓ‰ÒÓ‰ËÌËÚ ͇·ÂÎË
AUDIO/VIDEO
Í „ÌÂÁ‰‡Ï
TV (“¬) Ë VCR (¬Ë‰ÂÓχ„ÌËÚÓÙÓÌ). —ӷ≇ÈÚÂ
ÒÓÓÚ‚ÂÚÒÚ‚Ë ˆ‚ÂÚ‡ ‡Á˙Âχ (‚ˉÂÓ ñ ÊÂÎÚ˚È,
΂˚È ‡Û‰ËÓ ñ ·ÂÎ˚È, Ô‡‚˚È ‡Û‰ËÓ ñ ͇ÒÌ˚È).
¬ÒÚ‡‚¸Ú ͇ÒÒÂÚÛ ‚ ‚ˉÂÓχ„ÌËÚÓÙÓÌ Ë Ì‡ÊÏËÚÂ
̇ ÌÂÏ ÍÌÓÔÍÛ
PLAY
(¬ÓÒÔÓËÁ‚‰ÂÌËÂ) (ÒÏ.
ÛÍÓ‚Ó‰ÒÚ‚Ó Í ‚ˉÂÓχ„ÌËÚÓÙÓÌÛ).
KÌÓÔÍÓÈ
INPUT
(¬ıÓ‰ÌÓÈ Ò˄̇Î) ̇ ÔÛθÚÂ
‰ËÒڇ̈ËÓÌÌÓ„Ó ÛÔ‡‚ÎÂÌˡ ‚˚·ÂËÚ ËÒÚÓ˜ÌËÍ
‚ıÓ‰ÌÓ„Ó Ò˄̇·
AV3
.
1
2
3
G
G
≈ÒÎË ÔÓ‰Íβ˜ÂÌ ÏÓÌÓÙÓÌ˘ÂÒÍËÈ
‚ˉÂÓχ„ÌËÚÓÙÓÌ, ÔÓ‰ÒÓ‰ËÌËÚ ‡Û‰ËÓ͇·Âθ Í
‡Á˙ÂÏÛ
AUDIO L/MONO
ÚÂ΂ËÁÓ‡.
œ–»Ã≈◊¿Õ»≈
!
USB INUSB IN
AV IN 3
L/
MONO
R
AUDIOAUDIO
VIDEOVIDEO
S-VIDEO
L
R
S-VIDEO
VIDEO
OUTPUT
SWITCH
ANT IN
ANT OUT
USB INUSB IN
L/
MONO
R
AUDIOAUDIO
VIDEOVIDEO
S-VIDEO
L
R
S-VIDEO
VIDEO
OUTPUT
SWITCH
ANT IN
ANT OUT
1
1
2












