Телевизоры LG 50PQ300R - инструкция пользователя по применению, эксплуатации и установке на русском языке. Мы надеемся, она поможет вам решить возникшие у вас вопросы при эксплуатации техники.
Если остались вопросы, задайте их в комментариях после инструкции.
"Загружаем инструкцию", означает, что нужно подождать пока файл загрузится и можно будет его читать онлайн. Некоторые инструкции очень большие и время их появления зависит от вашей скорости интернета.

A-7
¬‚e‰eÌËe
A
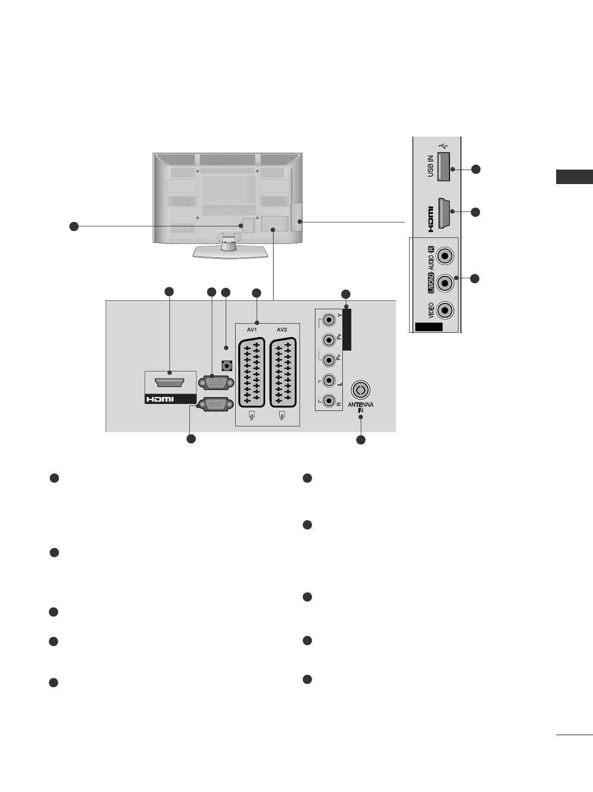
œË‚‰ÂÌÌÓ ËÁÓ·‡ÊÂÌË ÏÓÊÂÚ ÓÚ΢‡Ú¸Òˇ ÓÚ ‚‡¯Â„Ó ÚÂ΂ËÁÓ‡.
–‡Á˙ÂÏ ‰Îˇ ͇·ÂΡ ÔËÚ‡Ìˡ
›ÚÓÚ ÚÂ΂ËÁÓ ‡·ÓÚ‡ÂÚ ÓÚ ËÒÚÓ˜ÌË͇
ÔÂÂÏÂÌÌÓ„Ó ÚÓ͇. Õ‡ÔˇÊÂÌË Û͇Á‡ÌÓ
̇ ÒÚ‡Ìˈ "—ÔˆËÙË͇ˆËË". ÕÂ
ÔÓ‰Íβ˜‡ÈÚ ÚÂ΂ËÁÓ Í ËÒÚÓ˜ÌËÍÛ
ÔÓÒÚÓˇÌÌÓ„Ó ÚÓ͇.
¬ıÓ‰ÌÓÈ ÔÓÚ HDMI
œÓ‰Íβ˜ËÚ Ò˄̇ΠHDMI Í ‡Á˙ÂÏÛ
HDMI IN. »ÎË ÔÓ‰Íβ˜ËÚ Ò˄̇ΠDVI
(‚ˉÂÓ) Í ÔÓÚÛ HDMI/DVI Ò ÔÓÏÓ˘¸˛
͇·ÂΡ DVI-HDMI.
¬ıÓ‰ RGB IN
œÓ‰Íβ˜ËÚ ‚˚ıÓ‰ ‚ˉeÓ ÓÚ œK.
¬ıÓ‰ ‡Û‰ËÓÒ˄̇· RGB/DVI
œÓ‰Íβ˜ËÚ ‡Û‰ËÓ ÓÚ œK ËÎË DTV
(ˆËÙÓ‚ÓÏÛ ÚÂ΂ËÁÓÛ).
–‡Á˙ÂÏ Euro SCART (AV1/AV2)
ƒÎˇ ÔËÂχ Ò˄̇· ÓÚ ‚̯̄Ó
ÛÒÚÓÈÒÚ‚‡ ËÎË Ô‰‡˜Ë Ò˄̇· ̇
‚̯Ì ÛÒÚÓÈÒÚ‚Ó Ò ÔÓÏÓ˘¸˛ ͇·ÂÎÂÈ
SCART.
¬ıÓ‰ ÍÓÏÔÓÌÂÌÚÌÓ„Ó Ò˄̇·
(Component)
ƒÎˇ ÔËÂχ ÍÓÏÔÓÌÂÌÚÌÓ„Ó
‡Û‰ËÓ/‚ˉÂÓÒ˄̇· ÓÚ ÛÒÚÓÈÒÚ‚‡.
¬ıÓ‰ÌÓÈ ÔÓÚ RS-232C
(”œ–¿¬À≈Õ»≈&Œ¡—À”∆»¬¿Õ»≈)
œÓ‰Íβ˜ËÚ ÔÓÒΉӂ‡ÚÂθÌ˚È ÔÓÚ
ÛÒÚÓÈÒÚ‚‡ ÛÔ‡‚ÎÂÌˡ Í ‡Á˙ÂÏÛ RS-
232C.
›ÚÓÚ ÔÓÚ ËÒÔÓθÁÛÂÚÒˇ ‰Îˇ ÂÊËχ
Ó·ÒÎÛÊË‚‡Ìˡ ËÎË ÂÊËχ ÓÚÂΡ.
¿ÌÚÂÌÌ˚È ‚ıÓ‰
–‡Á˙ÂÏ ‰Îˇ ÔÓ‰Íβ˜ÂÌˡ ‡ÌÚÂÌÌ˚ ËÎË
͇·ÂΡ.
¬ıÓ‰ USB
–‡Á˙ÂÏ ‰Îˇ ÔÓ‰Íβ˜ÂÌˡ ÛÒÚÓÈÒÚ‚‡
ı‡ÌÂÌˡ USB.
¬ıÓ‰ ¿Û‰ËÓ/¬Ë‰ÂÓ(AV3)
ƒÎˇ ÔËÂχ ‡Û‰ËÓ/‚ˉÂÓÒ˄̇· ÓÚ
‚̯ÌÂ„Ó ÛÒÚÓÈÒÚ‚‡.
.
1
6
8
7
9
10
2
3
4
5
COMPONENT INOMPONENT IN
RS-232C IN
(CONTROL & SERVICE)
VIDEO
AUDIO
RGB IN (PC)
AUDIO IN
(RGB/DVI)
/DVI IN 1
2
4
8
7
6
AV IN 3
IN 2
2
9
10
42/50PJ3***, 42PJ5***, 42/50PJ6***
1
3
5












