Телевизоры LG 47LY95 - инструкция пользователя по применению, эксплуатации и установке на русском языке. Мы надеемся, она поможет вам решить возникшие у вас вопросы при эксплуатации техники.
Если остались вопросы, задайте их в комментариях после инструкции.
"Загружаем инструкцию", означает, что нужно подождать пока файл загрузится и можно будет его читать онлайн. Некоторые инструкции очень большие и время их появления зависит от вашей скорости интернета.

25
Õ¿—
“–Œ…K¿
¬Õ≈ÿÕ≈√
Œ
Œ¡Œ–”
ƒŒ¬¿Õ»fl
L
R
S-VIDEO
VIDEO
OUTPUT
SWITCH
ANT IN
ANT OUT
AV IN 3
V IN 3
L/L/
MONOMONO
R
AUDIOAUDIO
VIDEOVIDEO
S-VIDEOS-VIDEO
1
2
RGB(PC
R
COMP
VIDEO
VIDEO
ANTENNA
IN
HDMI/DVI IN 1
HDMI/DVI IN 1
HDMI IN 2
HDMI IN 2
CARD SLOT
RS-232C IN
(CONTROL & SERVICE)
OPTICAL
DIGIT
AL
AUDIO
OUT
1
2
Õ¿—“–Œ…K¿ ¬¤’Œƒ¿ ÷»‘–Œ¬Œ√Œ ¿”ƒ»Œ—»√Õ¿À¿
¿Û‰ËÓÒ˄̇ΠÚÂ΂ËÁÓ‡ ‚˚‚Ó‰ËÚÒˇ ̇ ‚̯ÌË Á‚ÛÍÓ‚˚ ÛÒÚÓÈÒÚ‚‡ ˜ÂÂÁ (ÓÔÚ˘ÂÒÍËÈ) ÔÓÚ
‚˚‚Ó‰‡ ˆËÙÓ‚Ó„Ó ‡Û‰ËÓÒ˄̇·.
G
Õ ÒÏÓÚËÚ ‚ÌÛÚ¸ ÓÔÚ˘ÂÒÍÓ„Ó ‚˚ıÓ‰ÌÓ„Ó
ÔÓÚ‡. œÓÔ‡‰‡ÌË ·ÁÂÌÓ„Ó ÎÛ˜‡ ‚ „·Á ÏÓÊÂÚ
Ôӂ‰ËÚ¸ ÁÂÌËÂ.
œÓ‰Íβ˜ËÚ ӉËÌ ÍÓ̈ ÓÔÚ˘ÂÒÍÓ„Ó Í‡·ÂΡ Í
(ÓÔÚ˘ÂÒÍÓÏÛ) ÔÓÚÛ ‚˚‚Ó‰‡ ˆËÙÓ‚Ó„Ó
‡Û‰ËÓÒ˄̇·.
œÓ‰Íβ˜ËÚ ‰Û„ÓÈ ÍÓ̈ ÓÔÚ˘ÂÒÍÓ„Ó Í‡·ÂΡ
Í (ÓÔÚ˘ÂÒÍÓÏÛ) ‚ıÓ‰Û ˆËÙÓ‚Ó„Ó
‡Û‰ËÓÒ˄̇· ‚̯ÌÂ„Ó Á‚ÛÍÓ‚Ó„Ó ÛÒÚÓÈÒÚ‚‡.
”ÒÚ‡ÌÓ‚ËÚ ԇ‡ÏÂÚ TV Speaker option
(ƒË̇ÏËÍË “¬) ‚ ÏÂÌ˛ AUDIO (¿Û‰ËÓ) ‚
ÔÓÎÓÊÂÌËÂ Off (¬˚ÍÎ.) (
G
ÒÚ. 78). œ‡‚Ë·
˝ÍÒÔÎÛ‡Ú‡ˆËË ÒÏ. ‚ ÛÍÓ‚Ó‰ÒÚ‚Â Í ‚̯ÌÂÏÛ
Á‚ÛÍÓ‚ÓÏÛ ÛÒÚÓÈÒÚ‚Û.
2
3
1
G
G
Õ ÔÓ‰Íβ˜‡ÈÚ ÚÂ΂ËÁÓ Ó‰ÌÓ‚ÂÏÂÌÌÓ Í
ÛÒÚÓÈÒÚ‚Û Video Ë S-Video.
œ–»Ã≈◊¿Õ»≈
!
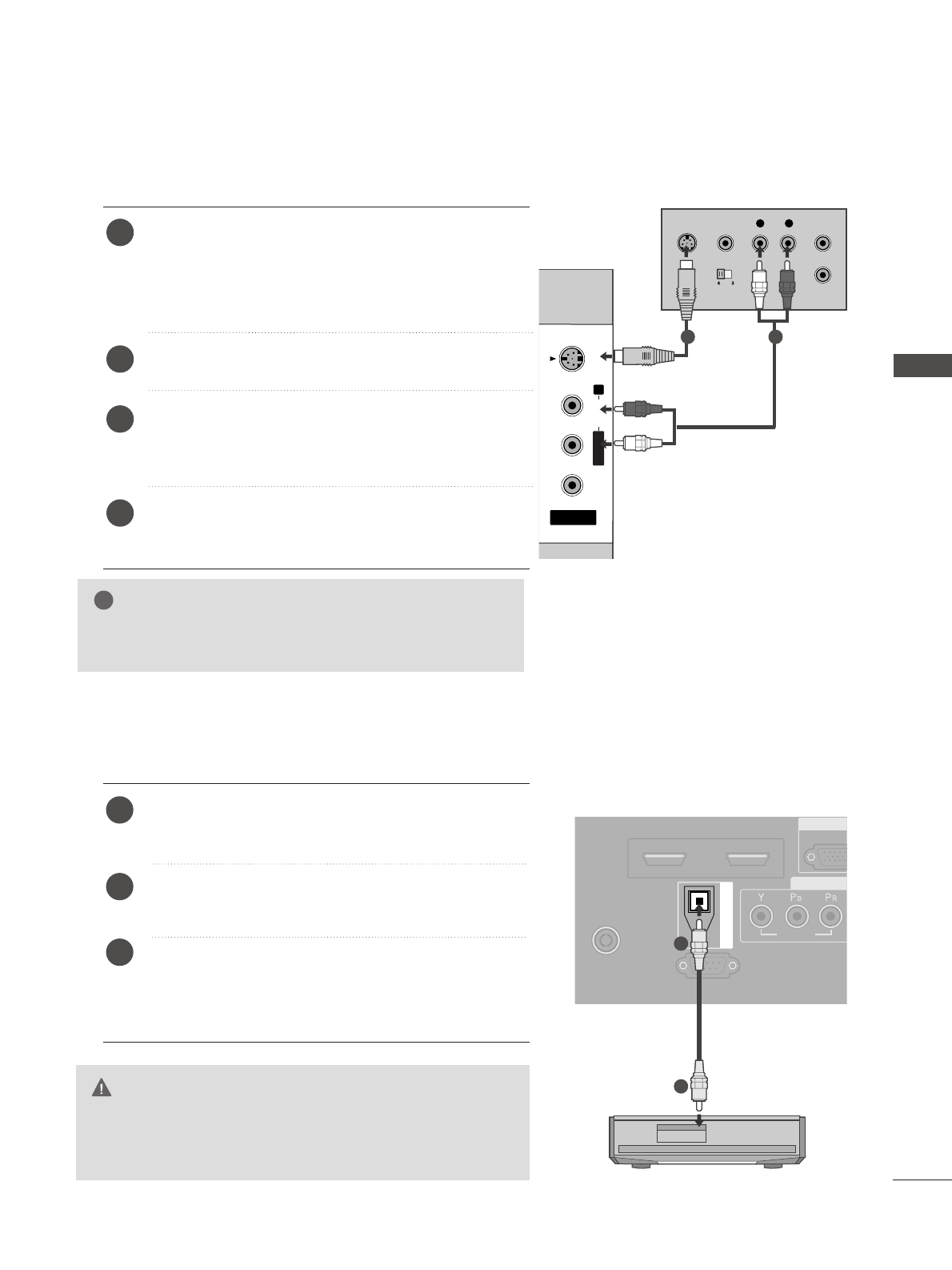
K‡Í Ô‡‚ËθÌÓ ÔÓ‰Íβ˜ËÚ¸ ͇·Âθ S-VIDEO
œÓ‰Íβ˜ËÚ ‚˚ıÓ‰
S-VIDEO
‚ˉÂÓχ„ÌËÚÓÙÓ̇ ÍÓ ‚ıÓ‰Û
S-VIDEO
ÚÂ΂ËÁÓ‡. œË ˝ÚÓÏ ‚‡Ë‡ÌÚ ÔÓ‰Íβ˜ÂÌˡ
͇˜ÂÒÚ‚Ó Í‡ÚËÌÍË, ÔÓ Ò‡‚ÌÂÌ˲ Ò Ó·˚˜Ì˚Ï
ÏÂÚÓ‰ÓÏ ÔÓ‰Íβ˜ÂÌˡ Í ‚ˉÂÓ‚ıÓ‰Û
ÚÂ΂ËÁÓ‡, ÔÓÎÛ˜‡ÂÚÒˇ ·ÓΠ‚˚ÒÓÍÓÂ.
œÓ‰Íβ˜ËÚ ‡Û‰ËÓ‚˚ıÓ‰˚ ‚ˉÂÓχ„ÌËÚÓÙÓ̇
Í ‚ıÓ‰Ì˚Ï „ÌÂÁ‰‡Ï
AUDIO
ÚÂ΂ËÁÓ‡.
¬ÒÚ‡‚¸Ú ͇ÒÒÂÚÛ ‚ ‚ˉÂÓχ„ÌËÚÓÙÓÌ Ë
̇ÊÏËÚ ̇ ‚ˉÂÓχ„ÌËÚÓÙÓÌ ÍÌÓÔÍÛ
PLAY
(¬ÓÒÔÓËÁ‚‰ÂÌËÂ) (ÒÏ. ÛÍÓ‚Ó‰ÒÚ‚Ó
ÔÓθÁÓ‚‡ÚÂΡ ‚ˉÂÓχ„ÌËÚÓÙÓ̇).
— ÔÓÏÓ˘¸˛ ÍÌÓÔÍË
AV3
̇ ÔÛθÚÂ
‰ËÒڇ̈ËÓÌÌÓ„Ó ÛÔ‡‚ÎÂÌˡ ‚˚·ÂËÚÂ
ËÒÚÓ˜ÌËÍ ‚ıÓ‰ÌÓ„Ó Ò˄̇·
INPUT
.
2
3
4
1
¬Õ»Ã¿Õ»≈












