Телевизоры LG 47LD750 - инструкция пользователя по применению, эксплуатации и установке на русском языке. Мы надеемся, она поможет вам решить возникшие у вас вопросы при эксплуатации техники.
Если остались вопросы, задайте их в комментариях после инструкции.
"Загружаем инструкцию", означает, что нужно подождать пока файл загрузится и можно будет его читать онлайн. Некоторые инструкции очень большие и время их появления зависит от вашей скорости интернета.

7
Н
А
С
ТР
О
КА
ВН
Е
Н
ЕГ
О
О
О
Р
УД
О
В
АН
И
Я
RCA
► Если
подключен
видеомагнитофон
c
моно
звуком
подсоедините
аудиокабель
к
раз ему
AUDIO L/MONO
телевизора
.
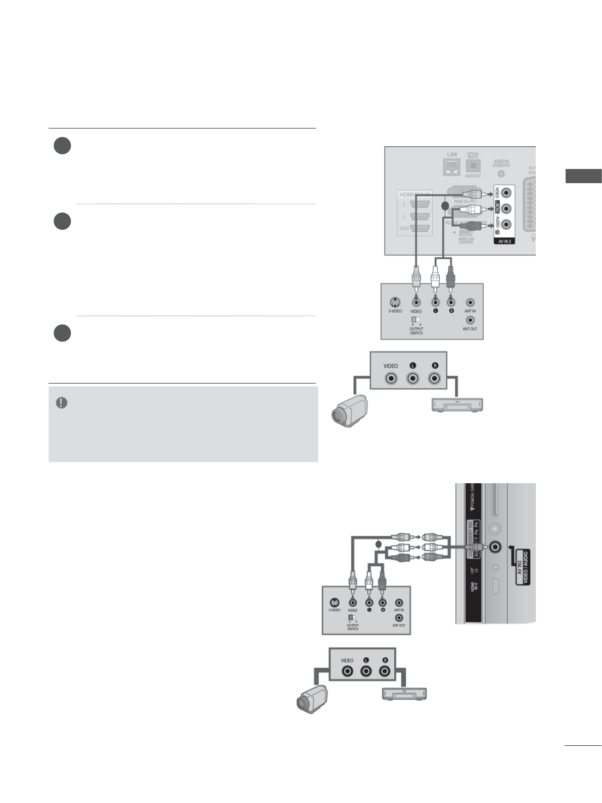
1
Соедините
раз емы
AUDIO/VIDEO
телевизора
и
видеомагнитофона
или
внешнего
оборудования
.
Соблюдайте
соответствие
цвета
раз ема
(
видео
-
желтый
,
левый
аудио
-
белый
,
правый
аудио
-
красный
).
2
Вставьте
кассету
в
видеомагнитофон
и
нажмите
на
нем
кнопку
PLAY
(
Воспроизведение
) (
см
.
руководство
к
видеомагнитофону
).
Или
приступайте
к
работе
с
соответствующим
внешним
оборудованием
.
(
См
.
руководство
пользователя
для
внешнего
оборудования
.)
3
Кнопкой
INPUT
(
Входной
сигнал
)
на
пульте
дистанционного
управления
выберите
источник
входного
сигнала
AV2
.
Если
выполнено
подключение
к
AV IN 3
,
выберите
источник
ввода
AV3
.
1
Видеокамера
Игровая
видеоприставка
или
1
Видеокамера
Игровая
видеоприставка
или
или
Содержание
- 2 Кронштейн; или
- 3 HDMI; NETCAST
- 4 II; ГЛ; Pe
- 5 Nero MediaHome; AV
- 6 ДИНАМИК; MENU
- 7 INPUT
- 8 RGB IN; CI
- 9 Только
- 10 PO O O
- 12 лок; LG; Модель; VESA; Тип
- 13 NetCast
- 14 LIST
- 15 MY MEDIA; Кнопки; FAV
- 19 защитный
- 21 может
- 24 po o o
- 25 BPA A
- 29 SUBTITLE
- 30 DELETE
- 32 Подсветка; Кнопка
- 36 po
- 39 MHP
- 40 FREEZE
- 42 ТВ; Настройка; ифровые
- 43 UHF
- 44 Component; Сигнал; Component1
- 46 AUDIO IN
- 47 SCART; Euro SCART; Scart; Входной
- 48 USB
- 49 RCA; PLAY
- 50 RGB
- 51 до; Кроме
- 52 OPTICAL DIGITAL AUDIO OUT (
- 53 Wireless Media Box
- 54 режим; TB
- 55 C LED
- 56 ифровое
- 57 КАРТИНКА; BACK
- 63 DHCP
- 64 Netcast
- 65 LG Wireless LAN for Broadband/DLNA Adaptor; LG Wireless LAN for Broadband/
- 67 ID
- 69 Если
- 70 Проводное
- 71 аудио
- 72 Clear Voice II; ормат
- 73 OSD; LED; НАСТРО КА; ЗВУК; ВРЕМЯ
- 75 DVB
- 76 Initial Setting; Вкл
- 81 SBAND; HACTPO KA
- 85 «Automatic Numbering» (
- 87 Auto Sort
- 90 : Module information
- 91 LG Electronics
- 93 He
- 94 MUX
- 96 EXIT
- 97 Список
- 99 Вход
- 101 ОП ИИ; MHEG; ОП ИИ
- 104 SIMPLINK; Simplink; HDD Recorder
- 105 HDMI IN 4
- 106 l l
- 108 Кино
- 110 AST; Официальное
- 111 IMPORTANT NOTICE RELATING TO NETWORK SERVICE
- 112 Orange
- 113 YOUTUBE; YouTube; YouTube
- 114 Home
- 115 ACCUWEATHER; Accuweather; AccuWeather; AccuWeather
- 116 PICASA; Google; Picasa; Picasa
- 118 ЗО; BLUETOOTH
- 125 MY BLUETOOTH
- 127 Нажмите
- 129 Расстояние
- 132 SB; USB IN 1; МОЯ
- 134 DLNA
- 135 Nero MediaHome 4 Essentials
- 137 DLNA Movie
- 138 HTML; Energy Saving
- 139 DivX; XViD; MKV; Расширения; Пояснение
- 144 Выбрать; «Movie List»
- 146 SMI; RATIO; Язык
- 149 ото
- 150 GREEN
- 154 BMG; поворот
- 159 Музыка
- 164 Exit
- 167 Pause
- 168 DIVX
- 169 DivX VOD
- 170 ГР
- 171 EPG; Отображается; Good Morning; Tyra
- 172 Программа
- 174 or
- 175 Расписание
- 176 «Modify»
- 177 DVD; Исходный
- 181 Bright
- 182 copa
- 183 PE
- 190 TRUMOTION
- 193 ISM
- 194 Select
- 199 INFINITE SOUND; Infinite Sound –; Infinite Sound
- 201 COMPONENT
- 202 MPEG
- 203 «Auto
- 205 «Audio Description On» (
- 206 DUAL I; ние; MONO; Stereo; STEREO; Dual
- 208 Installation Guide
- 209 Audio
- 211 УСТАНОВКА ЧАСОВ
- 214 ЛОКИРОВКА
- 215 PO P MM
- 216 PG
- 218 POWER
- 219 ae; TEXT
- 220 TEKCT
- 221 Индекс
- 222 IG
- 223 HDMI.
- 226 МОДЕЛИ
- 242 to
- 243 Function; ифровая
- 246 ASCII; COMMAND
- 249 ункция; Уровень; Описание
- 250 MSB LSB












