Телевизоры LG 43UT640S - инструкция пользователя по применению, эксплуатации и установке на русском языке. Мы надеемся, она поможет вам решить возникшие у вас вопросы при эксплуатации техники.
Если остались вопросы, задайте их в комментариях после инструкции.
"Загружаем инструкцию", означает, что нужно подождать пока файл загрузится и можно будет его читать онлайн. Некоторые инструкции очень большие и время их появления зависит от вашей скорости интернета.

11
РУССК
ИЙ
Управление громкостью через порт
(в зависимости от модели).
•
Характеристики кабеля
/ ВВЕРХ / ВНИЗ
Повышающий/
понижающий
контакт
подключается
в разъем GPIO
с напряжением
3,3 В.
Процессор
обнаруживает
переход от 3,3
В к для
управления
громкостью.
Сеть
(в зависимости от модели).
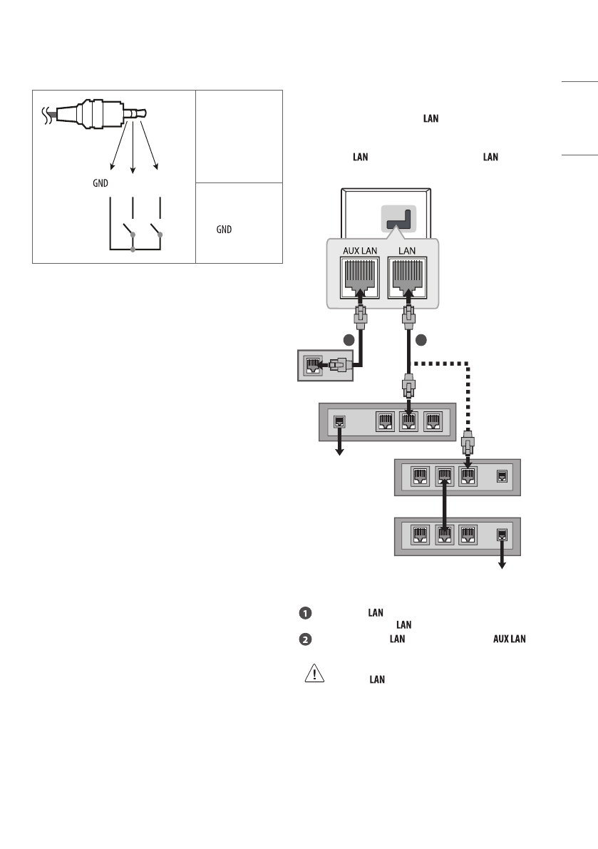
Проводное подключение к сети
Данный телевизор может быть подключен к серверу
Pro:Centric с помощью порта . После физического
подключения телевизор должен быть настроен для
работы в сети.
Подключите порт Pro:Centric сервера к порту ТВ
посредством модема или маршрутизатора.
2
1
Широкополосный модем
Сервер Pro:Centric
Широкополосный модем
Сервер Pro:Centric
Маршрутизатор
Широкополосный модем
Подключите кабель к порту модема или
маршрутизатора, к порту телевизора.
Подключите порт компьютера к порту
телевизора. (в зависимости от модели).
•
Не подключайте модульный телефонный кабель
к порту
.
•
Поскольку существуют различные способы
подключения, следуйте инструкциям вашего
оператора связи или интернет-провайдера.
Содержание
- 2 Предупреждение! Правила по
- 4 Подготовка; Светодиодные LED-часы
- 5 Подставка; Поднятие и перемещение
- 6 Установка на столе; Закрепление телевизора на столе
- 7 Использование системы безопасности; Крепление на стене
- 9 Подключения; Подключение антенны/кабеля
- 10 Внешняя акустическая система
- 11 Сеть
- 12 Использование кнопки; Основные функции
- 13 Регулировка угла обзора
- 15 Устранение неисправностей
- 16 Технические характеристики
- 18 Поддерживаемые режимы HDMI-DTV
- 19 Подключение к компонентному входу
- 20 Поддерживаемые форматы видео
Характеристики
Остались вопросы?Не нашли свой ответ в руководстве или возникли другие проблемы? Задайте свой вопрос в форме ниже с подробным описанием вашей ситуации, чтобы другие люди и специалисты смогли дать на него ответ. Если вы знаете как решить проблему другого человека, пожалуйста, подскажите ему :)













