Телевизоры LG 32LH3000 - инструкция пользователя по применению, эксплуатации и установке на русском языке. Мы надеемся, она поможет вам решить возникшие у вас вопросы при эксплуатации техники.
Если остались вопросы, задайте их в комментариях после инструкции.
"Загружаем инструкцию", означает, что нужно подождать пока файл загрузится и можно будет его читать онлайн. Некоторые инструкции очень большие и время их появления зависит от вашей скорости интернета.

36
¬‚e‰eÌËe
¬‚e‰eÌËe
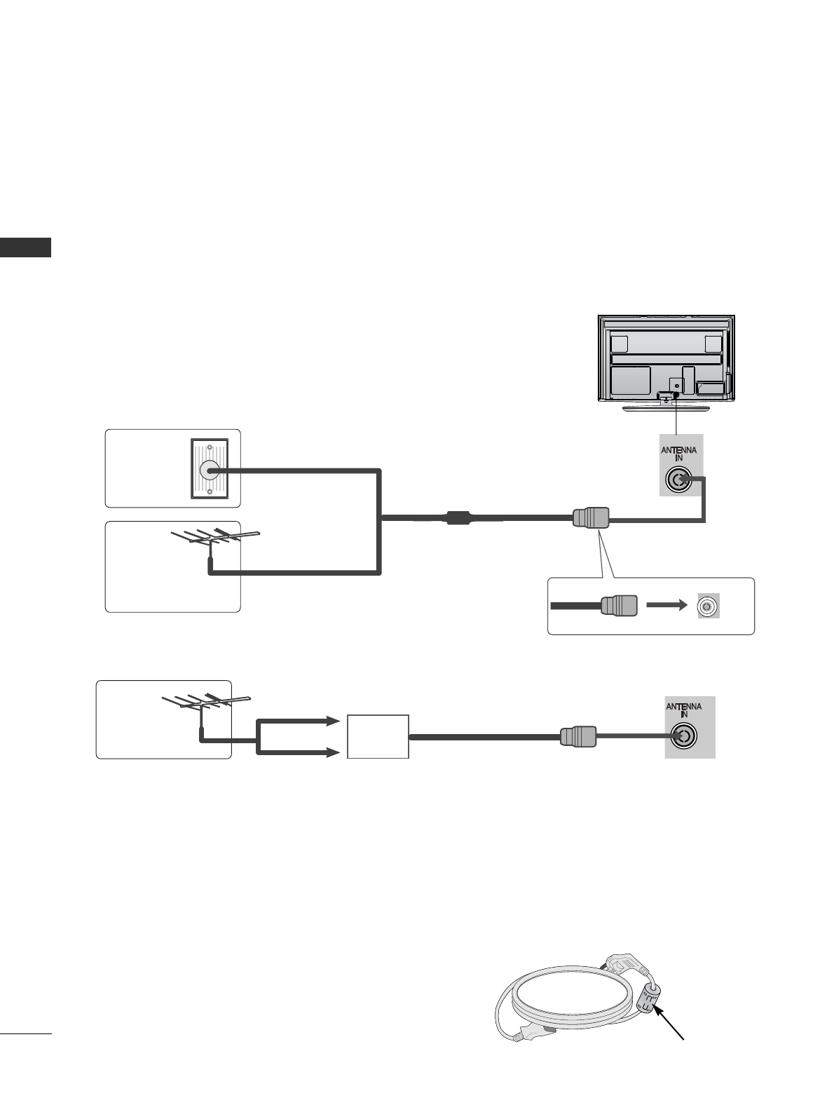
œÓ‰Íβ˜ÂÌË ‡ÌÚÂÌÌ˚
■
¬˚·ÂËÚ ÓÔÚËχθÌÓ ̇ԇ‚ÎÂÌË ‡ÌÚÂÌÌ˚. ›ÚÓ ÔÓ‚˚ÒËÚ
͇˜ÂÒÚ‚Ó Í‡ÚËÌÍË.
■
¿ÌÚÂÌÌ˚È Í‡·Âθ Ë ÔÂÓ·‡ÁÓ‚‡ÚÂθ ‚ ÍÓÏÔÎÂÍÚ ÔÓÒÚ‡‚ÍË
Ì ‚ıÓ‰ˇÚ.
■
ÕË ‚ ÍÓÂÏ ÒÎÛ˜‡Â Ì ÔÓ‰Íβ˜‡ÈÚ ÚÂ΂ËÁÓ Í ÒÂÚË, ÂÒÎË Ì Á‡ÍÓ̘ËÎË ÔÓ‰ÒÓ‰ËÌˇÚ¸ Í ÌÂÏÛ
Ó·ÓÛ‰Ó‚‡ÌËÂ. ›ÚÓ ÏÓÊÂÚ ÔË‚ÂÒÚË Í ÔÓÎÓÏÍ ÚÂ΂ËÁÓ‡.
ÃÌÓ„ÓÍ‚‡ÚËÌ˚ ÊËÎ˚ ‰Óχ
(œÓ‰Íβ˜ËÚ ‡ÌÚÂÌÌ˚È ÔÓ‚Ó‰ Í Ì‡ÒÚÂÌÌÓÈ ‡ÌÚÂÌÌÓÈ ÓÁÂÚÍÂ)
Œ‰ÌÓÍ‚‡ÚËÌ˚ ‰Óχ
(œÓ‰Íβ˜ËÚ ‡ÌÚÂÌÌ˚È ÔÓ‚Ó‰ Í
̇ÒÚÂÌÌÓÏÛ „ÌÂÁ‰Û ‰Îˇ ̇ÛÊÌÓÈ
‡ÌÚÂÌÌ˚)
Õ‡ÛÊ̇ˇ
‡ÌÚÂÌ̇
(VHF, UHF)
Õ‡ÒÚÂÌ̇ˇ
‡ÌÚÂÌ̇ˇ
ÓÁÂÚ͇
KÓ‡ÍÒˇθÌ˚È ¬◊-ÔÓ‚Ó‰
(75 ŒÏ)
‡ÌÚÂÌÌ˚
UHF
”ÒËÎËÚÂθ
Ò˄̇·
VHF
■
¬ ÏÂÒÚÌÓÒÚˇı Ò··Ó„Ó ÔËÂχ Ò˄̇· ‰ÓÔÓÎÌËÚÂθÌÓ Í ‡ÌÚÂÌÌ ÏÓÊÌÓ ÛÒÚ‡ÌÓ‚ËÚ¸
ÛÒËÎËÚÂθ Ò˄̇·, Í‡Í ˝ÚÓ ÔÓ͇Á‡ÌÓ Ì‡ ËÒÛÌÍ ÒÔ‡‚‡.
■
≈ÒÎË Ò˄̇ΠÚ·ÛÂÚÒˇ ÔÓ‰‡‚‡Ú¸ ̇ ‰‚‡ ÚÂ΂ËÁÓ‡, ËÒÔÓθÁÛÈÚ ‡ÌÚÂÌÌ˚È ‡Á‚ÂÚ‚ËÚÂθ.
œÎÓÚÌÓ ÛÒÚ‡ÌÓ‚ËÚ ¯ÚÂÍ ‚ ‡Á˙ÂÏ.
»ÒÔÓθÁÓ‚‡ÌË ÙÂËÚÓ‚Ó„Ó Ò‰˜ÌË͇
(
ƒaÌÌ˚È
aÍceccyap ÔËÎa„aeÚcˇ Í ÚeÎe‚ËÁopy Ìe ‰Îˇ ‚cex cÚpaÌ.
)
‘ÂËÚÓ‚˚È Ò‰˜ÌËÍ ÏÓÊÂÚ ËÒÔÓθÁÓ‚‡Ú¸Òˇ ‰Îˇ
ÛÏÂ̸¯ÂÌˡ ˝ÎÂÍÚÓχ„ÌËÚÌ˚ı ÍÓη‡ÌËÈ ÔË
ÔÓ‰Íβ˜ÂÌËË Í‡·ÂΡ ÔËÚ‡Ìˡ.
◊ÂÏ ·ÎËÊ ÙÂËÚÓ‚˚È Ò‰˜ÌËÍ ÔÓ‰ıÓ‰ËÚ Í
¯ÚÂÍÂÛ, ÚÂÏ ÓÌ ÎÛ˜¯Â.












