Телевизоры LG 26LD335 - инструкция пользователя по применению, эксплуатации и установке на русском языке. Мы надеемся, она поможет вам решить возникшие у вас вопросы при эксплуатации техники.
Если остались вопросы, задайте их в комментариях после инструкции.
"Загружаем инструкцию", означает, что нужно подождать пока файл загрузится и можно будет его читать онлайн. Некоторые инструкции очень большие и время их появления зависит от вашей скорости интернета.

A-36
ПОДГОТОВКА К ИСПОЛЬЗОВАНИЮ
П
О
ДГ
О
ТО
ВК
А К
И
С
П
О
ЛЬ
ЗО
ВА
Н
И
Ю
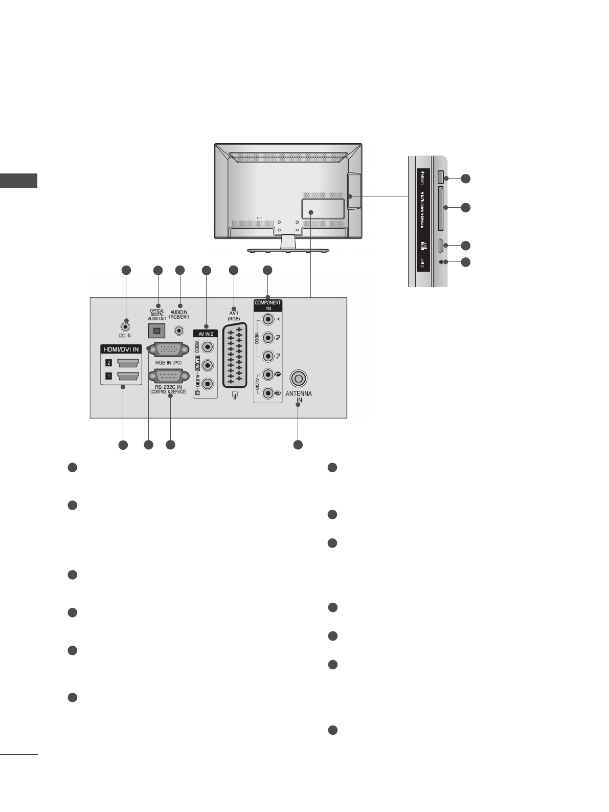
Только 26LE3***, 26LE5***
■ Приведенное изображение может отличаться от вашего телевизора.
1
2
3
5
6
4
8
9
10
7
ANTENNA
IN
L/M
ON
O
R
AUDIO
VIDEO
AV IN 2
DC IN
2
1
HDMI/DVI IN
(RGB)
USB IN
HDMI IN 3
H/P
11
12
13
7
1
ПОРТ ПОДКЛЮЧЕНИЯ АДАПТЕРА
ПОСТОЯННОГО ТОКА
Подключение к гнезду для силового кабеля.
2
ОПТИЧЕСКИЙ ВЫХОД ЦИФРОВОГО АУДИО-
СИГНАЛА
Подключение выхода цифрового аудиосигнала к
оборудованию различных типов.
Подключение к цифровому аудиоустройству.
Используется оптический аудиокабель.
3
Вход аудиосигнала RGB/DVI
Подключите аудио от ПК или DTV(цифрового
телевидения).
4
Вход Аудио/Видео
Для приема аудио/видеосигнала от внешнего
устройства.
5
Разъем Euro SCART (AV1/AV2)
Для приема сигнала от внешнего устройства или
передачи сигнала на внешнее устройство с
помощью кабелей SCART.
6
Вход компонентного сигнала (Component)
Для приема компонентного аудио/видеосигнала от
устройства.
7
Входной порт HDMI/DVI IN
Подключите сигнал HDMI к разъему HDMI IN. Или
подключите сигнал DVI (видео) к порту HDMI/DVI с
помощью кабеля DVI-HDMI.
8
Вход RGB IN
Подключите выход видео от ПК.
9
Входной порт RS-232C
(УПРАВЛЕНИЕ&ОБСЛУЖИВАНИЕ)
Подключите последовательный порт устройства
управления к разъему RS-232C. Этот порт
используется для режима обслуживания или
режима отеля.
10
Антенный вход
Разъем для подключения антенны или кабеля.
11
Вход USВ
Разъем для подключения устройства хранения USB.
12
Разъем для карты PCMCIA (Международная
ассоциация карт памяти для персональных
компьютеров)
Подключите модуль CI к разъему для карты
PCMCIA. (Эта функция доступна не во всех
странах.).
13
Наушники
Подключите наушники к гнезду наушников.
Содержание
- 2 Кронштейн для настенного крепления; приобретается отдельно
- 3 ОГЛАВЛЕНИЕ
- 4 II; ГЛ
- 5 ПОДГОТОВКА К ИСПОЛЬЗОВАНИЮ; АКСЕССУАРЫ; защитный кожух
- 6 ЭЛЕМЕНТЫ УПРАВЛЕНИЯ ПЕРЕДНЕЙ ПАНЕЛИ; ■ Приведенное изображение может отличаться от вашего телевизора.; ПРИМЕЧАНИЕ; Датчик дистанционного управления
- 7 ВАРИАНТЫ ПОДКЛЮЧЕНИЯ; ■ Приведенное изображение может отличаться от вашего телевизора.
- 10 УСТАНОВКА ПОДСТАВКИ; Hожка подставки
- 12 Закрепите; Хомут для фиксации; Хомут для фиксации проводов; ФИКСАЦИЯ ПPOВOДOВ КOPOБOМ/ХОМУТОМ; ► Перемещая устройство, не держите его за; Хомут для; Фиксатор проводов
- 13 Bнимание; ► Для предотвращения опрокидывания телевизор
- 14 СИСТЕМА
- 15 ЗАЗЕМЛЕНИЕ; Модель; VESA; Тип; Количество
- 16 ФУНКЦИИ КЛАВИШ ПУЛЬТА ДИСТАНЦИОННОГО УПРАВЛЕНИЯ; Показ программы передач.
- 17 Установка батарей; ■ Откройте крышку отсека для батарей с задней стороны пульта; FAV; SIMPLINK / Управляет меню SIMPLINK или MY MEDIA
- 20 Только; ДИНАМИК
- 22 Hожка
- 23 Хомут для фиксации пpoвoдoв; При установке устройства для; СТОЛ
- 28 защитный
- 32 ЗАЩИТНЫЙ КОЖУХ
- 33 СОВЕТЫ ПО
- 34 количество
- 37 Компонентный кабель,
- 38 Интеллектуальный сенсор; Датчик дистанционного; ■ Приведенное изображение может отличаться от вашего; Сенсорная панель; • Для выбора нужной; Пpимeчaниe. Индикатоp питaния можнo
- 41 ВНИМАНИЕ; ► Используйте пpoдyкт co
- 43 ФИКСАЦИЯ ПPOВOДOВ КOPOБOМ / ХОМУТОМ; ФИКСАТОР ПРОВОДОВ
- 44 ► Прежде чем подключать телевизор к настенной
- 46 ВЕРТИКАЛЬНОЕ
- 49 ВНЕШНЕГ; НАСТРОЙКА; ПОДКЛЮЧЕНИЕ; антенны; UHF
- 50 КАК; DTS; Входные; Сигнал; INPUT
- 51 HDMI; HDMI IN 2
- 52 AUDIO IN
- 53 Scart; Euro SCART
- 54 USB; стр; Настенная
- 55 PLAY
- 56 RGB
- 57 CI; до
- 58 OPTICAL DIGITAL AUDIO OUT (; TV Speaker option
- 59 Media Box; БЕСПРОВОДНОЕ; только
- 60 ПОДДЕРЖИВАЕМОЕ
- 61 Восстановление; BACK
- 62 Автоподстройка
- 63 Выбор
- 65 ЛЕНИЕ; ПРОСМОТР; MUTE
- 66 МЕНЮ; OSD
- 67 ВЫБОР; “Wireless Media Box” .
- 68 АВТОМАТИЧЕСКАЯ; Если; антенну; HACTPO
- 69 Если необходимо выбрать; кабель
- 70 При; Быстрый
- 71 «Ziggo»; Полный; Выполнить; Запустите
- 73 ТОЛЬКО; Cable DTV; Ziggo
- 74 РУЧНАЯ; Система
- 76 АНАЛОГОВОМ
- 77 Присвоение; Точная; Подстройка
- 78 РЕДАКТИРОВАНИЕ; «Automatic Numbering» (
- 79 Синий; Красный; Зеленый; Желтый
- 80 Auto Sort
- 82 ИНФОРМАЦИЯ; : Module information
- 83 ОБНОВЛЕНИЕ
- 85 ПРОВЕРКА
- 86 MUX
- 88 КРАТКОЕ; EXIT; Руководство; Перейдите
- 89 ВЫЗОВ; блокированных; Словарик
- 90 Отображение; Просмотр
- 91 AV; СПИСОК
- 92 ЯРЛЫКИ
- 93 MHEG
- 94 Simplink; Выкл; SIMPLINK; SIMPLINK; VCR; HDD Recorder
- 95 Подключение; Дом
- 96 l l; ФУНКЦИИ
- 98 РЕЖИМ; AUDIO; PlayStation
- 99 СБРОС; po
- 100 ПРИМЕНЕНИЕ; Извлечение; Видео; Поддерживаются; устройство
- 101 Меры
- 103 Декодер
- 104 Компоненты
- 107 режима; Использование
- 109 FF
- 110 SMI; RATIO; Язык
- 111 Режим
- 114 GREEN
- 118 BMG; вращать; поворот; ENERGY SAVING
- 120 Скорость
- 126 RED
- 127 Показать
- 128 Photo; Энергосбережение; or; Exit
- 129 ори
- 131 Воспр
- 132 ПРИМЕНЕНИЕ УСТРОЙСТВА USB; КОД РЕГИСТРАЦИИ DIVX; регистрационному коду приобретенного телевизора.); • Для возврата к нормальному режиму просмотра ТВ нажмите кнопку; МОЯ МУЛЬТИМЕДИА; Код регистрации DivX; Отобразите Код регистрации DivX.; О DIVX ВИДЕО: DivX® — это формат цифрового видео, разработанный
- 133 ДЕЗАКТИВАЦИЯ; Дезактивация
- 135 EPG
- 138 SCART
- 139 «Modify»
- 140 КОНТР; DVD; ae; Во; Исходный; Во
- 141 TB; Увеличение; «Cinema Zoom»
- 142 МАСТЕР; Expert1
- 143 ЭНЕРГОСБЕРЕЖЕНИЕ; Cp
- 144 СТАНДАРТНЫЕ; copa
- 145 PE
- 146 pac
- 149 xvY
- 151 TRUMOTION
- 152 ИНДИКАТОР
- 154 ДЕМОНСТРАЦИОННЫЙ
- 156 ОЧИСТКА; On”; ЗВУ
- 158 Infinite Sound –; Infinite Sound
- 159 БАЛАНС
- 160 COMPONENT
- 161 MPEG
- 162 Dolby Laboratories.
- 164 «Audio Description On» (; Громкость
- 165 ние; Stereo; Dual
- 167 Installation Guide
- 168 Audio
- 169 SUBTITLE
- 170 УСТАНОВКА
- 172 УС; аймер
- 174 «On»
- 175 PG
- 177 ВХОД
- 178 ТЕЛЕТЕКСТ; ТЕЛЕТЕК; ТЕКСТ; TEXT
- 179 ГЛАВНЫЙ; Te; БЫСТРЫЙ
- 180 СПЕЦИАЛЬНЫЕ; индекс; Зафиксировать
- 181 ЦИФРОВОЙ
- 182 ПРИЛОЖЕНИЕ; APPENDIX; УСТРАНЕНИЕ; HDMI.
- 183 Проблемы
- 184 ПРИЛО; ОБСЛУЖИВАНИЕ
- 185 СПЕЦИФИКАЦИИ; МОДЕЛИ
- 196 ИК; Не; Function
- 198 Установить
- 199 Параметры; ASCII; Передача
- 202 Реальное
- 203 MSB LSB
- 204 ОТКРЫТЫЕ
- 205 Виккерт; Mark Adler












