Телевизоры Haier LET32H320 - инструкция пользователя по применению, эксплуатации и установке на русском языке. Мы надеемся, она поможет вам решить возникшие у вас вопросы при эксплуатации техники.
Если остались вопросы, задайте их в комментариях после инструкции.
"Загружаем инструкцию", означает, что нужно подождать пока файл загрузится и можно будет его читать онлайн. Некоторые инструкции очень большие и время их появления зависит от вашей скорости интернета.

14
Общее знакомство с устройством ЖК-т елевизора
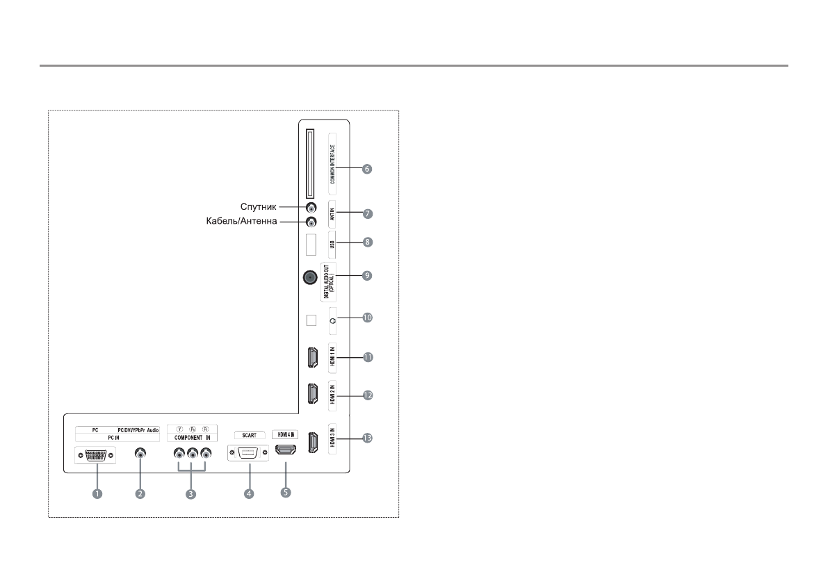
Разъемы на задней панели телевизора
1.
ПК (вход)
2.
PC/DVI/YPbPr AUDIO (вход)
3.
Компонентный (вход)
4.
SCART (вход)
5.
HDMI4 IN (вход)
6.
Общий интерфейс (вход)
7.
ANTENNA (вход)
8. USB
9.
Оптический (выход)
10.
Наушники (выход)
11.
HDMI1 IN (вход)
12.
HDMI2 IN (вход)
13.
HDMI3 IN (вход)
Содержание
- 3 Содержание
- 5 Инструкции по технике безопасности; Для вашей безопасности!
- 6 Примечание
- 10 Меры предосторожности и напоминания
- 11 Замечания по использованию пульта дистанционного управления:
- 12 Упаковка и утилизация изделия
- 13 Монтаж подставки ЖК-т елевизора
- 14 Монтаж телевизора на стену; Только для модели 42” LED LCD:
- 15 Общее знакомство с устройством ЖК-т елевизора; Элементы управления на передней
- 16 Разъемы на задней панели телевизора
- 17 Установка элементов питания; Пульт дистанционного управления
- 18 Подключение внешнего оборудования; Подключение телевизора
- 19 Автопоиск (эфирное или кабельное
- 20 Поиск спутника
- 24 вручную
- 25 Ручной поиск аналоговых каналов; Пропустить
- 26 Сортировка; Изменение настройки
- 28 Общий интерфейс; Отключите телевизор перед установкой какого-
- 29 Функция программного обновления
- 33 Настройка функций
- 35 TTX; Настройка
- 37 Отображение меню ярлыков
- 39 Использование функций; Функции телетекста
- 40 Удержание
- 41 Режим USB
- 43 Воспроизведение музыки
- 44 Воспроизведение видео; Пауза; Использование внешнего USB-диска для
- 45 Показать инфо; Воспроизведение текста; Шрифт
- 49 Спецификация (технические характеристики)
- 51 Гарантийное и послегарантийное сервисное обслуживание
- 52 Упаковочный лист; Поставляемый комплект












