Телевизоры Haier LE65U6500U - инструкция пользователя по применению, эксплуатации и установке на русском языке. Мы надеемся, она поможет вам решить возникшие у вас вопросы при эксплуатации техники.
Если остались вопросы, задайте их в комментариях после инструкции.
"Загружаем инструкцию", означает, что нужно подождать пока файл загрузится и можно будет его читать онлайн. Некоторые инструкции очень большие и время их появления зависит от вашей скорости интернета.

Введение
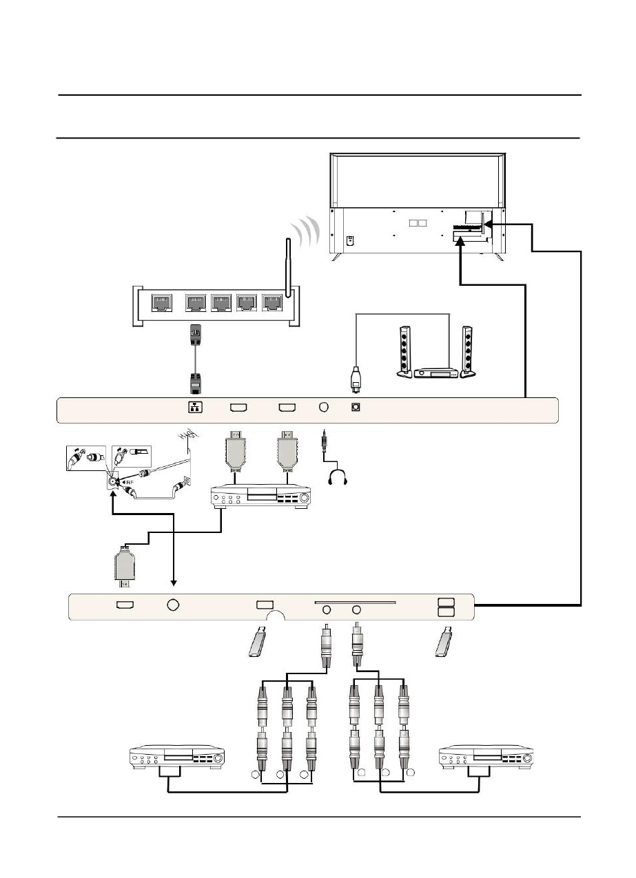
Подключение
к
телевизору
Haier
G
Зеленый
(Y)
B
Синий
(Pb/Cb)
W
Белый
(AUDIO-L)
R
Красный
(AUDIO-R, Pr/Cr)
Y
Желтый
(VIDEO)
WAN
1
2
3
4
Аудиоресивер
LAN
HDMI1
HDMI2(ARC)
НАУШНИКИ
ОПТИЧЕСКИЙ
Аудио
/
видео
устройство
с
интерфейсами
HDMI
ОБЩИЙ
ИНТЕРФЕЙС
(
ОИ
)
USB
HDMI3
RF
USB
USB
AV IN YPbPr
CVBS, DVD -
плеер или другое
устройство
с
CVBS / S-Video.
CVBS, DVD-
плеер
или
другое
устройство
с
YPbPr /
YCbCr.
Y
W
R
G
B
R
RU-10
Содержание
- 3 ДОБРО; ВАЖНАЯ
- 4 ВНИМАНИЕ; ПРАВИЛА
- 6 Введение
- 7 РЕЖИМ ПОДДЕРЖКИ; HDMI
- 8 Руководство по монтажу подставки; ИНСТРУКЦИИ
- 9 Руководство по настенному монтажу
- 10 Задние / боковые разъемы; ANT
- 11 Подключение
- 16 Эксплуатация; Первое включение
- 18 СЕТЬ; Конфигурация; Настройка; Автоматический; НАСТРОЙКА
- 20 HDMI CEC; HbbTV
- 21 ВРЕМЯ
- 22 БЛОКИРОВКА; SMART MEDIA
- 24 Гостиничный режим
- 26 Поиск; Изображение
- 29 Спецификация