Телевизоры Haier LE55Q6500U - инструкция пользователя по применению, эксплуатации и установке на русском языке. Мы надеемся, она поможет вам решить возникшие у вас вопросы при эксплуатации техники.
Если остались вопросы, задайте их в комментариях после инструкции.
"Загружаем инструкцию", означает, что нужно подождать пока файл загрузится и можно будет его читать онлайн. Некоторые инструкции очень большие и время их появления зависит от вашей скорости интернета.

УСТАНОВКА
RU-10
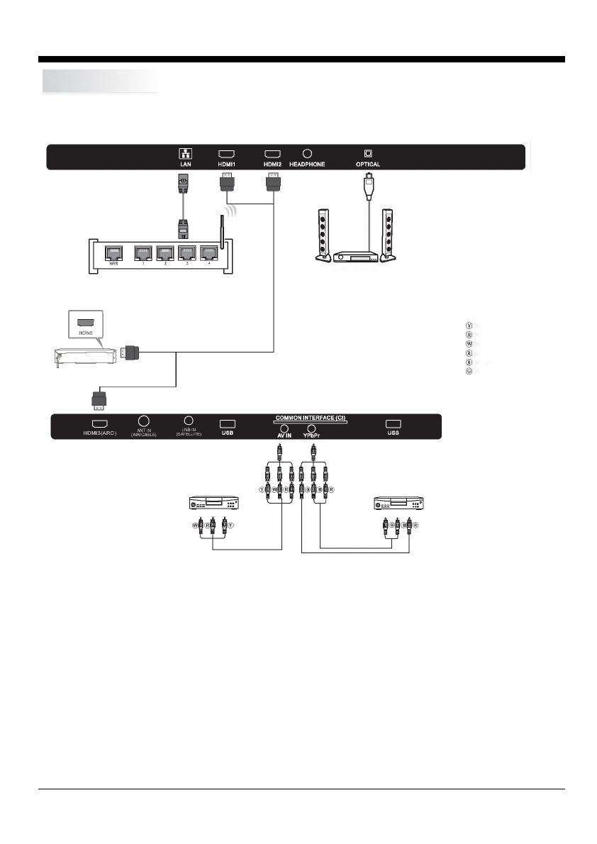
Телевизор
оснащен
одной
группой
разъемов
AV
и
одной
группой
разъемов
YPbPr
для
удобства
подключения
к
видеокассетным
проигрывателям
, DVD-
проигрывателям
и
другому
видеооборудованию
.
При
подключении
необходимо
также
руководствоваться
инструкцией
к
соответствующему
подключаемому
оборудованию
.
Для
подключения
на
задней
панели
телевизора
предусмотрены
следующие
разъемы
.
Имеется
возможность
подключения
следующих
устройств
:
видеокассетный
проигрыватель
,
многоформатный
дисковый
плеер
, DVD-
плеер
,
видеокамера
,
игровая
приставка
,
стереосистема
и
т
.
п
.
Разъемы
YPbPr
поддерживают
следующие
форматы
видеосигнала
: 480i, 576i, 480p, 576p, 720p, 1080i, 1080p.
Примечание
:
1. AV
и
YPbPr
используют
один
и
тот
же
аудиоканал
.
2.
Когда
на
разъем
HDMI
подается
сигнал
DVI,
канал
"PC Audio”
переключается
на
прием
аудиосигнала
для
разъема
HDMI.
3.
Некоторые
устройства
могут
не
поддерживаться
ввиду
того
,
что
они
выдают
нестандартный
сигнал
.
Аудио
-
ресивер
Желтый
(
видео
)
Красный
(
аудио
,
правый
канал
)
Белый
(
аудио
,
левый
канал
)
Красный
(Pr
или
Cr)
Синий
(Pb
или
Cb)
Зеленый
(Y)
ВИДЕООБОРУДОВАНИЕ
ВИДЕООБОРУДОВАНИЕ
с
интерфейсом
YPbPr
АУДИО
-
И
ВИДЕООБОРУДОВАНИЕ












