Телевизоры Haier LE50U6500U - инструкция пользователя по применению, эксплуатации и установке на русском языке. Мы надеемся, она поможет вам решить возникшие у вас вопросы при эксплуатации техники.
Если остались вопросы, задайте их в комментариях после инструкции.
"Загружаем инструкцию", означает, что нужно подождать пока файл загрузится и можно будет его читать онлайн. Некоторые инструкции очень большие и время их появления зависит от вашей скорости интернета.

Вступ
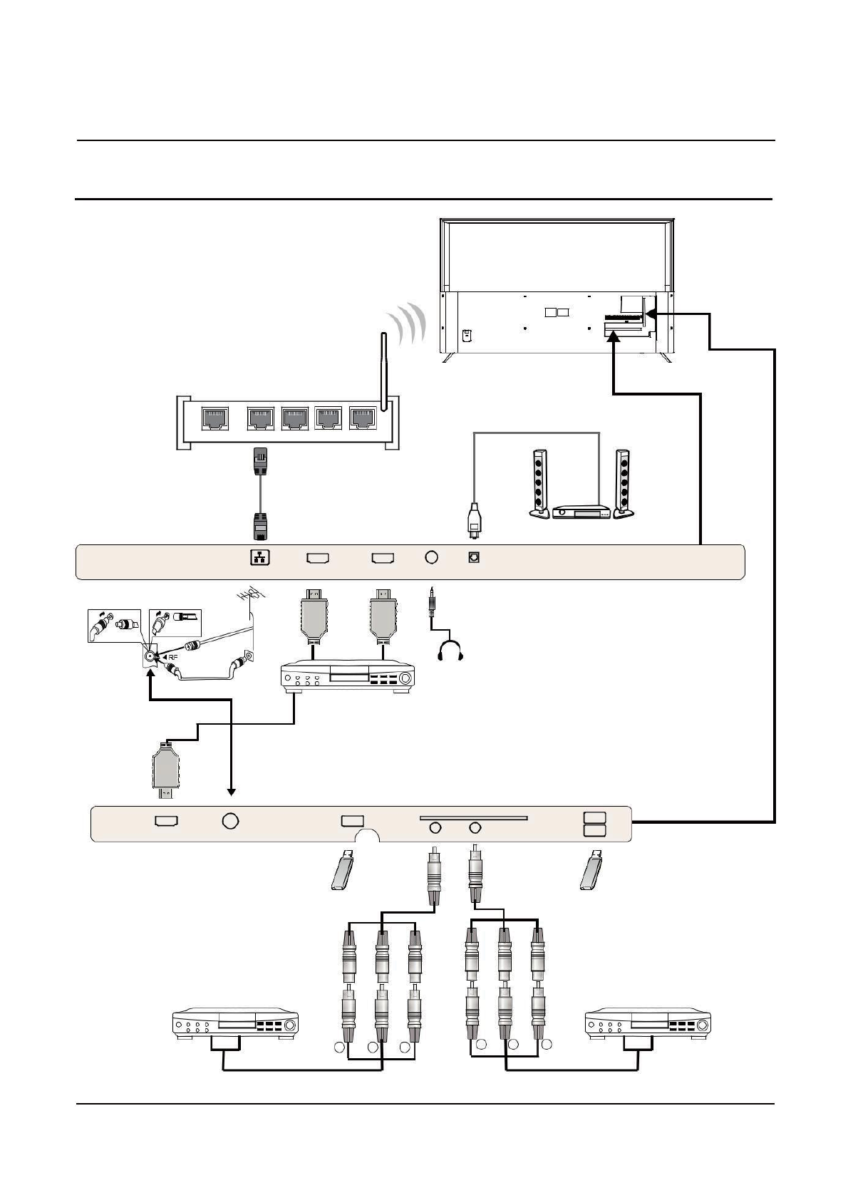
Підключення до телевізора Haier
G Зелений (Y)
B Синій (Pb/Cb)
W Білий (AUDIO-L)
R Червоний (AUDIO-R, Pr/Cr)
Y Жовтий (VIDEO)
W AN
1
2
3
4
Аудіоресівер
LAN
HDMI1
HDMI2(ARC)
НАВУШНИКИ ОПТИЧНИЙ
Аудіо / відео
пристрій з
інтерфейсами HDMI
ЗАГАЛЬНИЙ ІНТЕРФЕЙС (ОІ)
USB
HDMI3
RF
USB
USB
AV IN YPbPr
CVBS, DVD-плеєр або інший
пристрій з CVBS / S-Video.
CVBS, DVD-плеєр або
інший
пристрій з YPbPr /
YCbCr.
Y
W
R
G
B
R
УКР
-10












