Haier LE42U6500U - Инструкция по эксплуатации - Страница 11

Телевизоры Haier LE42U6500U - инструкция пользователя по применению, эксплуатации и установке на русском языке. Мы надеемся, она поможет вам решить возникшие у вас вопросы при эксплуатации техники.

Если остались вопросы, задайте их в комментариях после инструкции.

"Загружаем инструкцию", означает, что нужно подождать пока файл загрузится и можно будет его читать онлайн. Некоторые инструкции очень большие и время их появления зависит от вашей скорости интернета.
Страница:
/ 86
Загружаем инструкцию
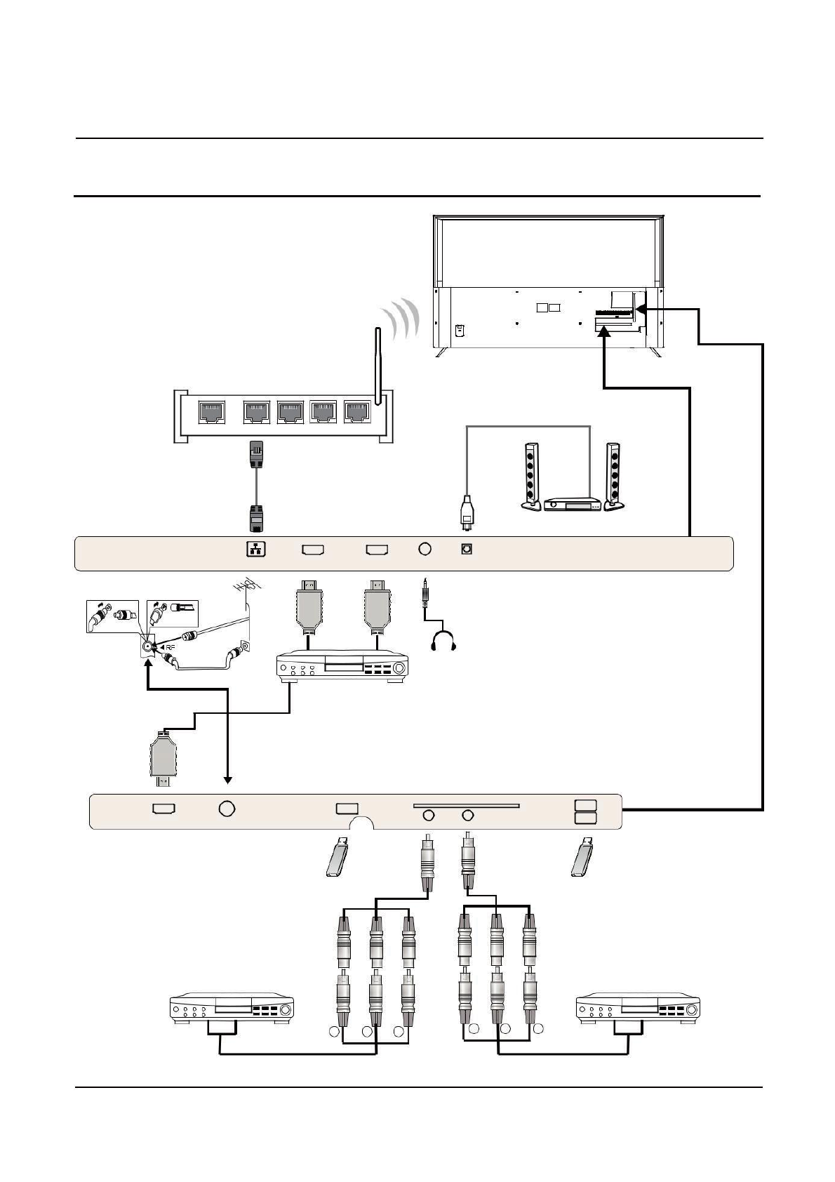
background image

"7AB! 7 +' Haier

G .8 (Y)

B " (Pb/Cb)

W /8 (AUDIO-L)

R $8 (AUDIO-R, Pr/Cr)

Y 08 (VIDEO)

W AN

1

3

4

)

LAN

HDMI1

HDMI2(ARC)  2)%O2+$+ !+G1"$+5

)  /   
   
? HDMI

/R+5 +2!1&915" (+)

USB

HDMI3

RF

USB

USB

AV IN        YPbPr

CVBS, DVD - 
    CVBS / S-Video.

CVBS, DVD-  
 
    YPbPr / 
YCbCr.

Y

W

R

G

B

 R 

RU-10

Полезные видео

Характеристики

Оцените статью
tehnopanorama.ru
Остались вопросы?

Не нашли свой ответ в руководстве или возникли другие проблемы? Задайте свой вопрос в форме ниже с подробным описанием вашей ситуации, чтобы другие люди и специалисты смогли дать на него ответ. Если вы знаете как решить проблему другого человека, пожалуйста, подскажите ему :)

Задать вопрос

Часто задаваемые вопросы
Как посмотреть инструкцию к Haier LE42U6500U?
Необходимо подождать полной загрузки инструкции в сером окне на данной странице
Руководство на русском языке?
Все наши руководства представлены на русском языке или схематично, поэтому вы без труда сможете разобраться с вашей моделью
Как скопировать текст из PDF?
Чтобы скопировать текст со страницы инструкции воспользуйтесь вкладкой "HTML"