Телевизоры Haier LE32K6000S - инструкция пользователя по применению, эксплуатации и установке на русском языке. Мы надеемся, она поможет вам решить возникшие у вас вопросы при эксплуатации техники.
Если остались вопросы, задайте их в комментариях после инструкции.
"Загружаем инструкцию", означает, что нужно подождать пока файл загрузится и можно будет его читать онлайн. Некоторые инструкции очень большие и время их появления зависит от вашей скорости интернета.

Кіріспе
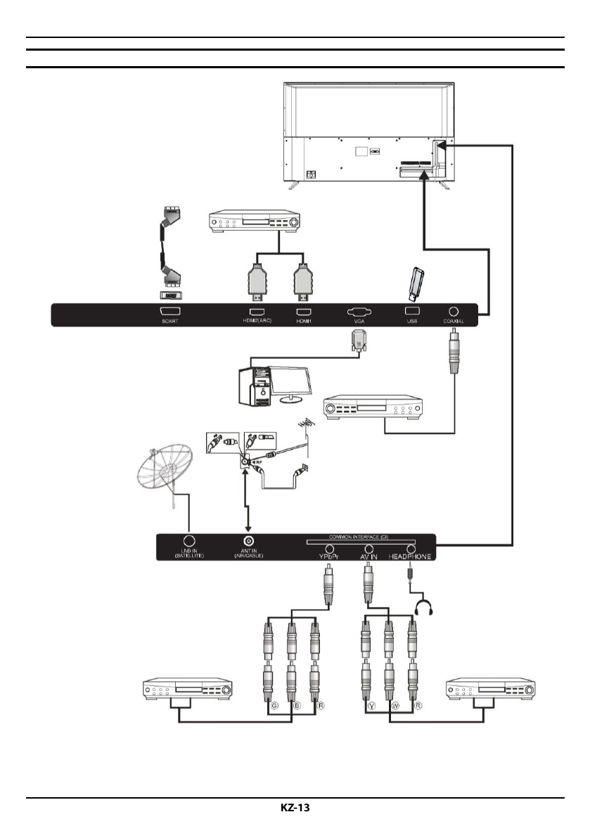
Haier теледидарына сыртқы құрылғыларды қосу (40"/43")
G
Жасыл (Y)
B
Көк (Pb/Cb)
W
Ақ (сол аудиоарна)
R
Қызыл (оң аудиоарна, Pr/Cr)
Y
Сары (бейне)
HDMI
интерфейстері бар
аудио-/ бейнеойнатқыш
Күшейткіш
CVBS, DVD-
ойнатқыш не месе
YPbPr/YCbCr
интерфейстері бар
өзге құрылғы.
CVBS, DVD-
ойнатқыш не месе
CVBS/S-Video
интерфейстері
бар өзге құрылғы.













