Телевизоры кинескопные Panasonic TC-15PM30R - инструкция пользователя по применению, эксплуатации и установке на русском языке. Мы надеемся, она поможет вам решить возникшие у вас вопросы при эксплуатации техники.
Если остались вопросы, задайте их в комментариях после инструкции.
"Загружаем инструкцию", означает, что нужно подождать пока файл загрузится и можно будет его читать онлайн. Некоторые инструкции очень большие и время их появления зависит от вашей скорости интернета.

22
– – – – – – – – – – – – – – –
32
ñÇÖíe
– – – – – – – – – – – – – – –
32
NTSC-êAëíêA
– – – – – – – – – – – – – – –
32
üêäéëíúe
– – – – – – – – – – – – – – –
63
äéçíêAëíe
– – – – – – – – – – – – – – –
32
óÖíäéëíúe
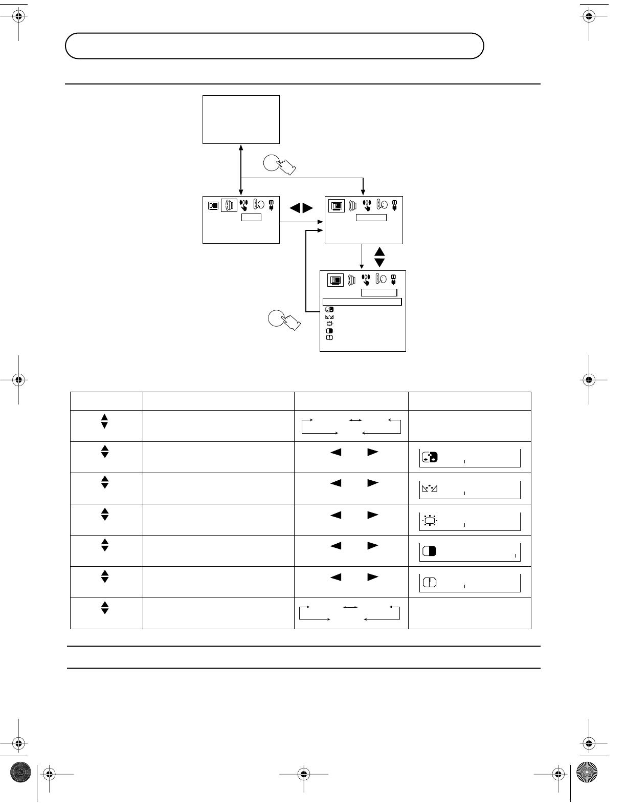
ÑÂÈÒÚ‚Ë åÂÌ˛ àÁÓ·‡ÊÂÌËfl
åÂÌ˛ àÁÓ·‡ÊÂÌËfl
èÓÎÂÁÌ˚È ëÓ‚ÂÚ
1.ç‡Ê‡ÚËÂÏ ÍÌÓÔÍË Normal “N” (çÓχθÌ˚È) ̇ èÛθÚ ‰ËÒڇ̈ËÓÌÌÓ„Ó ÛÔ‡‚ÎÂÌËfl ‚Ó ‚ÂÏfl Ë̉Ë͇ˆËË
ÏÂÌ˛ àÁÓ·‡ÊÂÌËfl ÛÒÚ‡Ìӂ͇ ‚˚·‡ÌÌÓÈ ÙÛÌ͈ËË ‚ÂÌÂÚÒfl Í ÛÓ‚Ì˛, Á‡ÔÓ„‡ÏÏËÓ‚‡ÌÌÓÏÛ Ì‡ 
Á‡‚Ó‰Â.
ç‡ÊÏËÚÂ
èÛÌÍÚ
ùÙÙÂÍÚ
à̉Ë͇ÚÓ
Ç˚·ÂËÚÂ
åÖçû ÑàçÄåàóÖëäàâ
åÖçû ÑàçÄåàóÖëäàâ
Ç˚·ÂËÚÂ
ñÇÖí
åÂ̸¯Â ÅÓθ¯Â
Ç˚·ÂËÚÂ
NTSC-êÄëíêÄ
áÂÎÂÌ˚È ä‡ÒÌ˚È
Ç˚·ÂËÚÂ
üêäéëíú
íÂÏÌ ü˜Â
Ç˚·ÂËÚÂ
äéçíêÄëí
åÂ̸¯Â ÅÓθ¯Â
Ç˚·ÂËÚÂ
óÖíäéëíú
åÂ̸¯Â ÅÓθ¯Â
Ç˚·ÂËÚÂ
íÖåè. ñÇÖíÄ ëíÄçÑ.
íÖåè. ñÇÖíÄ ëíÄçÑ.
1
áÇìäe
äÄêíàçäÄe
äÄêíàçäÄe
g ågÖg çgû ÑgàçÄåàóÖëäàâe
3 2
ñgÇÖí
3 2
NgTSgC-êÄëíê
3 2
ügêäéëíúe
6 3
ägéçíêÄëíe
3 2
ógÖíäéëíúe
g íg Ögågè.gg ñgÇÖíÄ ëíÄçÑ.e
MAIN MENU
MAIN MENU
ìÒӂ¯ÂÌÒÚ‚Ó‚‡ÌÌ˚ ÑÂÈÒÚ‚Ëfl èÛθڇ ÑËÒڇ̈ËÓÌÌÓ„Ó ìÔ‡‚ÎÂÌËfl
åÖçûe
MüÉKàâe
åÖçûe
ÑàçÄåàóÖëäàâe
åÖçûe
CTAHÑAPT
íÖåè. ñÇÖíÄe
ëíÄçÑ.
íÖåè. ñÇÖíÄe
ïéã.
íÖåè. ñÇÖíÄe
íÖèã.
 
 
 
 
 
 
 
 
 
 
 
 
 
 
 
 
 
 
 
 
 
 
 
 
 
 
 
 
 
 
 











