Телевизоры кинескопные LG 29FS4RNX - инструкция пользователя по применению, эксплуатации и установке на русском языке. Мы надеемся, она поможет вам решить возникшие у вас вопросы при эксплуатации техники.
Если остались вопросы, задайте их в комментариях после инструкции.
"Загружаем инструкцию", означает, что нужно подождать пока файл загрузится и можно будет его читать онлайн. Некоторые инструкции очень большие и время их появления зависит от вашей скорости интернета.

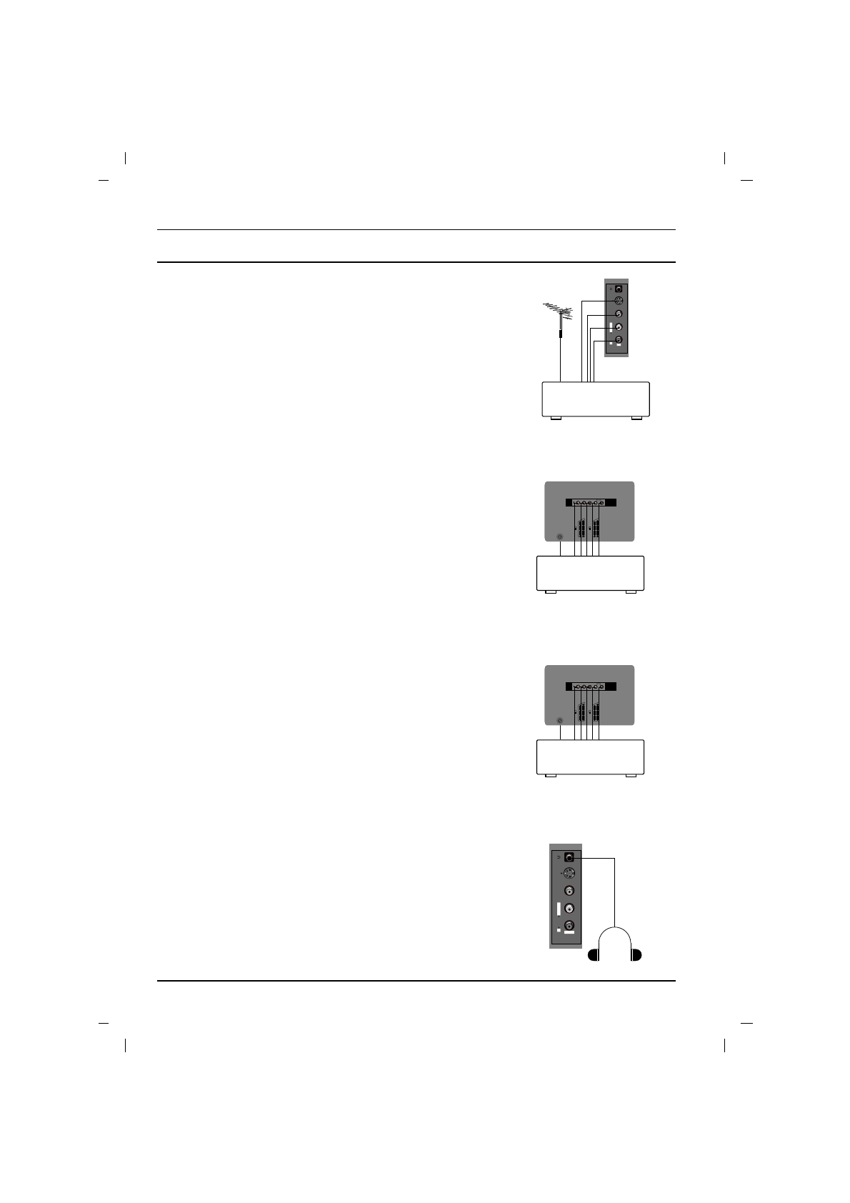
¬ıÓ‰Ì˚ „ÌÂÁ‰‡ ‰Îˇ S-Video/Audio (S-AV) (Ì ‚Ó
‚ÒÂı ÏÓ‰ÂΡı)
œË ÔÓ‰Íβ˜ÂÌËË ‚ˉÂÓχ„ÌËÚÓÙÓ̇ ÙÓχڇ S-VIDEO ˜ÂÂÁ
‚ıÓ‰ÌÓ „ÌÂÁ‰Ó
S-VIDEO
͇˜ÂÒÚ‚Ó ËÁÓ·‡ÊÂÌˡ ÛÎÛ˜¯‡ÂÚÒˇ.
1. —Ó‰ËÌËÚ „ÌÂÁ‰Ó ÚËÔ‡ S-video ‚ˉÂÓχ„ÌËÚÓÙÓ̇ Ò „ÌÂÁ‰ÓÏ
ÚËÔ‡
S-VIDEO
ÚÂ΂ËÁÓ‡.
2. œÓ‰Íβ˜ËÚ ‡Û‰ËÓ Í‡·Âθ ÓÚ Ï‡„ÌËÚÓÙÓ̇ Òڇ̉‡Ú‡ S-VIDEO
Í „ÌÂÁ‰‡Ï ‰Îˇ ‡Û‰ËÓ Ò˄̇· ̇ ÚÂ΂ËÁÓÂ.
3. œÓÒΉӂ‡ÚÂθÌ˚ÏË Ì‡Ê‡ÚˡÏË ÍÌÓÔÍË
TV/AV
‚˚·ÂËÚÂ
ÂÊËÏ
AV3
(Ì ‚Ó ‚ÒÂı ÏÓ‰ÂΡı)
.
4. Õ‡ÊÏËÚ ÍÌÓÔÍÛ
PLAY
(¬ÓÒÔÓËÁ‚‰ÂÌËÂ) ̇ ‚ˉÂÓχ„ÌËÚÓÙÓÌÂ.
Õ‡ ˝Í‡Ì ÔÓˇ‚ËÚÒˇ ËÁÓ·‡ÊÂÌËÂ, ‚ÓÒÔÓËÁ‚Ó‰ËÏÓÂ
‚ˉÂÓχ„ÌËÚÓÙÓÌÓÏ.
œËϘ‡ÌËÂ:
≈ÒÎË ‚ˉÂÓχ„ÌËÚÓÙÓÌ ÙÓχڇ S-VHS ·˚Î
ÔÓ‰Íβ˜ÂÌ Ë Í „ÌÂÁ‰‡Ï
S-VIDEO
, Ë Í „ÌÂÁ‰‡Ï
VIDEO
, ÚÂ΂ËÁÓ
ÏÓÊÂÚ ÔËÌËχڸ Ò˄̇ΠÚÓθÍÓ Ò „ÌÂÁ‰‡
S-VIDEO
.
¬ıÓ‰Ì˚ „ÌÂÁ‰‡ ÍÓÏÔÓÌÂÌÚÌÓ„Ó Ò˄̇· (Ì ‚Ó ‚ÒÂı
ÏÓ‰ÂΡı)
1. œÓ‰ÒÓ‰ËÌËÚ KŒÃœŒÕ≈Õ“ÕŒ√Œ ‚ˉÂÓ ‚˚ıÓ‰ (Y Cb Cr, Y Pb
Pr ËÎË Y B-Y R-Y) KÓÏÔÓÌÂÌÚ‡ (480i/480p/576i/576p/720p/1080i)
Í KÓÏÔÓÌÂÌÚÛ ‚‚Ó‰‡ ÓÁÂÚÍË (Y P
B
P
R
) ÚÂ΂ËÁÓ‡.
2. œÓ‰ÒÓ‰ËÌËÚ ‡Û‰ËÓ Í‡·Âθ ÓÚ ÍÓÏÔÓÌÂÌÚ‡ Í ‡Û‰ËÓ ÓÁÂÚÍ ̇
KÓÏÔÓÌÂÌÚ‡
(480i/480p/576i/576p/720p/1080i).
3. Õ‡ÊÏËÚ ÍÌÓÔÍÛ
TV/AV
, ˜ÚÓ·˚ ‚˚·‡Ú¸ ÂÊËÏ
COMPONENT
.
4. Õ‡ÊÏËÚ ÍÌÓÔÍÛ
PLAY
(‚ÓÒÔÓËÁ‚‰ÂÌËÂ) ̇ Ó·ÓÛ‰Ó‚‡ÌËË Ò
‚˚ıÓ‰‡ÏË KŒÃœŒÕ≈Õ“ÕŒ√Œ Ò˄̇·.
Õ‡ ˝Í‡Ì ÔÓˇ‚ËÚÒˇ ‚ÓÒÔÓËÁ‚Ó‰ËÏÓ ËÁÓ·‡ÊÂÌËÂ.
DTV ‚ „Ì∏Á‰‡ı (Ì ‚Ó ‚ÒÂı ÏÓ‰ÂΡı)
1. œÓ‰ÒÓ‰ËÌËÚ HD-SET TOP ‚ˉÂÓ ‚˚ıÓ‰ (Y Cb Cr, Y Pb Pr ËÎË
Y B-Y R-Y) KÓÏÔÓÌÂÌÚ‡ Í KÓÏÔÓÌÂÌÚÛ ‚‚Ó‰‡ ÓÁÂÚÍË (Y P
B
P
R
)
ÚÂ΂ËÁÓ‡.
2. œÓ‰ÒÓ‰ËÌËÚ ‡Û‰ËÓ Í‡·Âθ ÓÚ ÍÓÏÔÓÌÂÌÚ‡ Í ‡Û‰ËÓ ÓÁÂÚÍ ̇
KÓÏÔÓÌÂÌÚ‡
.
3. Õ‡ÊÏËÚ ÍÌÓÔÍÛ
TV/AV
, ˜ÚÓ·˚ ‚˚·‡Ú¸ ÂÊËÏ
COMPONENT
.
√ÌÂÁ‰Ó ‰Îˇ ̇ۯÌËÍÓ‚ (Ì ‚Ó ‚ÒÂı ÏÓ‰ÂΡı)
¬ ÏÓ‰ÂΡı, Ëϲ˘Ëı „ÌÂÁ‰Ó ‰Îˇ ̇ۯÌËÍÓ‚, ÔËÒÛÚÒÚ‚ÛÂÚ ˝Ú‡
ÙÛÌÍˆËˇ.
œÓ‰Íβ˜ËÚ ‡Á˙ÂÏ Ì‡Û¯ÌËÍÓ‚ Í „ÌÂÁ‰Û ‰Îˇ ̇ۯÌËÍÓ‚ ̇
ÚÂ΂ËÁÓÂ.
¬˚ ÏÓÊÂÚ ÒÏÓÚÂÚ¸ ÚÂ΂ËÁÓ Ë ÒÎÛ¯‡Ú¸ Á‚ÛÍ ˜ÂÂÁ ̇ۯÌËÍË.
ƒÎˇ ÚÓ„Ó, ˜ÚÓ·˚ ÓÚ„ÛÎËÓ‚‡Ú¸ „ÓÏÍÓÒÚ¸ Á‚Û͇ ‚ ̇ۯÌË͇ı,
‚ÓÒÔÓθÁÛÈÚÂÒ¸ ÍÌÓÔ͇ÏË
F
/
G
.
œË ̇ʇÚËË ÍÌÓÔÍË
MUTE
(‚ÂÏÂÌÌÓ ‚˚Íβ˜ÂÌË Á‚Û͇), Á‚ÛÍ ‚
̇ۯÌË͇ı ‚˚Íβ˜‡ÂÚÒˇ.
œÓ‰Íβ˜ÂÌË ‚̯ÌÂÈ ‡ÔÔ‡‡ÚÛ˚
31
S-VIDEO
VIDEO
L/MONO
R
AUDIO
AV IN3
S-VIDEO
VIDEO
L/MONO
R
AUDIO
AV3
S-VIDEO VCR
COMPONENT
(DVD)
ANTENNA
IN
L- AUDIO -R
COMPONENT
DVD
/DTV
IN
Y
L- AUDIO -R
VIDEO
PB
PR
1
2
COMPONENT
(DVD)
ANTENNA
IN
L- AUDIO -R
COMPONENT
DVD
/DTV
IN
Y
L- AUDIO -R
VIDEO
PB
PR
1
2












