Телефоны Panasonic PSQX2009ZA-4 - инструкция пользователя по применению, эксплуатации и установке на русском языке. Мы надеемся, она поможет вам решить возникшие у вас вопросы при эксплуатации техники.
Если остались вопросы, задайте их в комментариях после инструкции.
"Загружаем инструкцию", означает, что нужно подождать пока файл загрузится и можно будет его читать онлайн. Некоторые инструкции очень большие и время их появления зависит от вашей скорости интернета.

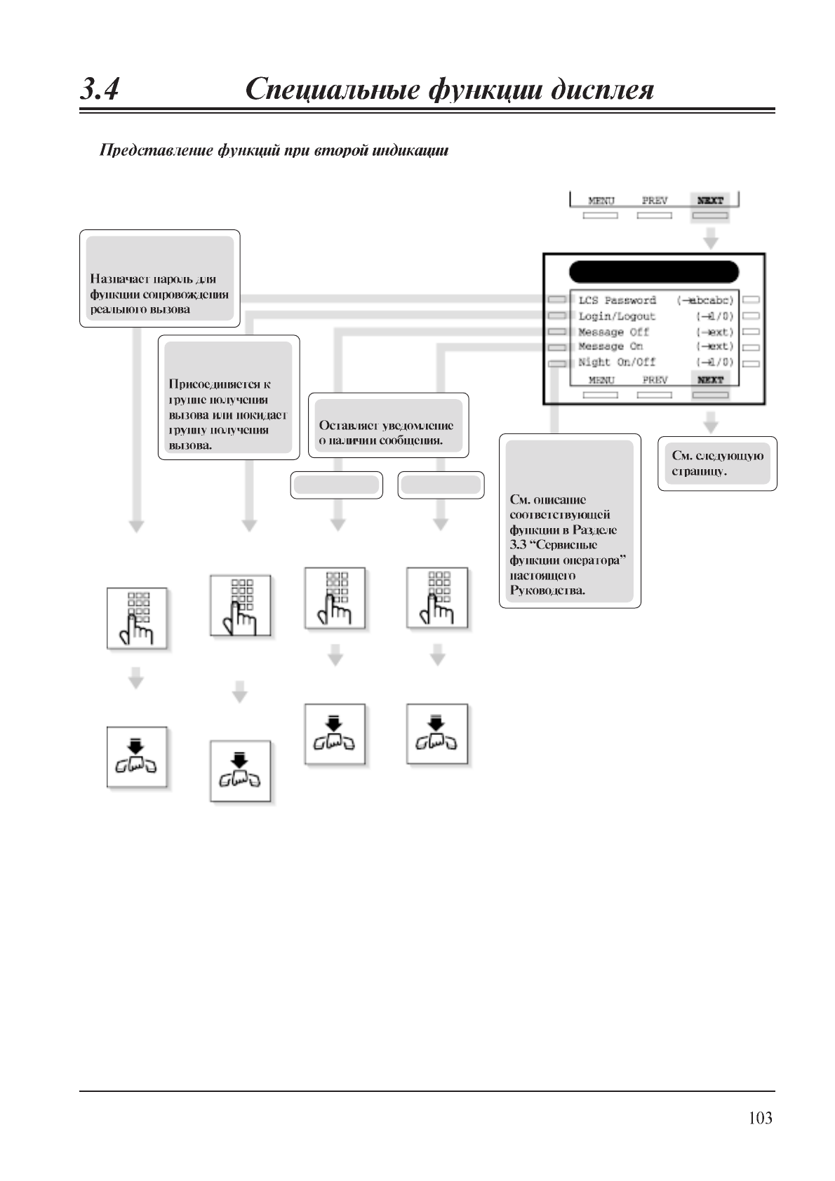
LCS, Óñòàíîâêà
ïàðîëÿ
Óñòàíîâèòü
Àííóëèðîâàòü
Ïîëîæèòå òåëåôîííóþ
òðóáêó.
Ïîëîæèòå òåëåôîííóþ
òðóáêó.
Ïîëîæèòå òåëåôîííóþ
òðóáêó.
Ïîëîæèòå òåëåôîííóþ
òðóáêó.
Âòîðàÿ èíäèêàöèÿ
Ââåäèòå ïàðîëü
(000 999) äâà
ðàçà.
Âõîä â ñèñòåìó /
Âûõîä èç ñèñòåìû
Íàáåðèòå
1 èëè 0.
- 1: Âõîä â ñèñòåìó (Âêë)
- 0: Âûõîä èç ñèñòåìû (Âûêë)
Îæèäàíèå ñîîáùåíèÿ
Íî÷íîé ðåæèì
ðàáîòû
(òîëüêî îïåðàòîð)
Íàáåðèòå
äîáàâî÷íûé íîìåð.
Íàáåðèòå
äîáàâî÷íûé íîìåð.












