Сварочное оборудование Aurora PRO ULTIMATE 300 D MIG MAG MMA - инструкция пользователя по применению, эксплуатации и установке на русском языке. Мы надеемся, она поможет вам решить возникшие у вас вопросы при эксплуатации техники.
Если остались вопросы, задайте их в комментариях после инструкции.
"Загружаем инструкцию", означает, что нужно подождать пока файл загрузится и можно будет его читать онлайн. Некоторые инструкции очень большие и время их появления зависит от вашей скорости интернета.
Загружаем инструкцию

РЕГУЛЯРНАЯ ДИАГНОСТИКА
Содержание
- 3 Содержание; ДИАГНОСТИКА НЕИСПРАВНОСТЕЙ НА РАННЕЙ СТАДИИ
- 4 МЕРЫ БЕЗОПАСНОСТИ
- 6 сварки
- 7 ОПИСАНИЕ АППАРАТА; его эффективность возрастает более чем на 30%.
- 8 ТАБЛИЦА ТЕХНИЧЕСКИХ ПАРАМЕТРОВ; Модель
- 9 ИНСТРУКЦИЯ ПО УСТАНОВКЕ
- 11 ФУНКЦИОНАЛЬНАЯ ПАНЕЛЬ
- 13 РЕКОМЕНДУЕМЫЕ СВАРОЧНЫЕ НАСТРОЙКИ
- 17 ЗАМЕТКИ И МЕРЫ ПРЕДОСТОРОЖНОСТИ; Условия эксплуатации; Температура окружающей среды от -10 до 40 градусов .; Нормы безопасности; превышать норму, перегруз аппарата может привести к его поломке.; Не допускайте перенапряжения
- 18 ЧАСТО ЗАДАВАЕМЫЕ ВОПРОСЫ; Проверьте надежны ли соединения.; Ток на выходе не достигает номинального показателя:; Напряжение сети колеблется; Газ попадает в область сварки:; Проверьте нет ли утечки газа в газоподающей системе.
- 19 ТЕХНИЧЕСКОЕ ОБСЛУЖИВАНИЕ
- 20 ЕЖЕДНЕНАЯ ДИАГНОСТИКА
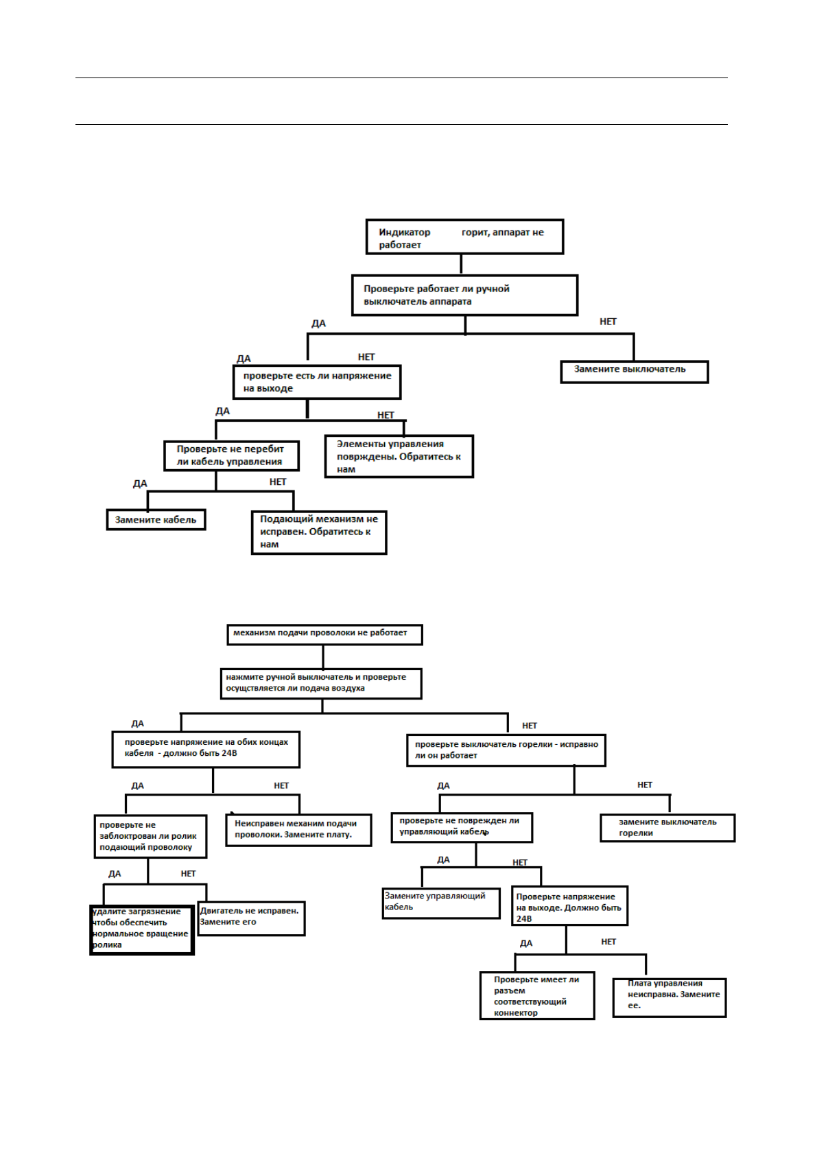
- 22 ДИАГНОСТИКА НЕСПРАВНОСТЕЙ НА НАЧАЛЬНОМ ЭТАПЕ; Диагностика первичных неисправностей
- 25 Неисправности и способы их устранения для SPEEDWAY 250/300:












