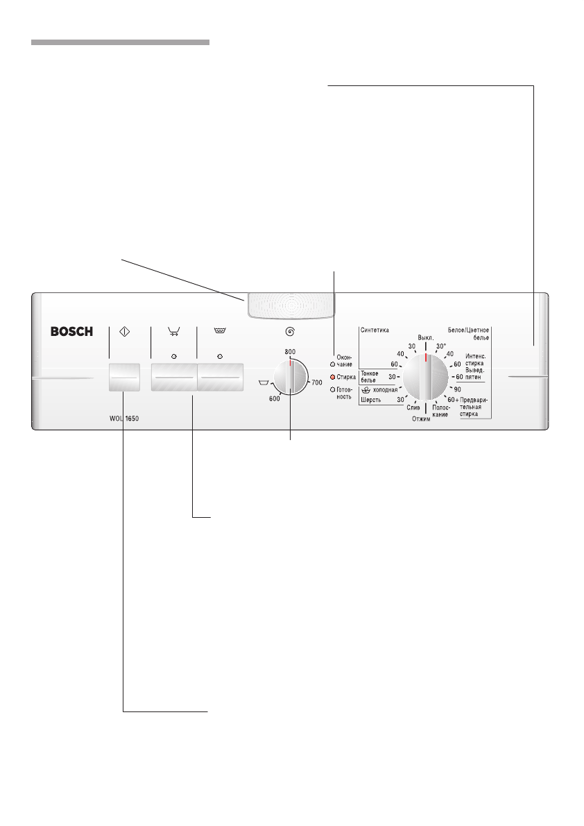
Стиральная машина Bosch WOL 1650EU - инструкция пользователя по применению, эксплуатации и установке на русском языке. Мы надеемся, она поможет вам решить возникшие у вас вопросы при эксплуатации техники.
Если остались вопросы, задайте их в комментариях после инструкции.
"Загружаем инструкцию", означает, что нужно подождать пока файл загрузится и можно будет его читать онлайн. Некоторые инструкции очень большие и время их появления зависит от вашей скорости интернета.

%
& * . 1*'# "
(.* '"(.* +'
/ "1('/ 1" * "
1 ,/ 10 "1('/
1" 1(// -(! '!
%!
%1* *' ' (' 1
*
%1* ' ' (' ('+
3
%1* # ' (' 1 "
(' ''" (1*' '. +'
'1
$ #
('# ('
1* 1'
C
* (
)''#/
% $
(' # (' 1('(# 1
r
"1(// 1('(# 1('
D
1 1('
* *' 1
''' 1('(#" )0'!
$'" (1*' / ' ('+'
" "
"(.*' 1('(#" )0'! '
('+ ,
"
3
1 * "1(/#/ *( (
"1('# 1'(#. 1"
(/ "'/
"+' +'"
' -
!
%#












