Синтезаторы Yamaha YPT-320 - инструкция пользователя по применению, эксплуатации и установке на русском языке. Мы надеемся, она поможет вам решить возникшие у вас вопросы при эксплуатации техники.
Если остались вопросы, задайте их в комментариях после инструкции.
"Загружаем инструкцию", означает, что нужно подождать пока файл загрузится и можно будет его читать онлайн. Некоторые инструкции очень большие и время их появления зависит от вашей скорости интернета.

8
Руководство пользователя PSR-E323/YPT-320
Установка
Обязательно выполните указанные ниже операции ДО включения питания.
Bотя инструмент может работать как от дополнительного адаптера переменного тока, так и от батарей,
корпорация Yamaha рекомендует по возможности использовать адаптер переменного тока. Он безопаснее
батарей с экологической точки зрения и гораздо экономичнее.
■
Адаптер переменного тока
q
Убедитесь, что питание инструмента отключено
(подсветка экрана выключена).
w
9одключите адаптер переменного тока к
разъему питания синтезатора.
e
9одключите адаптер к электросети.
■
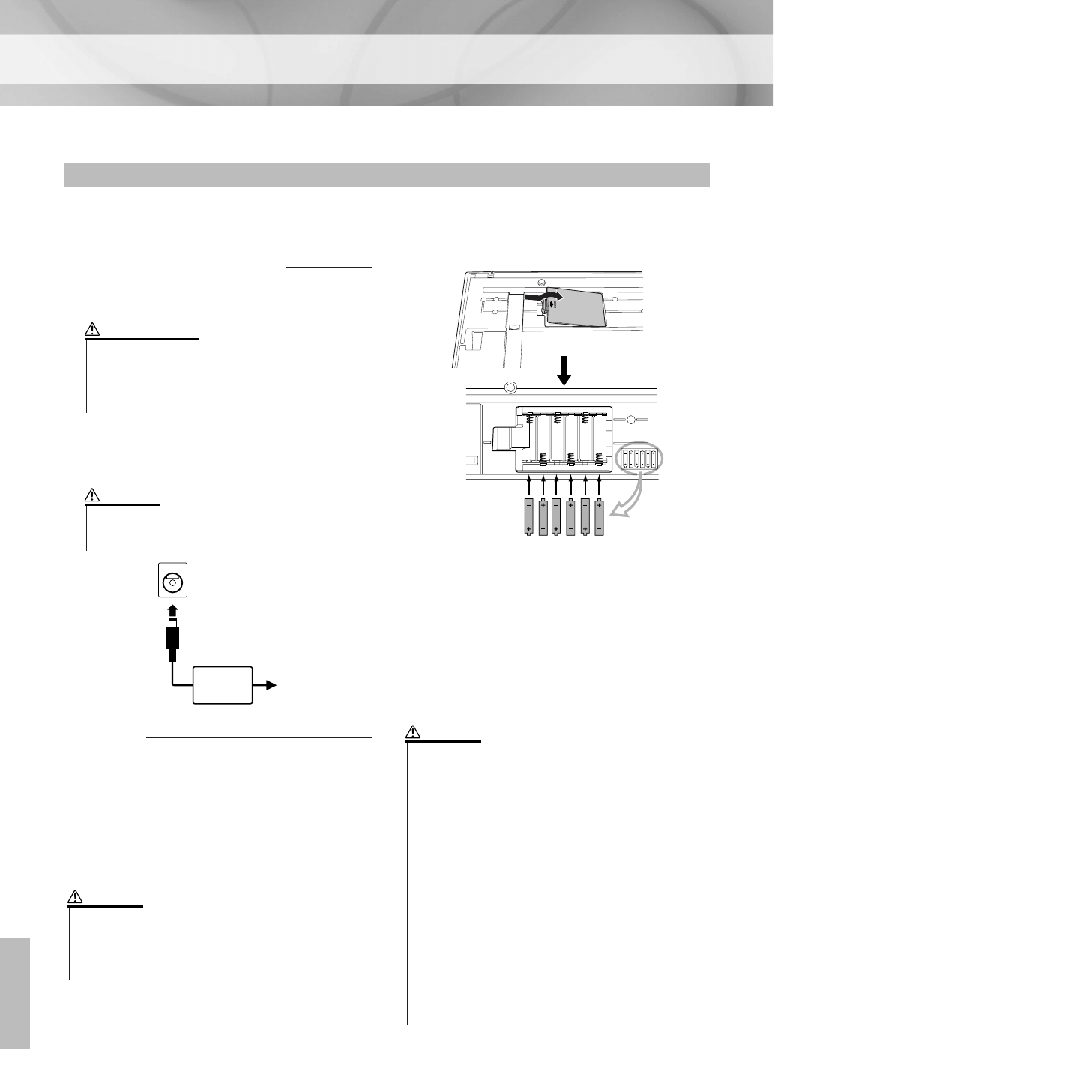
Батареи
q
Откройте крышку отсека для батарей,
расположенную на нижней панели инструмента.
w
+ставьте шесть новых батарей. Обратите
внимание на маркировку полярности на боковой
части отсека.
e
Jакройте и защелкните крышку отсека,
убедившись, что она крепко встала на место.
Для работы инструмента требуется шесть батарей
1,5 В размером «AA», LR6 или аналогичные ба тареи.
(Рекомендуются щелочные батареи.) Если заряд
батареи слишком низкий для нормальной работы
инструмента, возможно снижение громкости,
искажение звука и т. п. В этом случае необходимо
заменить батареи, соблюдая основные меры
предосторожности, приведенные ниже.
При необходимости сохраните все важные данные
(см. стр. 62), поскольку при замене батарей
параметры настройки панели будут утеряны.
Требования к электропитанию
• Используйте только указанный тип адаптера (PA-3C или
равноценный, рекомендованный к применению
корпорацией Yamaha). Подключение через другой
адаптер может привести к необратимому повреждению
как адаптера, так и инструмента.
ПРЕДУПРЕЖДЕНИЕ
• Если инструмент не используется, а также во время
грозы, блок питания переменного тока необходимо
отключать.
ВНИМAНИЕ
Адаптер
перемен-
ного тока
Электророзетка
w
e
• Никогда не подсоединяйте или не отсоединяйте адаптер
переменного тока, если в инструмент вставлены батареи и
включено питание. Это повлечет выключение питания и
может привести к потере переданных данных, а также к
потере передаваемых или записываемых данных.
ВНИМAНИЕ
• Для этого инструмента используйте щелочные батареи.
У других типов батарей (включая аккумуляторные) может
произойти падение напряжения при понижении заряда
батареи, ведущее к потере данных во флэш-памяти.
• Убедитесь, что батареи установлены в нужном положении с
соблюдением правильной полярности (как показано на
рисунке). Неправильно установленные батареи могут стать
причиной перегрева, пожара или утечки едких химикалий.
• Когда батареи разряжаются, замените весь набор из шести
батарей. НЕ ИСПОЛЬЗУЙТЕ старые батареи вместе с
новыми. Не используйте одновременно разные типы
батарей (например, щелочные и марганцевые).
• Если инструмент долго не будет использоваться, выньте
батареи, чтобы избежать возможной утечки электролита.
• При передаче данных во флэш-память пользуйтесь
адаптером переменного тока. Во время такой операции
батареи (включая аккумуляторные) могут быстро
разряжаться. Если при передаче данных батареи
разрядились, все переданные и передаваемые данные
будут утеряны.
ВНИМAНИЕ
Установка



