Синтезаторы Yamaha YPT-220 - инструкция пользователя по применению, эксплуатации и установке на русском языке. Мы надеемся, она поможет вам решить возникшие у вас вопросы при эксплуатации техники.
Если остались вопросы, задайте их в комментариях после инструкции.
"Загружаем инструкцию", означает, что нужно подождать пока файл загрузится и можно будет его читать онлайн. Некоторые инструкции очень большие и время их появления зависит от вашей скорости интернета.

Разучивание композиций
30
Руководство пользователя PSR-E223/YPT-220
Урок 2 (Ритмика)
& этом уроке попробуйте сыграть ноты, соблюдая правильный ритм.
5росто сосредоточьтесь на своевременном воспроизведении каждой
ноты в соответствии с ритмом аккомпанемента. 5ока вы соблюдаете
заданный ритм, мелодия будет звучать правильно, даже если вы
берете неправильные ноты.
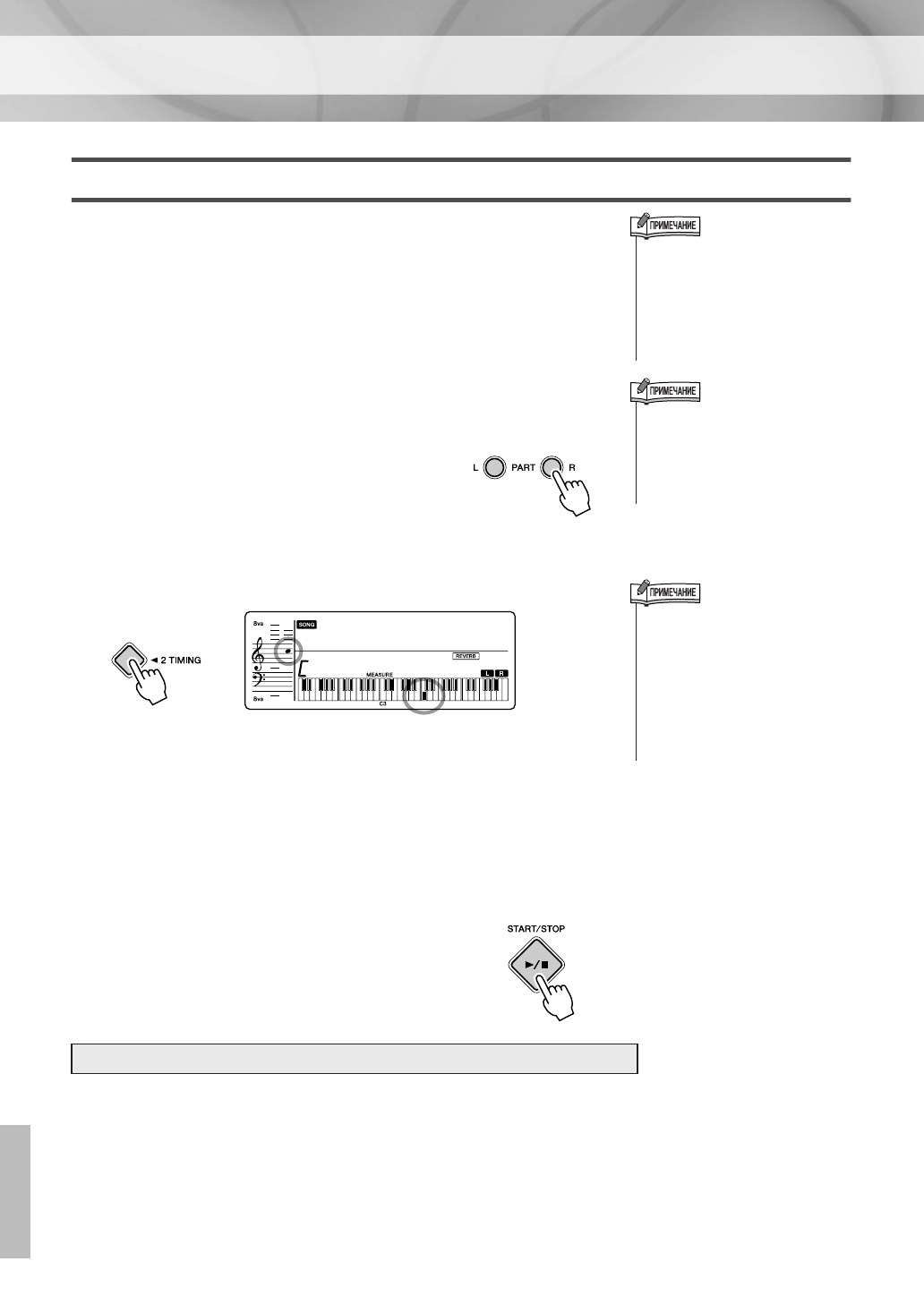
1
Выберите композицию для разучивания.
2
Выберите партию, которую хотите
разучить.
3
Начните урок 2.
ажмите кнопку [TIMING], чтобы начать Урок 2.
!ыграйте ноты, показанные на экране.
&о время второго урока просто играйте каждую ноту в ритме
музыки.
>омпозиции 070 – 102 предназначены специально для
разучивания аккордов. ^сли вы разучиваете партию левой руки
для этих композиций, играйте ноты в разделе
автоаккомпанемента.
4
Выйдите из режима урока.
'з режима урока можно выйти в любой
момент, нажав кнопку [START/STOP].
>огда в режиме Урок 2 или Урок 3 закончилось разучивание композиции,
ваше исполнение оценивается по четырехбалльной шкале: OK, Good
(:орошо), Very Good (Очень хорошо) и Excellent (Отлично).
OK
Good
(Хорошо)
Very
0
Good!
(Очень хорошо)
Excellent!
(Отлично)
Оценка
• Точка разделения клавиатуры
фиксируется, изменять ее нельзя.
Для упражнений партии левой руки
она фиксируется в положении 59
или на ноте B2, для упражнений на
аккорды левой руки она
фиксируется в положении 54 или на
ноте F
#
2.
• Нельзя выбирать партию во время
воспроизведения композиции,
прежде чем начнется Урок 2. Если в
данный момент звучит
композиция, вначале остановите
ее, а затем начните с действия
2
.
• Партию можно выбрать даже после
начала Урока 2 и во время
воспроизведения композиции.
• Независимо от силы нажатия на
клавиши, звук не меняется.
В результате ваше исполнение
может звучать не так, как в
оригинальном варианте – это
зависит от выбранной композиции.
TIMING
r2
004



