Синтезаторы Yamaha KX61 - инструкция пользователя по применению, эксплуатации и установке на русском языке. Мы надеемся, она поможет вам решить возникшие у вас вопросы при эксплуатации техники.
Если остались вопросы, задайте их в комментариях после инструкции.
"Загружаем инструкцию", означает, что нужно подождать пока файл загрузится и можно будет его читать онлайн. Некоторые инструкции очень большие и время их появления зависит от вашей скорости интернета.

Русский
-астройка
уководство пользователя
16
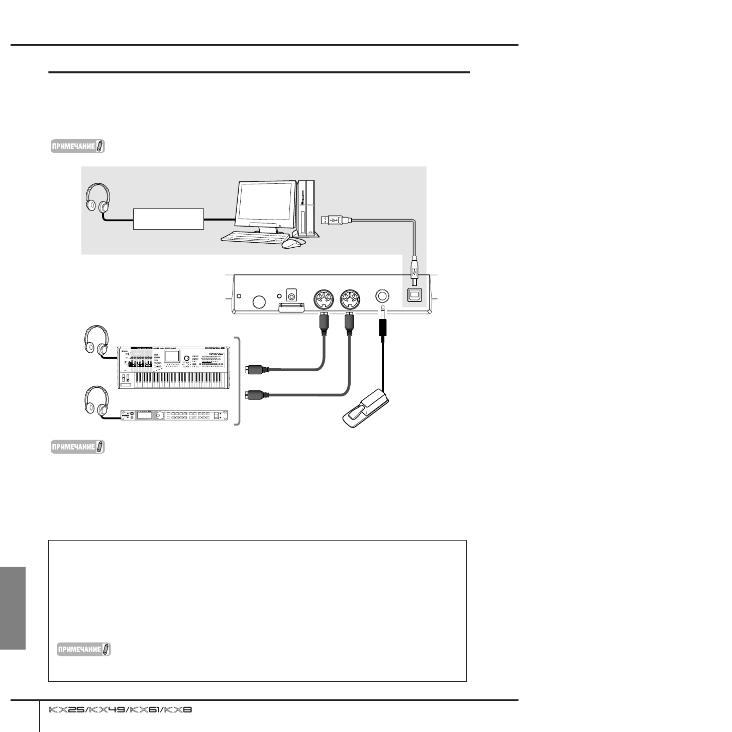
#одключение
`сли инструкции на стр. 13–15 были соблюдены, инструмент KX подключен к компьютеру, как показано на следующем
рисунке. (Fополнительные устройства, показанные на рисунке, были добавлены, чтобы продемонстрировать другие
возможные варианты установки.) Учитывайте, что все инструкции, указанные далее в этом руководстве, основываются на
предположении, что подключение было выполнено должным образом. &роме того, помните, что для прослушивания звуков
на компьютере потребуются наушники или система динамиков.
ри необходимости подключите к инструменту KX устройства MIDI, например синтезатор, тон-генератор
и секвенсор.
·
осле того как все программы и драйверы были установлены должным образом (стр. 13–15) и были определены
начальные настройки по умолчанию (MIDI Select = USB, см. стр. 37; MIDI Thru = MIDI
→
KX можно управлять программным обеспечением DAW на компьютере по кабелю USB. Это позволят воспроизводить
тембры модульных программных инструментов (включая VSTi) на компьютере с клавиатуры KX. &роме того,
сообщения MIDI, созданные на подключенном устройстве MIDI (например синтезаторе, показанном на рисунке выше),
могут передаваться на компьютер через инструмент KX. Это обеспечивает воспроизведение песен на устройстве MIDI
и звучание тембров программных модулей.
·
`сли для параметра «MIDI Select» (Gастройка MIDI) (стр. 37) установлено значение «MIDI», разъем USB является
неактивным. Это означает, что обмен данными MIDI возможен только через разъемы MIDI (а не через USB).
Gа иллюстрации выше показана установка, позволяющая воспроизводить звук тон-генератора с клавиатуры KX.
#едальный переключатель
&огда дополнительный педальный переключатель (Yamaha FC4 или FC5), подключенный к разъему SUSTAIN, удерживается
нажатым, при нажатии клавиши нота будет звучать так, как будто клавиша удерживается нажатой. ри воспроизведении
звуков органа, не имеющих естественного затухания, удержание педального переключателя приводит к сохранению уровня
звука, даже если клавиша была отпущена. ри воспроизведении звуков пианино, имеющих естественное затухание, удержание
педального переключателя приводит к естественному затуханию звука, даже если клавиша была отпущена. ри использовании
функции арпеджио (стр. 31) удержание педального переключателя приводит к продолжению воспроизведения арпеджио.
омните, что такие операции доступны только в том случае, если устройства (например подключенный тон-генератор MIDI или
инструмент VSTi на подключенном компьютере), которые могут распознавать Control Change ґ64, включены.
одключайте педальный переключатель к разъему SUSTAIN или отключайте его, только когда инструмент KX
выключен. `сли отключение педального переключателя выполняется при включенном питании, функция
педального переключателя «зависает», то есть звук будет по-прежнему удлиняться или воспроизведение
арпеджио будет продолжаться в течение неопределенного времени.
1
2
&омпьютер
:азъем USB
&абель USB
Аудиоинтерфейс
:азъем [MIDI OUT]
:азъем [MIDI IN]
едальный переключа-
тель (не входит в комплект
поставки)
@интезатор, тон-генератор, секвенсор и т. д.
Gаушники
jадняя панель KX
&абель MIDI
&абель MIDI



