Scarlett SC-JE50S26 - Инструкция по эксплуатации

Scarlett SC-JE50S26

Соковыжималка Scarlett SC-JE50S26 - инструкция пользователя по применению, эксплуатации и установке на русском языке. Мы надеемся, она поможет вам решить возникшие у вас вопросы при эксплуатации техники.

Если остались дополнительные вопросы — свяжитесь с нами через контактную форму.

1 Страница 1
2 Страница 2
3 Страница 3
4 Страница 4
5 Страница 5
6 Страница 6
7 Страница 7
8 Страница 8
9 Страница 9
10 Страница 10
11 Страница 11
12 Страница 12
13 Страница 13
14 Страница 14
15 Страница 15
16 Страница 16
17 Страница 17
Страница: / 17
Загрузка инструкции







INSTRUCTION MANUAL

РУКОВОДСТВО ПО ЭКСПЛУАТАЦИИ

ІНСТРУКЦІЯ З ЕКСПЛУАТАЦІЇ

ЖАБДЫҚ НҰСҚАУЫ

GB

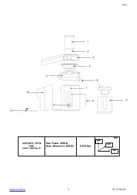
JUICE EXTRACTOR

................................................................................ 4

RUS

СОКОВЫЖИМАЛКА

............................................................................... 5

UA

СОКОВИЖИМАЛКА

................................................................................ 7

KZ

ШЫРЫНСЫҚҚЫШ

................................................................................. 8

EST

MAHLAPRESS

........................................................................................... 10

LV

SULU SPIEDE

............................................................................................. 11

LT

SULČIASPAUDĖ

....................................................................................... 13

H

GYÜMÖLCSFACSARÓ

........................................................................... 14

RO

ST

ORCĂTOR DE FRUCTE ŞI LEGUME

.......................................... 15

























SC-JE50S26

www.scarlett.ru

"Загрузка инструкции" означает, что нужно подождать пока файл загрузится и можно будет его читать онлайн. Некоторые инструкции очень большие и время их появления зависит от вашей скорости интернета.

Характеристики

Другие модели - Соковыжималки Scarlett

Все соковыжималки Scarlett