Саундбары LG SNH5 - инструкция пользователя по применению, эксплуатации и установке на русском языке. Мы надеемся, она поможет вам решить возникшие у вас вопросы при эксплуатации техники.
Если остались вопросы, задайте их в комментариях после инструкции.
"Загружаем инструкцию", означает, что нужно подождать пока файл загрузится и можно будет его читать онлайн. Некоторые инструкции очень большие и время их появления зависит от вашей скорости интернета.

Подключение
19
По
дк
лю
чение
2
Подключение
дополнительного
оборудования
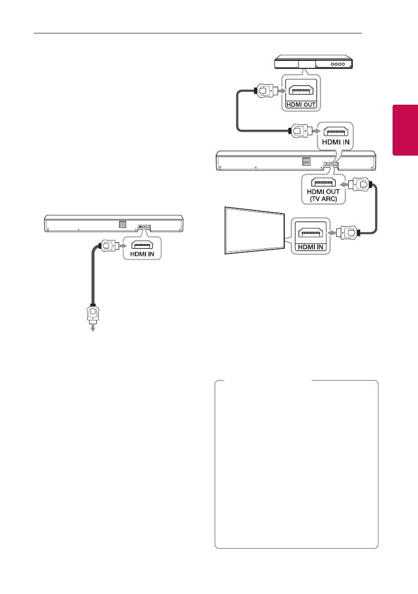
Подключение HDMI
Вы можете наслаждаться звуком и
изображением на внешнем устройстве с
помощью HDMI-подключения.
Для наслаждения звуком
Можно наслаждаться звуком из внешнего
подключенного устройства.
Проигрыватель дисков Blu-ray,
DVD-проигрыватель и т. д.
1. Подключите разъем HDMI IN на
задней панели устройства к разъему
HDMI OUT аудиоустройства,
например проигрывателя Blu-ray Disc,
проигрывателя DVD и т. п.
2. Выберите в качестве источника входного
сигнала HDMI нажав несколько раз
кнопку
F
.
Для наслаждения звуком и
изображением
Можно наслаждаться звуком и
изображением из внешнего подключенного
устройства.
Кабель
HDMI
Кабель
HDMI
1. Подключите разъем HDMI IN с задней
стороны установки к разъему HDMI
OUT таких внешних устройств, как
проигрыватель Blu-ray, проигрыватель
DVD и т. д.
2. Подсоедините разъем HDMI OUT (TV
ARC) на задней панели устройства к
разъему HDMI IN телевизора.
3. Выберите в качестве источника входного
сигнала HDMI нажав несколько раз
кнопку
F
.
y
Аудио- и видеосигнал не могут
пропускаться, когда это устройство
выключено.
y
Разъем HDMI OUT (TV ARC)
предназначен для подключения
телевизора. Даже если на вход
устройства подается через кабель
HDMI несколько каналов PCM, с
устройства на телевизор может
передаваться только 2 канала.
y
Если ваш телевизор не поддерживает
источник звука DTS, подключите
звуковоспроизводящее устройство
(источник) к разъему HDMI IN или
OPTICAL IN на саундбаре, чтобы
прослушать аудиоматериалы DTS.
,
Примечание
Характеристики
Остались вопросы?Не нашли свой ответ в руководстве или возникли другие проблемы? Задайте свой вопрос в форме ниже с подробным описанием вашей ситуации, чтобы другие люди и специалисты смогли дать на него ответ. Если вы знаете как решить проблему другого человека, пожалуйста, подскажите ему :)













