Robin-Subaru EB 6.5/400-W220R - Инструкция по эксплуатации
Генератор Robin-Subaru EB 6.5/400-W220R - инструкция пользователя по применению, эксплуатации и установке на русском языке. Мы надеемся, она поможет вам решить возникшие у вас вопросы при эксплуатации техники.
Если остались дополнительные вопросы — свяжитесь с нами через контактную форму.
1
2
3
4
5
6
7
8
9
10
11
12
13
14
15
16
17
18
19
20
21
22
23
24
25
26
27
Содержание:
Страница 2 – Содержание
Страница 3 – Назначение электроустановки; промышленной частоты и проведения сварочных работ запрещается.; Технические данные
Страница 6 – Состав комбинированной электроустановки
Страница 7 – все типы электродов, используемые при ручной дуговой сварки.; «WELD»(сварка). Остальные потребители должны быть отключены от гене; Правила и меры безопасности; требования следующих документов:
Страница 8 – При любых работах электроустановка должна быть заземлена.
Страница 9 – Конструктивной особенностью генераторов двойного назначе
Страница 10 – При сварке все потребители тока промышленной частоты 50 Гц
Страница 22 – Работа комбинированной электроустановки; Режим «генератор»; превышать мощности генератора.; и проведения сварочных работ запрещается.
Страница 26 – а дизельного – закрыть топливный кран.
Загрузка инструкции
EB 3,5/230-W120RAC
EB 7,0/230-W220RAC
EB 7,0/230-W220R
(
E
)
AC
EB 6,5/400-W220RDC
EB 6,5/400-W220R
(E)
DC
ED 7,0/230-W220RAC
ED 7,0/230-W220R
(E)
AC
ED 6,5/400-W220R
(E)
DC
EВ 10/400-W300R
(E)
DC
"Загрузка инструкции" означает, что нужно подождать пока файл загрузится и можно будет его читать онлайн. Некоторые инструкции очень большие и время их появления зависит от вашей скорости интернета.
Краткое содержание
Страница 2 - Содержание
Содержание 1. Введение....................................................................................................................................12. Назначение ...............................................................................................................................13. ...
Страница 3 - Назначение электроустановки; промышленной частоты и проведения сварочных работ запрещается.; Технические данные
1. Введение Настоящая инструкция по эксплуатации (ИЭ) содержит технические характеристики и описание комбинированных электроустановок, предназначенных для проведения сварочных работ и электроснабжения. В инструкции описаны устройства электроустановки и ее составные части в объеме, позволяющем обслуж...
Страница 6 - Состав комбинированной электроустановки
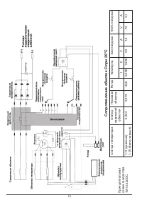
4 4. Состав комбинированной электроустановки Основными узлами электроустановки являются двигатель, генератор и рама (рис.1) Конструктивно двигатель и генератор представляют собой единый блок, который установлен на амортизаторах на раму. Ротор генератора жестко связан с валом от- бора мощности двигат...
Страница 7 - все типы электродов, используемые при ручной дуговой сварки.; «WELD»(сварка). Остальные потребители должны быть отключены от гене; Правила и меры безопасности; требования следующих документов:
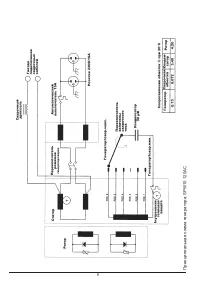
5 4.2. Генератор В составе электроустановок используются специализированные синхронные гене- раторы фирмы LINZ (Италия), обеспечивающие два режима работы: - режим «GEN» - работа в режиме обычного генератора, обеспечение потребителя электроэнергией напряжением 220В или 380В (в зависимости от модели);...
Страница 8 - При любых работах электроустановка должна быть заземлена.
6 – проверьте целостность изоляции сварочных кабелей; – убедитесь, что корпус электроустановки заземлен. Категорически запрещается эксплуатировать неисправную электроустановку. При эксплуатации, техническом обслуживании и ремонте электроустановки кате- горически запрещается: – чистить генератор жидк...
Страница 9 - Конструктивной особенностью генераторов двойного назначе
7 6. Подоготовка к работе Проверьте сохранность всех элементов (отсутствие механических повреждений, следов коррозии). При обнаружении повреждений необходимо сразу же предъявить претензии транспортной компании. Проверьте комплектность поставки, в том числе комплект эксплуатационных документов. Убеди...
Страница 10 - При сварке все потребители тока промышленной частоты 50 Гц
Страница 22 - Работа комбинированной электроустановки; Режим «генератор»; превышать мощности генератора.; и проведения сварочных работ запрещается.
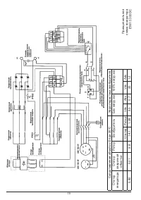
0 8. Работа комбинированной электроустановки 8.1 Режим «генератор» Для питания потребителей промышленной частоты 50 Гц необходимо установить переключатели на пульте управления генератора в соответствии п.7.2 настоящего Руководства. Потребители должны подключаться непосредственно к розеткам генератор...
Страница 26 - а дизельного – закрыть топливный кран.
4 9.3. Остановка электроустановки По окончании работы необходимо отключить от электроустановки все нагрузки, и дать двигателю поработать 2-3 минуты на холостом ходу. После этого можно остано- вить двигатель. При отрицательных температурах, лучше сначала перекрыть топливный кран, что- бы двигатель вы...