Страница 2 - ОПАСНОСТЬ, ПРЕДУПРЕЖДЕНИЕ; Сообщения о предотвращении повреждений.; ВНИМАНИЕ
Внимательно прочитайте настоящее руководство по эксплуатации !!! Все приведенные в настоящем документе данные и технические параметры основаны на самой актуальной информации о продукте, имеющейся на момент опубликования документа. Мы оставляем за собой право на внесение изменений в любое время без п...
Страница 3 - выключателя
● Надлежащим образом инструктируйте всех лиц, работающих с генератором. Не допускайте детей к работе с генератором без контроля со стороны родителей. Не допускайте детей и животных в зону работы генератора. ● Устанавливайте генератор на твердой, ровной поверхности. Не допускайте установки генератора...
Страница 4 - ОПИСАНИЕ КОМПОНЕНТОВ; ЭЛЕМЕНТЫ ПАНЕЛИ УПРАВЛЕНИЯ.
2. ОПИСАНИЕ КОМПОНЕНТОВ . 2.1. ЭЛЕМЕНТЫ ПАНЕЛИ УПРАВЛЕНИЯ. РАМА ТОПЛИВНЫЙ БАК РУКОЯТКИ ГЕНЕРАТОРНАЯ УСТАНОВКА ПАНЕЛЬ УПРАВЛЕНИЯ. АККУМУЛЯТОР ТРАНСПОРТИРОВОЧНЫЕ КОЛЁСА СИСТЕМА КОНТРОЛЯ УРОВНЯ МАСЛА РУЧНОЙ СТАРТЕР ВОЗДУШНЫЙ ФИЛЬТР РЫЧАГ ДРОССЕЛЬНОЙ ЗАСЛОНКИ СЧЁТЧИК МОТОЧАСОВ АВТОМАТ ЗАЩИТЫ (ПРЕРЫВАТЕЛ...
Страница 5 - ОРГАНЫ УПРАВЛЕНИЯ; Переключатель двигателя; Включение и выключение двигателя; Тросовый стартер; «ON»
ПРИМЕЧАНИЕ: Схемы могут отличаться в зависимости от модели генератора. 3. ОРГАНЫ УПРАВЛЕНИЯ . 3.1. Переключатель двигателя . Включение и выключение двигателя . Положение переключателя: OFF (Выкл.): Включение двигателя. Ключ может быть извлечен/вставлен. ON (Вкл.): Для включения двигателя после запус...
Страница 6 - Дроссельная заслонка; «CLOSE»; Прерыватель цепи; «OFF»; убедитесь в том, что генераторная установка
3.4. Дроссельная заслонка . Дроссельная заслонка используется для подачи обогащенной топливной смеси при запуске холодного двигателя. Заслонка может открываться и закрываться вручную с помощью рычага или штока дроссельной заслонки. Для обогащения топливной смеси установите рычаг или шток в положение...
Страница 7 - ). Система предупреждения о низком уровне
3.6. Клемма заземления . Клемма заземления генератора соединяется с панелью управления генератором, металлическими компонентами без нагрузки по току и клеммами заземления каждой розетки. Перед использованием клеммы заземления проконсультируйтесь с квалифицированным электриком, контролером электрообо...
Страница 8 - ПРИМЕНЕНИЕ ГЕНЕРАТОРА; Подсоединение к системе электроснабжения здания; Неправильное подсоединение к системе; Система заземления
4. ПРИМЕНЕНИЕ ГЕНЕРАТОРА . 4.1. Подсоединение к системе электроснабжения здания . Подсоединение к системе электроснабжения здания для обеспечения резервного питания должно выполняться квалифицированным специалистом. Соединение должно обеспечивать отделение мощности генератора от сетевого источника п...
Страница 9 - Особые требования; коммунальных предприятиях.; Подключение систем, работающих от сети переменного тока; При возникновении существенной перегрузки происходит
4.3. Особые требования . Могут применяться федеральные законы о технике безопасности и гигиене труда, местные законодательные акты или распоряжения, касающиеся предполагаемого использования генератора. Рекомендуется проконсультироваться с квалифицированным специалистом или в Авторизованным сервисном...
Страница 10 - Работа в режиме генерации переменного тока; Подключите электрооборудование.; Работа в режиме генерации постоянного тока; отрицательный вывод
4.5. Работа в режиме генерации переменного тока . • Запустите двигатель. • Подключите электрооборудование. • Установите прерыватель цепи переменногоТока в положение «ON» (Вкл.). Для запуска большинства устройств с электродвигателями требуется мощность, которая превышает номинальную мощность этих уст...
Страница 12 - Эксплуатация генератора на большой высоте над уровнем моря; ПРЕДЭКСПЛУАТАЦИОННАЯ ПРОВЕРКА; Моторное масло
отрицательной (- ) клеммы генератора. 4. Отсоедините положительный (+) аккумуляторный кабель от положительной (+) клеммы генератора. 5. Отсоедините другой конец положительного (+) аккумуляторного кабеля от положительной (+) клеммы аккумулятора. 6. Подсоедините кабель заземления автомобиля к отрицате...
Страница 13 - Проверка уровня масла:; горловину без закручивания крышки.; SAE
Проверяйте уровень масла ПЕРЕД КАЖДЫМ ИСПОЛЬЗОВАНИЕМ генератора после его установки на ровной поверхности и отключения двигателя. Используйте масло для четырехтактного двигателя или аналогичное высококачественное моторное масло с моющими присадками, сертифицированное в соответствии с требованиями ил...
Страница 14 - Рекомендации по топливу; ● Проверьте указатель уровня топлива.; ВНИМАНИЕ! ХРАНИТЕ ТОПЛИВО В НЕДОСТУПНОМ ДЛЯ ДЕТЕЙ МЕСТЕ
5.2. Рекомендации по топливу . ● Проверьте указатель уровня топлива. При низком уровне топлива произведите его доливку. Не заливайте топливовыше буртика топливного фильтра. В определенных условиях бензинявляется очень огнеопасным и взрывоопасным материалом. Дозаправкагенератора осуществляется в хоро...
Страница 15 - ЗАПУСК И ОСТАНОВКА ДВИГАТЕЛЯ; Запуск двигателя; Ручной запуск
ВНИМАНИЕ! Эксплуатация двигателя при постоянном стуке или дребезжании может привести к повреждению двигателя. Эксплуатация двигателя при постоянном стуке или дребезжании рассматривается как эксплуатация с нарушением установленных режимов. Гарантия не распространяется на детали, поврежденные в резуль...
Страница 16 - Остановка двигателя; В аварийной ситуации:
ВНИМАНИЕ! Не допускайте ударения ручки стартера о двигатель при возврате назад. Возвращайте его плавно для предотвращения повреждения кожуха стартера. Запуск двигателя с помощью электрического стартера ( Дополнительное устройство) . - Вставить ключ Зажигания и установить его в положение «OFF » (Выкл...
Страница 17 - Встроенная система автоматической подачи напряжения; Напряжение в электросети должно быть 220B; или
7. ИСПОЛЬЗОВАНИЕ ГЕНЕРАТОРА В РЕЖИМЕ ATS 7.1. Встроенная система автоматической подачи напряжения . • Перед использованием генератора поместите его во влагозащищенноепространство с хорошей вентиляцией. Не используйте генератор дома,выхлопные газы могут скапливаться за несколько минут. • Проверьте, ч...
Страница 18 - ТЕХОБСЛУЖИВАНИЕ
ВНИМАНИЕ! Производитель оставляет за собой право изменять конструкцию и технические параметры изделия без предварительного уведомления. Когда произойдет остановка подачи электропитания из основной сети, встроенная система ATS автоматически запустит генератор, и он начнет подавать напряжение на подкл...
Страница 20 - Замена моторного масла; Частый и продолжительный контакт кожи с отработанным
температурах, или при эксплуатации в аномально влажных или пыльных условиях, необходима консультация с вашим дилером по обслуживанию для получения рекомендаций, применимых к вашим индивидуальным потребностям и условиям эксплуатации. 8.2. Набор инструмента. Поставляемые с генератором инструменты помо...
Страница 21 - Техобслуживание воздушного фильтра; Никогда не эксплуатируйте генератор без воздушного фильтра, так
8.4. Техобслуживание воздушного фильтра . Загрязненный воздушный фильтр ограничивает подачу воздуха к карбюратору. Для предотвращения выхода из строя карбюратора, производите регулярное техобслуживание воздушного фильтра. При эксплуатации генератора в чрезвычайно пыльных условиях интервалы техобслуж...
Страница 22 - Рекомендуемые свечи зажигания:
8.5. Чистка отстойника . Отстойник предотвращает попадание в карбюратор грязной воды, которая может содержаться в топливном баке. При длительном простое двигателя рекомендуется прочистить отстойник. 1. Установите топливный кран в положение «OFF» ( Закрыто) , а затем снимите отстойник и уплотнительно...
Страница 23 - Аккумулятор
прочистите свечу зажигания проволочной щеткой. Измерьте зазор между электродами свечи с помощью щупа и, при необходимости, отрегулируйте зазор путем осторожного подгибания бокового электрода. Зазор должен составлять от 0,70 до 0,80 мм (от 0,026 до 0,031 дюйма). 5. Проверьте состояние уплотнительной ...
Страница 24 - Техническое обслуживание искрогасителя; Техническое обслуживание искрогасителя должно проводиться; ТРАНСПОРТИРОВКА И ХРАНЕНИЕ; Во избежание пожара в результате контакта упаковки с
8.8. Техническое обслуживание искрогасителя ( если установлен). Во время работы сварочного аппарата, глушитель сильно нагревается. Дайте ему остыть перед возобновлением работы. Примечание: Техническое обслуживание искрогасителя должно проводиться каждые 100 часов для максимальной эффективности. Очищ...
Страница 25 - ВЫЯВЛЕНИЕ И УСТРАНЕНИЕ НЕИСПРАВНОСТЕЙ; Если двигатель не запускается:
для того чтобы масло хорошо распределилось внутри. Установите свечу зажигания на место, когда вы почувствуете сопротивление. В данный момент поршень поднимается в точку сжатия и впускной и выпускной клапан закрывается. Хранение двигателя в данном состоянии помогает защитить детали двигателя от корро...
Страница 26 - Отсутствие напряжения в розетках переменного тока:
Проверните вал двигателя. В зазоре должна проскакивать искра. Для проверки: 1) Выключите двигатель и выверните сливной винт. 2) При включении двигателя топливо должно вытекатьиз сливного отверстия. Отсутствие напряжения в розетках переменного тока: НАЛИЧИЕ ПОВРЕЖДЕНИЙ ПОВРЕЖДЕНИЙ НЕТ НЕТ ДА ДА ДА Ес...
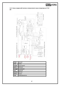
Страница 27 - СХЕМЫ ЭЛЕКТРИЧЕСКИХ СОЕДИНЕНИЙ; Схема соединений системы ручного пуска генератора на
11. СХЕМЫ ЭЛЕКТРИЧЕСКИХ СОЕДИНЕНИЙ . 11.1. Схема соединений системы ручного пуска генератора на 5~ 6,5 кВт С ист ем а ге не ра тора п ере ме нн ог о т ок а С ист ем а пан ел и уп рав лен ия С ист ем а д ви га тел я ж ел ты й/ зе ле ный ж елт ы й/ зел ены й ж ел ты й/ зе ле ный ж ел ты й/ зе ле ный О...
Страница 29 - ТЕХНИЧЕСКИЕ ПАРАМЕТРЫ; Модель генератора; Транзистор, система зажигания от; Генератор; Производитель оставляет за собой право изменять конструкцию и
12. ТЕХНИЧЕСКИЕ ПАРАМЕТРЫ . Модель генератора RD-G8000ENA Двигатель Модель двигателя. LT- 190F Тип двигателя. Одноцилиндровый, четырехтактный, принудительное воздушное охлаждение, верхнее положение клапана. Рабочий объем (см 3 ) 420 Макс. выходная мощность 11 кВт Система зажигания. Транзистор, систе...
Страница 30 - СБОРКА ГЕНЕРАТОРНОЙ УСТАНОВКИ; Установите опорную раму генератора на ровном основании. Для
13. СБОРКА ГЕНЕРАТОРНОЙ УСТАНОВКИ . Если ваш генератор поставляется с комплектом колес, то для установки генератора на колеса выполните указанные ниже инструкции : 1. Установите опорную раму генератора на ровном основании. Для облегчения процесса сборки временно установите установку надеревянных бру...
Страница 32 - производить только в сервисном центре.; заполнения всех граф настоящего документа.; Продукция соответствует требованиям:; Импортер и уполномоченный представитель изготовителя
Телефон: +7 (843) 526-74-84, 526-74-85 В случае несвоевременного извещения о выявленных неисправностях, фирма Продавец оставляет за собой право отказаться полностью или частично от удовлетворения предъявляемых претензий (ст.483 ГК РФ) Запрещается нарушение заводских регулировок. Регулировку должны п...