Радиоприемники Ritmix RRC-818 - инструкция пользователя по применению, эксплуатации и установке на русском языке. Мы надеемся, она поможет вам решить возникшие у вас вопросы при эксплуатации техники.
Если остались вопросы, задайте их в комментариях после инструкции.
"Загружаем инструкцию", означает, что нужно подождать пока файл загрузится и можно будет его читать онлайн. Некоторые инструкции очень большие и время их появления зависит от вашей скорости интернета.

Описание режимов работы устройства
Включение/выключение устройства
1. Удерживайте кнопку <
> в течении 2 секунд чтобы включить устройство. После
того как устройство будет включено, оно автоматически войдет в режим Bluetooth.
2. Для выключения устройства удерживайте кнопку <
> в течении 2 секунд.
Bluetooth
1. Включите устройство. После того как устройство будет включено, оно автоматически
войдет в режим Bluetooth. Если после включения устройство автоматически не во-
шло в режим Bluetooth, то выберите данный режим коротким нажатием на кнопку
<
> .
2. Включите Bluetooth на устройстве, с которым хотите установить сопряжение.
3. Начните поиск доступных Bluetooth устройств.
4. Выберите из списка доступных устройств радио-часы.
5. После того как сопряжение будет установлено иконка < > перестанет мигать и
станет статичной.
Внимание:
пароль по умолчанию отсутствует, но если поступит запрос на ввод пароля,
введите 0000. Если сопряжение не было установлено в течении 5 минут, то устройство
автоматически перейдет в режим «Часы» (Bluetooth будет выключен). Если в течении
10 минут не воспроизводится музыка, то устройство автоматически перейдет в режим
«Часы» (Bluetooth будет выключен).
Будильник/часы
1. Включите устройство и нажмите на кнопку <
> , чтобы переключить
устройство на режим «Часы».
2. Удерживайте кнопку < >, чтобы войти в режим настройки времени, левое чис-
ловое значение начнет мигать - это обозначает, что Вы можете выставить нужное
часовое значение (регулировка производится нажатием на кнопки <
>
и <
>). После того как Вы установили нужное значение часа, удерживайте
кнопку < >, чтобы перейти к настройкам минутного значения (правое числовое
значение начнет мигать), выставите нужное минутное значение (регулировка про-
изводится нажатием на кнопки <
> и <
>). Для завершения
настройки часов нажмите на кнопку <
>.
3. Коротко нажмите на кнопку <
> , когда будете находиться в режиме
часов, чтобы включить/выключить будильник. Появление на дисплее часов иконки
< > будет означать, что будильник включен. Если иконка < > отсутствует на
дисплее – это означает, что будильник выключен.
4. Удерживайте кнопку <
>, чтобы войти в режим настройки бу-
дильника, левое числовое значение начнет мигать - это обозначает, что Вы мо-
жете выставить нужное часовое значение (регулировка производится нажатием
на кнопки <
> и <
>). После того как Вы установили нужное
часовое значение, удерживайте кнопку < >, чтобы перейти к настройкам ми-
нутного значения (правое числовое значение начнет мигать), выставите нужное
минутное значение (регулировка производится нажатием на кнопки <
>
и <
>). Для завершения настроек будильника удерживайте кнопку
<
>.
MicroSD-карта
1. Включите устройство и установите в него Micro SD карту.
2. Устройство автоматически начнет считывать данные записанные на SD-карте, после
чего начнется воспроизведение.
3. Для воспроизведения/паузы используйте короткое нажатие на кнопку < >.
4. Для переключения между треками используйте короткое нажатие на кнопки
<
> и <
>.
5. Для увеличения/уменьшения громкости удерживайте кнопки <
> и
<
>.
6. Для выбора режима эквалайзера используйте короткое нажатие на кнопку
<
>.
7. Для выбора режима повтора используйте удержание кнопки <
> (ALL –
повтор всех треков; Fold – повтор папки; ONE – повтор одного трека).
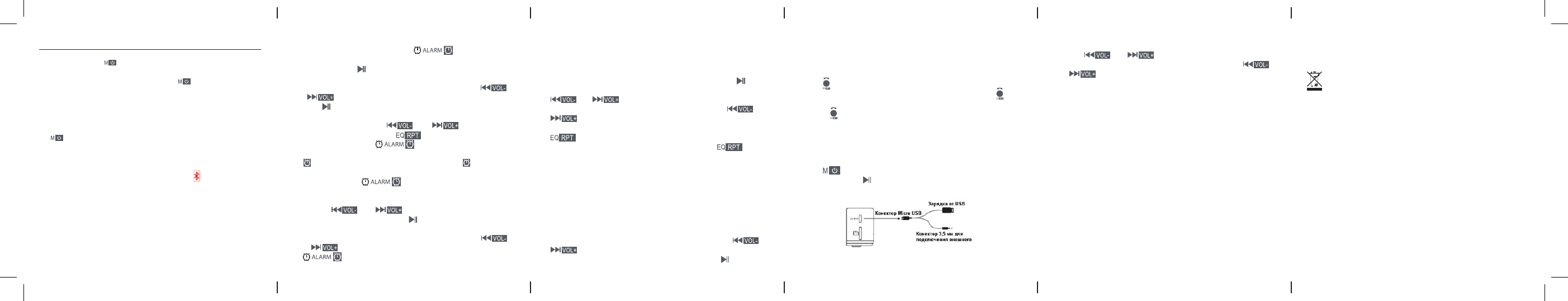
Режим работы с линейным входом
1. Включите устройство и войдите в режим работы с линейным входом при помощи
коротких нажатий на кнопку .
2. Подключите внешнее устройство к часам при помощи входящего в комплект USB
кабеля как показано на рисунке ниже.
3. Управление воспроизведением полностью осуществляется с подключенного устрой-
ства.
4. Для увеличения/уменьшения громкости используйте нажатие на кнопки <
> и
<
>.
5. Для включения/выключения звука на часах используйте кнопку < >.
Режим гарнитуры
1. Подключите телефон к устройству при помощи Bluetooth. При входящем вызове Вы
будете слышать звуковое оповещение радиочасов.
2. Чтобы ответить на звонок или повесить трубку используйте короткое нажатие на
кнопку .
3. Для того чтобы отклонить входящий вызов используйте удержание кнопки .
4. Для совершения вызова последнего набранного номера, два раза коротко нажмите
на кнопку .
Внимание:
в колонку встроен микрофон, максимальная дистанция для восприятия
голоса составляет 1,2 метра.
FM-радио
1. Включите устройство и войдите в режим FM-радио используя короткое нажатие на
кнопку
.
2. Удерживайте кнопку < > для автоматического поиска радио станций и последую-
щего их сохранения в память устройства.
3. Переключение между сохраненными радио станциями осуществляется нажатием на
кнопки <
> и <
>.
4. Регулировка уровня громкости осуществляется удержанием кнопок <
>
и <
>.
Страна изготовления: Китай
Гарантийный срок: 12 месяцев
Срок службы: 3 года
Срок годности: не ограничен
Рекомендации по утилизации:
Устройство изготовлено из высококлассных компонентов и материалов, утилизация устройства должна происходить
согласно правилам.
Во избежание нанесения вреда окружающей среде и здоровью людей при неконтролируемой утилизации, а также для
обеспечения возможности их переработки для повторного использования утилизируйте изделие и его электронные ак-
сессуары отдельно от прочих отходов.
Конструкция и технические характеристики могут быть изменены без предварительного уведомления.
Внимание:
Характеристики устройства, указанные в данной инструкции, являются актуальными на момент выпуска
инструкции. Обратите внимание, что описания, схемы, изображения, представленные в качестве примера, подробное
описание функций устройства, а также характеристики устройства и программного обеспечения, содержащиеся в данной
инструкции, могут быть изменены без предварительного уведомления
Изготовитель: Чайнаоул Компани Лимитед
Адрес предприятия-изготовителя: Китайская Народная Республика, 7Ф Кин Онн Комм 49 51, Жерву Ст Шеюнг Ван Гонконг,
Китай
Соответствует требованиям ТР ТС 020/2011 «Электромагнитная совместимость технических средств»; ТР ТС 004/2011 «О
безопасности низковольтного оборудования»
Сертификат соответствия №ТС RU С-СN.АЯ46.В.72747 срок действия по 10.12.2020
Адаптер питания RM-818
Сертификат соответствия № ТС RU C-CN.АЯ46.Вю68421, срок действия по 16.03.2020 включительно.
Соответствует требованиям ТР ТС 004/2011 «О безопасности низковольтного оборудования», ТР ТС 020/2011 «Электромаг-
нитная совместимость технических средств»
Дата выпуска изделия: 12/2015










