Проигрыватели Sony DVP-NS728H - инструкция пользователя по применению, эксплуатации и установке на русском языке. Мы надеемся, она поможет вам решить возникшие у вас вопросы при эксплуатации техники.
Если остались вопросы, задайте их в комментариях после инструкции.
"Загружаем инструкцию", означает, что нужно подождать пока файл загрузится и можно будет его читать онлайн. Некоторые инструкции очень большие и время их появления зависит от вашей скорости интернета.

Во
сп
рои
зведе
ни
е
23
RU
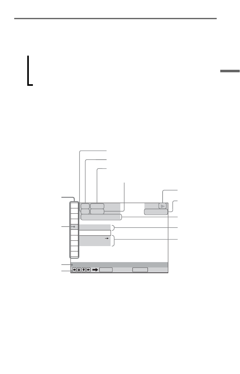
Дисплей меню управления (Панели быстрой навигации)
Меню управления используется для выбора функции и просмотра сопутствующей
информации. Для включения или изменения дисплея меню управления нажимайте
кнопку DISPLAY:
На дисплее меню управления 1 и 2 будут отображаться различные элементы в
зависимости от типа носителя.
Пример: дисплей меню управления 1 при воспроизведении DVD VIDEO диска.
Для выбора элемента меню управления нажмите кнопку
X
/
x
, затем нажмите
кнопку ENTER.
Для получения дополнительной информации об элементе см. раздел “Перечень
элементов меню управления” (стр. 24, 26).
*
1
Отображение номера альбома для
видеофайлов, фотографий и
музыкальных файлов или номера сцены
для VIDEO CD дисков (функция PBC
включена), а также номера дорожки для
дисков VIDEO CD/CD.
*
2
Отображение номеров видеофайлов,
фотографий или музыкальных файлов, а
также индекса для дисков VIDEO CD.
*
3
Диск Super VCD отображается как
“SVCD”.
*
4
Отображение даты для файлов
фотографий.
Дисплей меню управления 1
m
Дисплей меню управления 2 (кроме дисков CD и при установке для параметра
“НОСИТЕЛЬ ДАННЫХ” значения “МУЗЫКА”)
m
Дисплей меню управления отключен
,
ВЫКЛ
ВЫКЛ
УСТАНОВ
ВКЛ
PLAY
1 8 ( 3 4 )
1 2 ( 2 7 )
T 1 : 3 2 : 5 5
DVD VIDEO
Выход
:
ПРОГРАММА
ENTER
DISPLAY
Номер текущего воспроизводимого раздела
*
2
Время
воспроизведения
*
4
Общее число разделов
*
2
Доступные значения
Текущее значение
Общее число глав
*
1
Состояние
воспроизведения
(
N
Воспроизведение,
X
Пауза,
x
Стоп и т.д.)
Название функции
выбранного элемента
меню управления
Сообщение с
инструкциями
Выбранный элемент
Элементы меню
управления
Тип
воспроизводимого
диска
*
3
Номер текущей воспроизводимой главы
*
1
,
продолжение на следующей странице
Содержание
- 5 Содержание
- 7 Руководство деталей и органов управления; Дополнительные сведения см. на страницах, указанных в скобках.; Пульт дистанционного управления; На кнопках; TV; Удаление значения в поле ввода.
- 10 Передняя панель; Кнопка; на пульте; Разблокировка лотка для дисков; Задняя панель
- 11 Дисплей передней панели
- 12 Подключения и установки; Пункт 1: Подключение к телевизору
- 13 Входное гнездо
- 15 Пункт 2: Подключение к аудиокомпоненту; Выберите одну из следующих схем,
- 16 или
- 17 Доступные кнопки; Кнопки
- 18 Если используется
- 19 Будет выбрано значение “DTS”.
- 20 Извлечение устройства USB
- 21 Воспроизведение; Нажмите кнопку
- 22 Для возврата в меню
- 23 Дисплей меню управления (Панели быстрой навигации); PLAY; Элементы меню
- 25 УВЕЛИЧЕНИЕ
- 27 Руководство по дисплею ‘BRAVIA Sync’; Дисплей ‘BRAVIA Sync’; Пример: дисплей ‘BRAVIA Sync’ при воспроизведении диска DVD VIDEO; Смена дисплея
- 28 Создание собственной; После выбора; При воспроизведении DVD
- 29 Воспроизведение в
- 30 Неоднократное; Если включено программное; Повтор определенного
- 31 Настройка
- 32 при значении 1; Настройка задержки; При каждом нажатии кнопки
- 33 Блокировка дисков
- 35 Нажмите кнопку ENTER.
- 36 Выбор фотографии; С помощью кнопки; Вращение изображения
- 37 О “PhotoTV HD”; Установка; стандартной длительности
- 38 Выбор способа
- 39 Установки и настройки; Появится меню управления.; • ПОЛНАЯ: выполнение
- 40 МЕНЮ (только диска DVD; НАСТРОЙКА; ТИП ЭКРАНА
- 41 ЗАСТАВКА; для; ФОН; Выбор вывода видеосигналов через; PROGRESSIVE (COMPONENT
- 42 Сброс установок; чтобы включить проигрыватель.
- 43 УСТАНОВКИ; АВТОСТАРТ; Выбор изображения в режиме паузы.; ВЫБОР ДОРОЖКИ (только
- 44 DivX; НАСТРОЙКА ЗВУКА; ДИАПАЗОН (управление
- 45 ЦИФРОВОЙ ВЫХОД; Выбор типа сигнала Dolby Digital.
- 46 DTS; Выбор типа аудиосигналов DTS.
- 47 НАСТРОЙКА HDMI; Можно настроить элементы; РАЗРЕШЕНИЕ HDMI; РАЗРЕШЕНИЕ JPEG
- 49 Дополнительная информация; Питание; Питание не включается.; Изображение
- 50 Звук; Низкий уровень громкости.; Действие; Не воспроизводится диск.
- 53 Носители, которые можно использовать; Проигрыватель может воспроизводить
- 54 Код региона
- 55 О стандарте MPEG-4 VISUAL
- 56 Система; полупроводниковый лазер; Выходы; Требования к источнику питания:; Прилагаемые принадлежности; выходного кабеля
- 58 Указатель; ЧИСЛЕННЫЕ












