Проигрыватели Pioneer DVR-560 H-K - инструкция пользователя по применению, эксплуатации и установке на русском языке. Мы надеемся, она поможет вам решить возникшие у вас вопросы при эксплуатации техники.
Если остались вопросы, задайте их в комментариях после инструкции.
"Загружаем инструкцию", означает, что нужно подождать пока файл загрузится и можно будет его читать онлайн. Некоторые инструкции очень большие и время их появления зависит от вашей скорости интернета.

117
Ru
14
•
20
,
.
•
Windows Media Player 11,
,
:
•
Windows Media Player 11
.
•
,
,
.
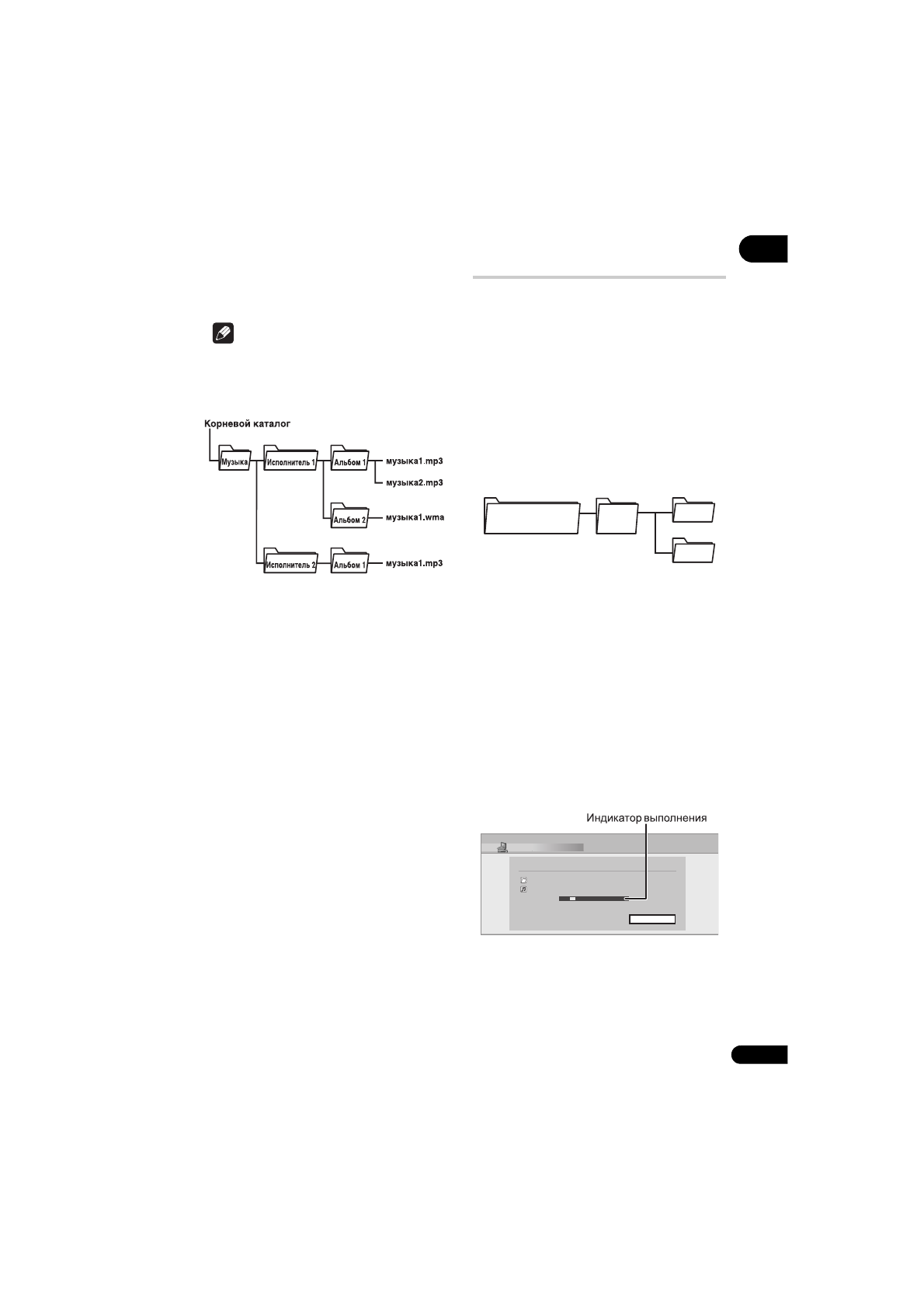
. 101.
•
,
,
.
•
,
,
CD/DVD/USB,
Windows Media Player 11
‘Unknown Artist’,
‘Unknown Album’ ‘Unknown File’.
•
,
,
ISO8859-1,
-
Windows
Media Player 11 Jukebox.
•
,
WMA/MP3,
Windows
Media Player 11.
•
,
Connect PC,
,
.
JPEG
DivX
:
1.
Windows Explorer.
2.
.
.
3.
‘Copy’
.
4.
,
.
Windows Explorer
.
,
,
.
,
.
•
Pictures
–
JPEG.
•
Video
–
DivX.
,
.
. 118.
5.
‘Paste’
.
,
.
Help Windows
Explorer.
.
Pioneer
HDD/DVD-Recorder
Pictures
Video
Fixed
storage
C o n n e c t P C
00001 Folders
( 000 error )
000003 Files
( 000 error )
C o p y i n g
E x i t












