Проигрыватели Pioneer DEH-P77MP - инструкция пользователя по применению, эксплуатации и установке на русском языке. Мы надеемся, она поможет вам решить возникшие у вас вопросы при эксплуатации техники.
Если остались вопросы, задайте их в комментариях после инструкции.
"Загружаем инструкцию", означает, что нужно подождать пока файл загрузится и можно будет его читать онлайн. Некоторые инструкции очень большие и время их появления зависит от вашей скорости интернета.

7
Установка
Проводка этого уст-
ройства окрашена в
соответствии с но-
вым стандартом.
Примечание:
В зависимости от типа автомобиля, функции
3* и 5* могут различаться. В этом случае
подключите 2* к 5*, а 4* к 3*.
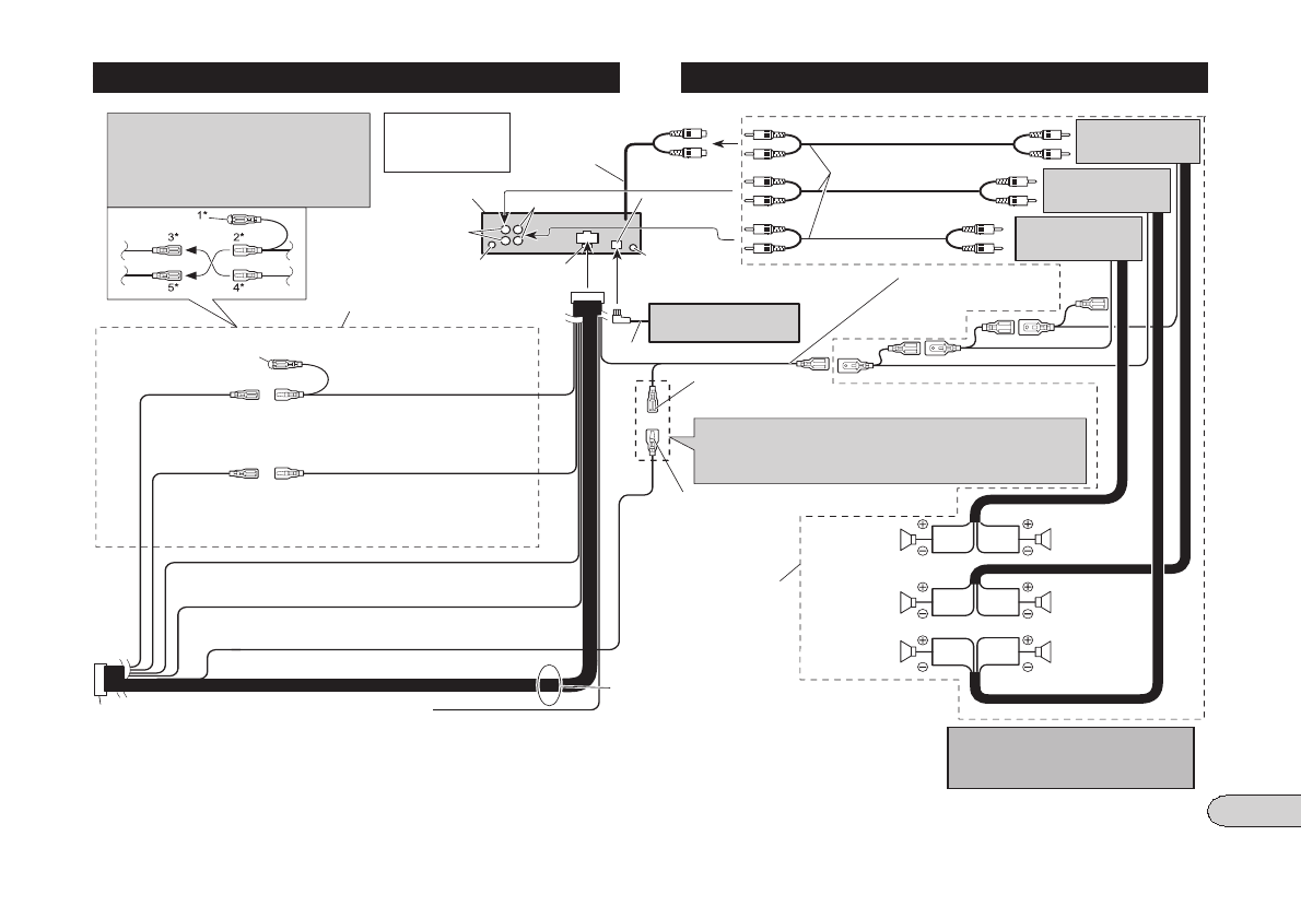
Проигрыватель Малти КД
(продается отдельно)
Кабель IP-BUS
Это устройство
Гнездо антенны
Предохра-
нитель
Подключите контакты одного
цвета друг к другу.
Колпак (1*)
Если этот разъем не исполь-
зуется, не удаляйте колпак.
Желтый (3*)
Резерв (или До-
полнительно)
Желтый (2*)
К разъему, на который питание подается по-
стоянно, независимо от положения ключа
зажигания.
Красный (5*)
Дополнительно
(или Резерв)
Красный (4*)
К электрическому разъему, управляемому
ключом зажигания (12 В постоянного тока)
включение/выключение.
Черный (земля)
К металлическому кузову автомобиля.
Разъем ISO
Примечание:
В некоторых автомобилях разъем
ISO может быть разделен над-
вое. В этом случае подключите
оба разъема.
Желтый/черный
Если Вы пользуетесь сотовым телефоном, под-
ключите его к контакту Audio Mute (приглушение
звука) на сотовом телефоне. Если Вы не исполь-
зуете сотовый телефон, не подключайте контакт
Audio Mute.
Соединительные кабели с кон-
тактными штекерами RCA (про-
даются отдельно).
Усилитель мощности
(продается отдельно)
Усилитель мощности
(продается отдельно)
Вход IP-BUS
(синий)
Синий/белый
К разъему управления ав-
Дистанционное управление системой
Синий/белый (7*)
К разъему управления автономной антенны.
(Максимум 300 мА 12 В постоянного тока.)
Синий/белый (6*)
Расположение контактов разъема ISO различается в зависимости
от типа автомобиля. Соедините 6* и 7*, если Контакт 5 служит для
управления антенной. В автомобиле другого типа никогда не со-
единяйте 6* и 7*.
Фронтальный
громкогово-
ритель
Фронтальный
громкоговори-
тель
Левый
Правый
Тыловой гром-
коговоритель
Тыловой гром-
коговоритель
Контакты громкоговорителей
Белый: Фронтальный левый
ª
Белый/черный: Фронтальный левый
·
Серый: Фронтальный правый
ª
Серый/черный: Фронтальный правый
·
Зеленый: Тыловой левый
ª
Зеленый/Черный: Тыловой левый
·
Фиолетовый: Тыловой правый
ª
Фиолетовый/черный: Тыловой правый
·
Используйте эту схему для
подключения, если Вы име-
ете дополнительный усили-
тель (продается отдельно).
Выход сабвуфера
или выход без за-
тухания сигнала
Примечание
Измените первоначальные настройки аппа-
рата (см. руководство по эксплуатации).
Выход сабвуфера данного аппарата – моно-
фонический.
Оранжево-белый
К терминалу включения освещения.
Усилитель мощности
(продается отдельно)
Тыловой выход
(REAR OUTPUT)
Гнездо для
проводного
пульта ДУ
Пожалуйста, ознакомьтесь с руководством для
проводного пульта ДУ (продается отдельно)
тономной антенны. (Максимум
300 мА 12 В по-
стоянного тока.)
Сабвуфер
Сабвуфер












