Проигрыватели BORK DS VNM 1091 SI - инструкция пользователя по применению, эксплуатации и установке на русском языке. Мы надеемся, она поможет вам решить возникшие у вас вопросы при эксплуатации техники.
Если остались вопросы, задайте их в комментариях после инструкции.
"Загружаем инструкцию", означает, что нужно подождать пока файл загрузится и можно будет его читать онлайн. Некоторые инструкции очень большие и время их появления зависит от вашей скорости интернета.

D V D + V H S п р о и г р ы в а т е л ь D S V N M 1 0 9 1 S I
56
Меню
Меню
Меню
Меню
Меню
--General Setup Page--
TV Display PS
Angle Mark On
OSD Lang ENG
SPDIF Output RA
W
Captions Off
Screen Saver On
--S peaker Setup Page--
Downmix
Normal /PS
Normal /LB
W ide
On
Off
English
Russian
SPDIF Off
SPDIF/RA W
SPDIF/PCM
On
Off
On
Off
LT/RT
Stereo
--Dolby Digit al Setup--
Dual Mono
Dynamic
Stereo
L-Mono
R-Mono
Mix-Mono
FULL
3 / 4
1 / 2
1 / 4
OFF
--V ideo Setup Page--
Sharpness Low
Brightness 00
Contrast 00
High
Medium
Low
-20
0
+20
-16
0
+16
--Preference Page--
Audio ENG
Subtitle Off
Disc Menu ENG
Parent al
Password
Default
English
French
Spanish
Chinese
Jap anese
Korean
Russian
Thai
1 KID SAFE
2 G
3 PG
4 PG-13
5 PG R
6 R
7 NC-17
8 ADUL T
Off
English
French
Spanish
Chinese
Jap anese
Korean
Russian
Thai
English
French
Spanish
Chinese
Jap anese
Korean
Russian
Thai
Off
Old Password
New Password
Confirm PWD
OK
Change
Reset
Содержание
- 3 ТЕХНИЧЕСКИЕ
- 4 ПАМЯТКА ПО ВЫХОДНЫМ ЗВУКОВЫМ СИГНАЛАМ; RAW – Read after Write – контрольное считывание после записи
- 5 УКАЗАНИЯ
- 7 Внимательно прочтите и сохраните данные инструкции.
- 9 МЕРЫ; Примечания по обращению
- 10 Примечания по чистке; Для чистки используйте мягкую сухую ткань.; Как получить четкое изображение
- 12 Примечание; ОБРАЩЕНИЕ С ДИСКАМИ; Не дотрагивайтесь до воспроизводящей стороны диска.; ЧИСТКА ДИСКОВ; Не храните диски во влажных и пыльных местах.
- 13 ДИСКИ, ПОДХОДЯЩИЕ ДЛЯ ПРОИГРЫВАНИЯ; DVD относятся к различным регионам согласно коду; ТИП ТВ СИСТЕМЫ; DVD видеодиск
- 14 Рассматривайте данный DVD-плеер как типовой.; КОМПЛЕКТАЦИЯ
- 15 ЧЕТКОЕ ИЗОБРАЖЕНИЕ; ЭКСПЛУАТАЦИЯ
- 16 ПЕРЕДНЯЯ ПАНЕЛЬ; нала
- 17 ЗАДНЯЯ ПАНЕЛЬ; разверткой Y Pb Pr
- 18 ПУЛЬТ ДИСТАНЦИОННОГО УПРАВЛЕНИЯ; дение
- 19 В данной модели кнопка «100» не функционирует.
- 20 УПРАВЛЕНИЕ С ПОМОЩЬЮ ПДУ; УУ
- 21 Подключение различного видеооборудования; СПОСОБ ПОДКЛЮЧЕНИЯ 1; ПОДКЛЮЧЕНИЕ
- 22 Соедините разъем Scart телевизора с разъемом AV1 данного; СПОСОБ ПОДКЛЮЧЕНИЯ 2
- 25 VCR; ВОСПРОИЗВЕДЕНИЕ VCR
- 26 КОПИРОВАНИЕ С DVD ДИСКОВ НА ВИДЕОПЛЕНКУ
- 27 OTR
- 28 В режиме записи еще раз нажмите кнопку REC, чтобы
- 29 ФУНКЦИЯ ПОИСКА
- 30 НАСТРОЙКА VCR; PR
- 31 SP
- 33 установку вручную
- 34 ЯЗЫК
- 35 Рекомендации по использованию кассеты
- 36 Воспроизведение DVD; Нажмите кнопку питания POWER на передней панели. На ПДУ; ПРИМЕЧАНИЕ; Для картинки высокого качества; ДИСКИ
- 37 Запуск воспроизведения с экрана меню
- 38 Удаление диска; Для возобновления воспроизведения нажмите кнопку
- 39 Усовершенствованное воспроизведение; REW: быстрая перемотка назад
- 40 Замедленное воспроизведение
- 41 Некоторые диски не поддерживают эту функцию.
- 42 На экране появится меню заголовков.; Задача фрагмента или трека
- 43 Установка заголовка
- 44 ИСПОЛЬЗОВАНИЕ ЭКРАННОГО ДИСПЛЕЯ; Проверка рабочего состояния
- 45 Нажмите кнопку A-B RPT для отмены функции повтора фрагмен-
- 46 ПРОИГРЫВАНИЕ В ПРОИЗВОЛЬНОМ ПОРЯДКЕ; Для отключения этой функции снова нажмите кнопку SHUFFLE.; МАСШТАБИРОВАНИЕ КАРТИНКИ НА DVD
- 47 Нажмите кнопку ZOOM во время воспроизведения картинки.; ВЫБОР СУБТИТРОВ; Отображение субтитров; Нажмите кнопку SUB-T во время воспроизведения.
- 48 ПРОИГРЫВАНИЕ В ЖЕЛАЕМОМ ПОРЯДКЕ; На экране появится меню «PROGRAM».; Для изменения запрограммированного пункта:; Нажмите кнопку STOP, затем начните программирование с шага 1.
- 50 РАБОТА С MP3 ДИСКАМИ; Для проигрывания данного формата вам придется восполь-
- 51 Обычный режим
- 53 где вам нужно выбрать степень увеличения. С помощью кнопок; ПОСТРОЧНАЯ РАЗВЕРТКА
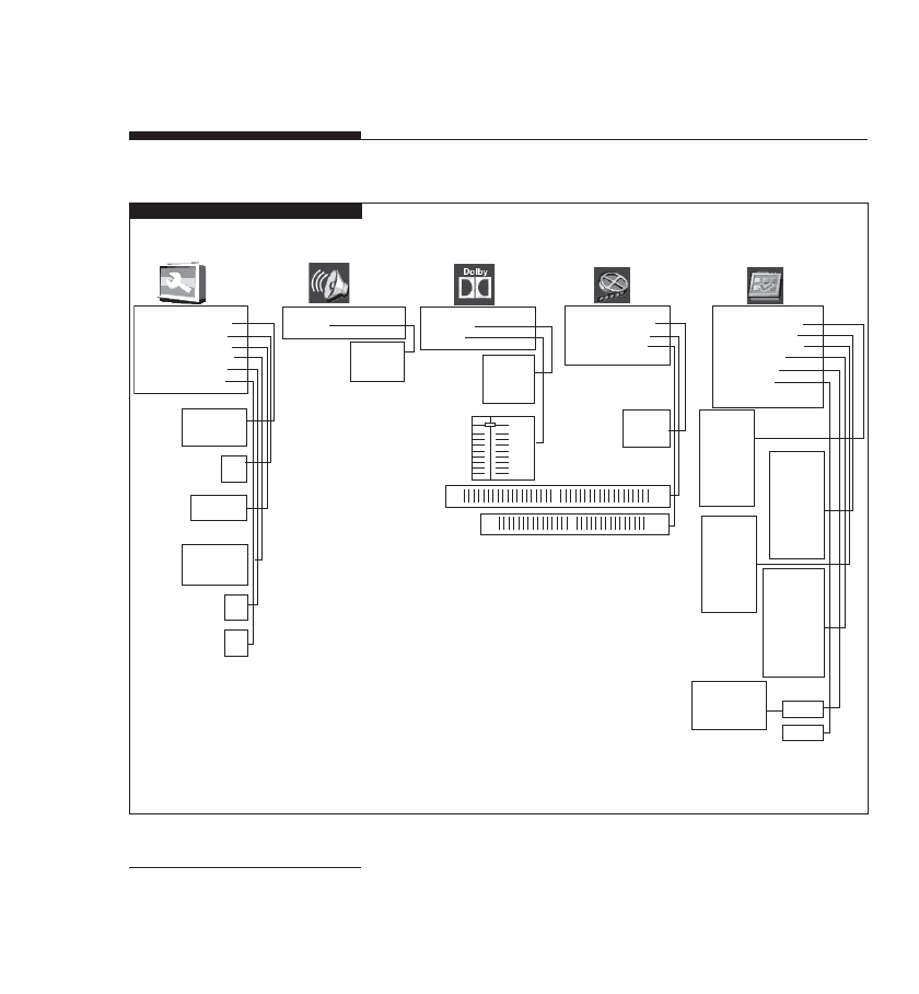
- 54 РОДИТЕЛЬСКИЙ ЗАМОК; На экране телевизора появится меню настройки.
- 55 Выберите пароль согласно шагу 3, затем выберите Change; ОПТИМИЗАЦИЯ ФУНКЦИОНАЛЬНЫХ НАСТРОЕК; твердите выбор кнопкой ENTER.
- 57 DVDVCR; НЕПОЛАДКИ
- 59 ИНФОРМАЦИЯ












