Проигрыватели BBK DV522S - инструкция пользователя по применению, эксплуатации и установке на русском языке. Мы надеемся, она поможет вам решить возникшие у вас вопросы при эксплуатации техники.
Если остались вопросы, задайте их в комментариях после инструкции.
"Загружаем инструкцию", означает, что нужно подождать пока файл загрузится и можно будет его читать онлайн. Некоторые инструкции очень большие и время их появления зависит от вашей скорости интернета.

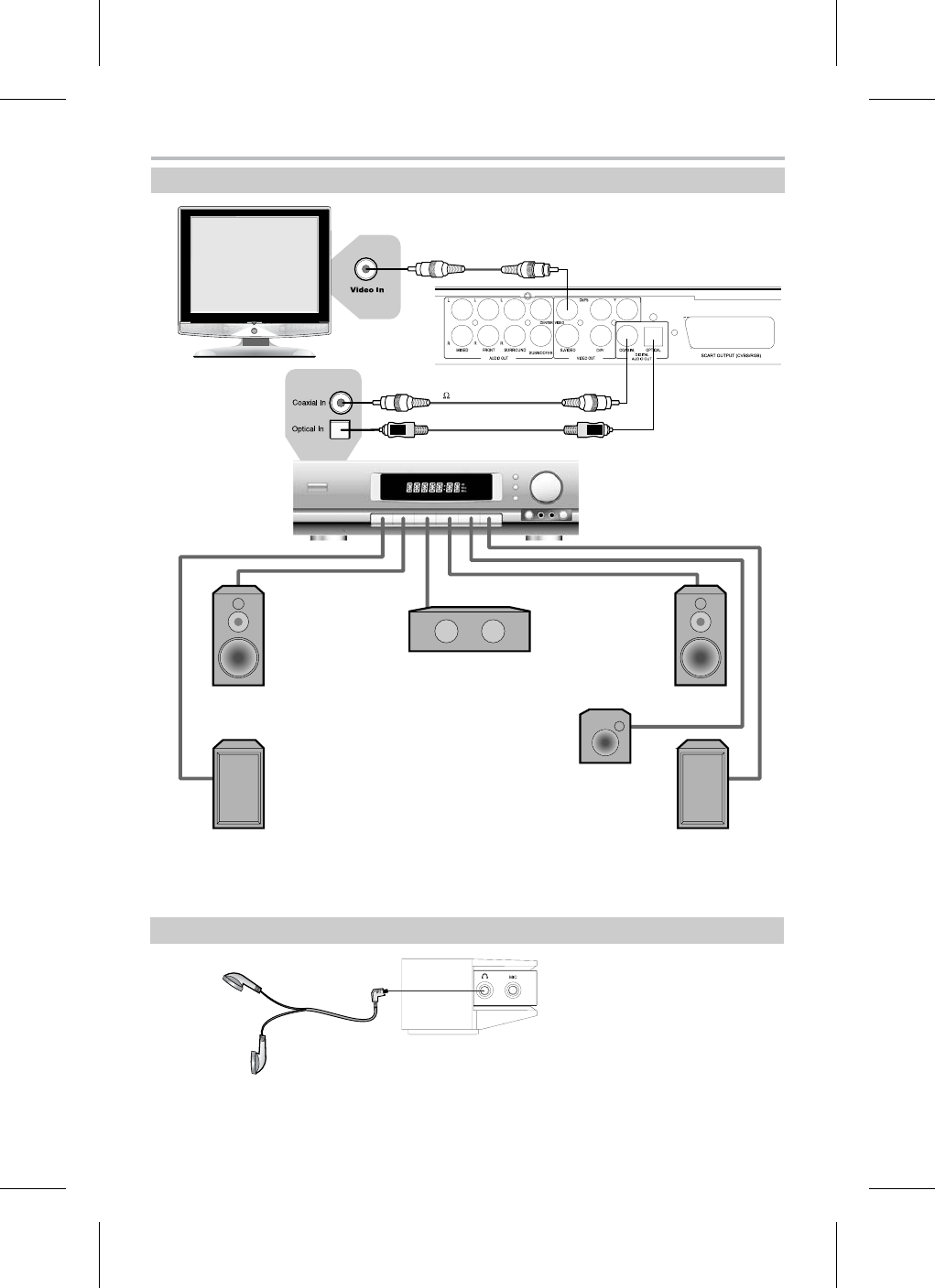
Подключение к усилителю с декодером Dolby Digital или DTS
ПОДКЛЮЧЕНИЕ
11
Производится по лицензии Dolby Laboratories. "Dolby" и "DD" торговые марки Dolby Laboratories.
Конфиденциальные неизданные работы. © 1992 1997 Dolby Laboratories. Все права защищены.
или
Задняя панель
Усилитель с декодером Dolby Digital или DTS
Видеокабель
75 Коаксиальный кабель
Оптический кабель
Центральный
громкоговоритель
Левый фронтальный
громкоговоритель
Правый фронтальный
громкоговоритель
Левый громкоговоритель
окружающего звука
Правый громкоговоритель
окружающего звука
Сабвуфер
Подключение наушников
ПРИМЕЧАНИЕ
• На наушники подается стереофонический сигнал, поэтому при использовании наушников установите
параметр DOWNMIX в один из режимов: СТЕРЕО, LT/RT, V SURR.
SOURCE
CH
VOL
MENU
Содержание
- 3 ВВЕДЕНИЕ; ИНСТРУКЦИЯ ПО МЕРАМ БЕЗОПАСНОСТИ; Символ Опасности; Напоминание пользователю о высоком напряжении.; Символ Предупреждения; и эксплуатации устройства в условиях высокой влажности.
- 4 Краткое описание формата DVD; • Множество поддерживаемых языков; ПРИМЕЧАНИЕ; Метод записи
- 5 Условные обозначения
- 6 Поддерживаемые форматы; Общий вид верхней, передней и боковой панелей; Тип
- 7 Общий вид задней панели; SVCD; ALL
- 8 Общий вид пульта дистанционного управления; ПРИМЕЧАНИЯ
- 9 Комплектация; Установка батареек; Предостережения
- 10 Подключение к телевизору; ПОДКЛЮЧЕНИЕ; DVD плеера для подключения.; Предостережение
- 13 Подключение к усилителю с декодером Dolby Digital или DTS; Подключение наушников
- 14 Подключение к усилителю с аудиовходом 5.1CH; по технологии Dolby Digital Surround.
- 15 ОСНОВНЫЕ ОПЕРАЦИИ; Выбор кода телевизора; Непосредственный ввод кода
- 16 Воспроизведение дисков; • Выключите электропитание устройства, если Вы не собираетесь; Автоматический поиск кода
- 17 Пауза/покадровое проигрывание диска; OSD; Выбор системы цветности
- 18 Функция РВС; Отключение звука; Меню проигрывания DVD дисков; Регулировка уровня громкости
- 19 данная функция может не работать.; Непосредственный выбор трека с помощью цифровых клавиш; выше 29 выбираются по аналогии.; Выбор языка/аудиоканала; повторное воспроизведение текущего трека.
- 20 ВОСПРОИЗВЕДЕНИЕ; Ускоренное воспроизведение; Нажмите клавишу REW, чтобы плеер начал ускоренное; соответствовать коэффициенту перемотки.; Замедленное воспроизведение; телевизора появится изображение:
- 21 Повтор выбранного фрагмента; Во время нормального воспроизведения нажмите клавишу А В,; Выбор субтитров; Повторное воспроизведение
- 22 Выбор ракурса; Воспроизведение с заданного момента; DVD−диск
- 23 MPEG−4−диск; Увеличение/уменьшение изображения; В режиме воспроизведения нажмите клавишу ZOOM.; Прогрессивная/чересстрочная развертка; чересстрочной развертки. DVD плеер начнет считывать диск снова.; модификациями 100 Гц телевизоров.
- 24 Браузер; Виртуальная панель управления
- 25 Информация, отображаемая в окне состояния:; Воспроизведение MP3 , JPEG , MPEG 4 файлов; JPEG (Joint Photographic Expert Group) −
- 26 С помощью клавиш ВВЕРХ/ВНИЗ выберите необходимую директорию,; Воспроизведение JPEG−файлов; масштабирования изображения.; Воспроизведение MP3−файлов
- 27 Воспроизведение Караоке дисков; Караоке−диск −; Основные особенности системы КАРАОКЕ+; клавиш ВВЕРХ/ВНИЗ измените значение нужного параметра.
- 28 будет меняться в следующей последовательности:; из за особенностей работы алгоритма АКГ.
- 29 Выбор и изменение настроек; НАСТРОЙКИ ФУНКЦИЙ; ПРОСТЫЕ НАСТРОЙКИ −; в данном разделе меню расположены; СПЕЦИАЛИЗИРОВАННЫЕ НАСТРОЙКИ −; раздел, в котором расположены настройки всех функций,
- 30 Настройки громкоговорителей; РЕЖИМ DOWNMIX: установка режима DOWNMIX; Простые настройки
- 31 Аудионастройки; C. После завершения настроек нажмите SELECT, чтобы выйти из меню.; сопровождения зависит от конкретного диска.; C. ПАНОРАМА: переключение режима звучания фронтальных каналов.
- 32 • При выборе параметра RAW на цифровые выходы DVD плеера подается; Видеонастройки; в меню НАСТРОЕК ВИДЕО.; Начальные настройки
- 33 нежелательных дисков.
- 34 Полезные примечания; ПРОЧЕЕ; выключением и повторным включением DVD плеера.; Поиск неисправностей
- 35 Технические характеристики; быть изменены без предварительного уведомления.
- 36 Термины












