Проекторы NEC P502HL - инструкция пользователя по применению, эксплуатации и установке на русском языке. Мы надеемся, она поможет вам решить возникшие у вас вопросы при эксплуатации техники.
Если остались вопросы, задайте их в комментариях после инструкции.
"Загружаем инструкцию", означает, что нужно подождать пока файл загрузится и можно будет его читать онлайн. Некоторые инструкции очень большие и время их появления зависит от вашей скорости интернета.

73
5. Установка и подключение
❷
Выполнение подключений
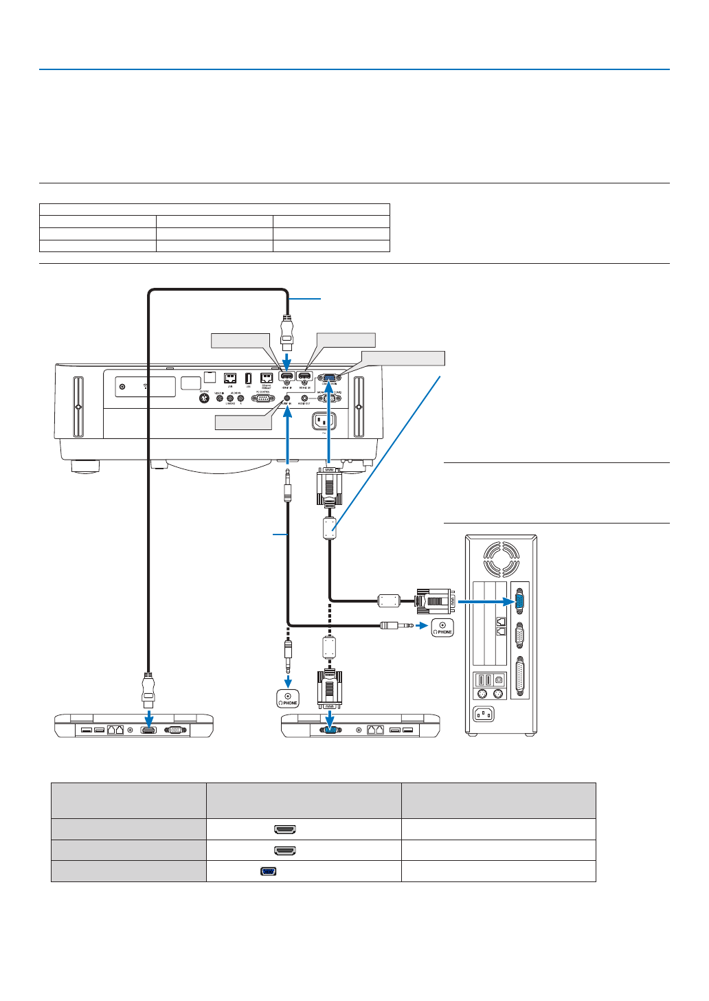
Подключение компьютера
Компьютерные кабели и HDMI можно использовать для подключения к компьютеру. HDMI кабель не включен в ком-
плект проектора. Подготовьте подходящий кабель для соединения.
ПРИМЕЧАНИЕ: Сигналы, которые поддерживает функция Plug & Play (DDC2)
ВВОД
COMPUTER IN
HDMI 1 IN
HDMI 2 IN
аналоговый
цифровое
цифровое
Да
Да
Да
HDMI 1 IN
HDMI 2 IN
COMPUTER IN
AUDIO IN
Компьютерный кабель (VGA) (входит в комплект)
К миниатюрному разъему типа D с 15 кон-
тактами на проекторе. Если подключенный
кабель передачи сигнала длиннее кабеля в
комплекте, рекомендуется использовать
серийный усилитель-распределитель.
ПРИМЕЧАНИЕ: Для подключения к порту видеосигнала
компьютера Mac рекомендуется использовать до-
ступный в продаже контактный переходник (не входит
в комплект).
Стереофонический
аудиокабель с мини-
штекером (не входит в
комплект)
Кабель HDMI (не входит в комплект)
Используйте кабель High Speed HDMI
®
.
• После включения проектора выберите название источника для соответствующей входной клеммы.
Входная клемма
Кнопка ИСТ. на корпусе проектора
Кнопка на пульте дистанционно-
го контроля
HDMI 1 IN
HDMI1
(HDMI 1*)
HDMI 2 IN
HDMI2
(HDMI 2*)
COMPUTER IN
КОМПЬЮТЕР
(КОМПЬЮТЕР 1)
Содержание
- 3 Важная информация; Предупреждения относительно безопасности; Меры предосторожности; ВНИМАНИЕ; Утилизация использованного изделия
- 4 ii; • Не устанавливайте проектор в следующих условиях:
- 5 iii; причиной ухудшения зрения.
- 6 iv; которых может оказаться чрезмерным.; мягкого футляра может быть поврежден.; Правила обращения с пультом дистанционного управления
- 7 производительности модуля освещения.; Предостережение относительно безопасности лазера; может вызвать опасное радиоактивное излучение.
- 9 vii
- 10 viii; отсутствует на всех входах или не выполняются никакие операции.; Номер модели устройства беспроводной локальной сети
- 11 ix; Оглавление
- 12 Использование экранного меню
- 13 xi; Программное обеспечение поддержки пользователя
- 14 Опись вложения
- 15 Ознакомление с проектором; Общие настройки; Источник света · Яркость
- 17 Название деталей проектора; Передний; Вставьте кончик ремешка в монтажное отверстие крышки объ-
- 18 Задняя часть
- 19 Элементы управления/Индикаторы
- 20 Функции панели разъемов; COMPUTER IN/ Компонентная входная клемма; приведены типичные коды
- 21 Название элементов пульта дистанционного контроля; Кнопка CLEAR
- 22 Установка элемента питания; Установите новые элементы; Правила обращения с пультом дистанционного контроля; новлена крышка кабелей, которая продается отдельно.; Диапазон работы беспроводного пульта дистанционного контроля
- 23 Порядок проецирования изображения; - Автоматическая оптимизация сигнала компьютера (
- 24 Подключение компьютера / Подсоединение силового кабеля; Подсоедините прилагаемый силовой кабель к проектору.
- 25 Включение проектора; ПРЕДУПРЕЖДЕНИЕ; жение будет спроецировано на экран.
- 26 Примечание на экране запуска (экран выбора языка меню); Для выбора языка меню выполните следующие действия:; С помощью кнопки
- 27 Выбор источника; Выбор компьютера или источника видеосигнала; • При отображении экрана ИСТ. нажмите кнопку ИСТ. несколько раз,; Использование пульта дистанционного контроля
- 28 Выбор источника по умолчанию; На экране отобразится меню.
- 29 Регулировка размера и положения изображения; В этом разделе чертежи и кабели опущены для ясности.
- 30 Откройте ограничитель крышки, нажав его вперед.
- 31 Вставьте 2 (два) крючка крышки в пазы проектора, затем закройте
- 32 Фокус; Масштабирование
- 33 Настройка наклона (ножка регулировки наклона); Настройка наклона влево и вправо.; выпасть из проектора.
- 34 Коррекция трапецеидальных искажений [ТРАПЕЦИЯ]; На экране отобразится экран «Трапеция».; • Более короткую сторону проецируемого изображения используйте
- 36 Автоматическая оптимизация сигнала компьютера; Настройка изображения с помощью кнопки Автонастройка; Увеличение или уменьшение громкости; Уровень звука из динамика или аудиовыхода можно настроить.
- 37 Выключение проектора; Чтобы выключить проектор:; Сначала нажмите на кнопку
- 38 При перемещении проектора
- 40 Увеличение изображения; Увеличение изображения возможно до четырехкратного размера.
- 41 Изменение Эко-режима/Проверка энергосберегающего эффекта; проектора снижаются.
- 42 Проверка энергосберегающего эффекта [ИЗМЕРЕНИЕ CO2]; с момента доставки до настоящего времени. Вы можете
- 43 Предупреждение несанкционированного использования; Чтобы активировать функцию безопасности:
- 44 Для включения проектора при включенной функции [БЕЗОПАСНОСТЬ]:
- 45 Чтобы отключить функцию БЕЗОПАСНОСТЬ:
- 46 Просмотр 3D изображений; смотра делайте перерыв продолжительностью не менее 15 минут.; Шаги для просмотра 3D-изображений на проекторе; более подробной информации.; Экранное меню для 3D изображений; Будет отображено экранное меню.
- 48 Использование 3D излучателя; Подключите 3D излучатель к разъему 3D СИНХРОНИЗАЦИЯ проектора.
- 49 Поиск и устранение неисправностей при просмотре 3D изображений
- 50 Использование меню; Изменения сохраняются до следующей настройки.
- 51 Окна меню и диалоговые окна обычно включают следующие элементы:; активен�
- 52 Список пунктов меню; добавляется к пунктам основного меню.
- 57 Сохранение Ваших пользовательских установок [ССЫЛКА]; Каждый режим рекомендуется для следующих целей:; Выбор размера экрана для DICOM SIM [РАЗМЕР ЭКРАНА]; Эта опция позволяет настроить цветовую температуру.; Настройка яркости и контраста [ДИНАМИЧЕСКИЙ КОНТРАСТ]
- 58 Служит для управления деталями изображения.
- 59 Служит для ручной настройки параметров ЧАСЫ и ФАЗА.
- 60 ДАННЫЕ] и восстановите настройки по умолчанию.
- 62 стандартное соотношение сторон для видеоисточника.; Включение функции снижения шума [СНИЖЕНИЕ ШУМА]
- 63 стр�
- 64 «4 Изменение Эко-режима/Проверка энергосберегающего эффекта».; Цвет не будет зафиксирован.
- 65 или закрытый титр в область экрана.; Использование таймера выключения [ВЫКЛ ТАЙМЕР]; Эта функция отображает меню инструментов. (
- 66 Для цвета меню возможны две опции: ЦВЕТ и МОНОХРОМНОЕ.; Выбор цвета или логотипа для фона с помощью параметра [ФОН]; зависимо от этого выбора.
- 67 ФРОНТАЛЬНАЯ СО СТОЛА
- 69 Присвоение или изменение контроля ID; Откроется экран КОНТРОЛЬ ID.
- 70 Эта функция отображает меню сетевых настроек. (
- 71 близительно 5500 футов/1700 метров над уровнем моря или выше�; Включение или отключение режима WXGA [РЕЖИМ WXGA]
- 72 для включения входящего аудиосигнала с КОМПЬЮТЕРА�; Включение звука клавиш и звука ошибок [ГУДОК]
- 73 устанавливается на проектор
- 74 функцию в сочетании с функцией АВТО ВЫКЛ. ПИТАНИЯ.
- 75 дущий или последний активный вход�
- 76 ВКЛ� �������������������������������� Включает режим 3D для выбранного входа�
- 77 Измените настройку, если Вы плохо видите 3D изображения.
- 80 Настройка экрана и проектора; Установка и подключение
- 84 Данный проектор оснащен функцией смещения объектива (
- 85 Согласно таблице размеров экрана (; мацией обратитесь к дилеру NEC.; Отражение изображения; на корпусе проектора или пульте дистанционного контроля. (
- 86 Выполнение подключений; Подключение компьютера
- 87 Включение внешнего дисплея компьютера; Предупреждения при использовании сигнала DVI; Если это произойдет, перезапустите компьютер.
- 93 Сетевые настройки также можно выбрать в меню APPS.; Пример подключения к локальной сети; Пример подключения к проводной локальной сети
- 94 беспроводной локальной сети USB в порт USB.
- 95 Вставьте модуль беспроводной локальной сети в порт USB; * Чтобы удалить устройство беспроводной локальной сети
- 100 Размер отверстия для винтов (измерение по центру): 200 × 250 мм; Справочные чертежи
- 101 Возможности МЕНЮ APPS; ИНФОРМАЦИЯ
- 102 Miracast
- 103 СЕТЕВЫЕ НАСТРОЙКИ
- 105 Программное обеспечение, включенное на компакт-диске; Служба загрузки и рабочая среда
- 106 Проецирование экрана компьютера с проектора через; или карт памяти SD, без необходимости установки на Ваш компьютер. (; Функции Image Express Utility Lite
- 107 Отобразится окно меню.
- 108 тером можно управлять путем управления окном управления.
- 109 Просмотр файла «Помощь» к приложению Image Express Utility Lite; • Отображение файла Справки GCT во время ее работы.
- 110 На рабочем столе отобразится иконка компакт-диска.; Шаг 2: Подсоедините проектор к локальной сети; лицензионного соглашения», а затем нажмите «OK».; Просмотр справки о Image Express Utility Lite для Mac; • В меню щелкните «Справка»; Удаление программного обеспечения
- 111 Проекция изображения под углом (инструментальные средства; Возможности инструментальных средств GCT; • Функция GCT предлагает следующие три способа
- 112 Нажмите на иконку «
- 113 коррекции изображения.
- 114 Управление проектором через локальную сеть (PC Control Utility; PC Control Utility Pro 5 является совместимой с Mac OS программой. (
- 115 «Стандартные»
- 116 «Система и безопасность»; Просмотр справки к PC Control Utility Pro 4; • Отображение файла справки, используя меню Пуск.
- 117 PC Control Utility Pro 5 запустится.
- 118 • Отображение справки с помощью док; Отобразится экран Справки.
- 119 Использование компьютерного кабеля (VGA) для; Экран виртуального дистанционного управления
- 120 компьютера, чтобы использовать Virtual Remote Tool.; Шаг 1: Установите Virtual Remote Tool на компьютер
- 121 Нажмите «Install Virtual Remote Tool» в окне меню.
- 122 Появится окно Панели управления.; Шаг 2: Подсоедините проектор к компьютеру; ектора непосредственно с разъемом выхода монитора компьютера.
- 123 • Нажмите два раза на пиктограмму; Запуск из меню запуска; Следуйте инструкциям на экранах
- 124 Просмотр помощи к Virtual Remote Tool; На экране отобразится всплывающее меню.
- 125 Проецирование фотографий или документов, сохраненных на; Для Android
- 126 Техническое обслуживание; Очистка объектива; верхность пластикового объектива.; может привести к пожару.
- 127 Очистка корпуса; Если он сильно загрязнен, используйте мягкое чистящее средство.
- 128 Устранение неисправностей; Показания индикаторов
- 129 Защита от превышения допустимой температуры
- 130 Типичные неисправности и способы их устранения; Неисправность
- 131 Если изображение отсутствует или отображается неправильно.; а ноутбук был выключен.
- 132 Технические характеристики
- 133 Спецификация на продукцию может изменяться без уведомления.
- 134 Габаритные размеры корпуса
- 135 Прикрепление дополнительной крышки кабелей (NP08CV); Установка крышки кабеля; Выровняйте два выступа на краю крышки кабеля с углу-
- 136 Снятие крышки кабеля; ка не начнет свободно прокручиваться.
- 137 Назначения контактов и названия сигналов главных разъемов; Разъем COMPUTER IN (миниатюрный разъем типа D с 15 контактами)
- 138 Протокол связи
- 139 Список совместимых сигналов ввода; Аналоговый RGB
- 140 Коды управления и кабельные соединения ПК; Коды управления ПК
- 141 Обновить программное обеспечение; Это не поддерживает соединение беспроводной локальной сети.
- 143 Контрольный перечень возможных неисправностей; постоянно; Питание; Прочее
- 145 Сертификат качества ТСО
- 146 ЗАРЕГИСТРИРУЙТЕ ВАШ ПРОЕКТОР! (для жителей Соединенных












