Проекторы NEC P451W - инструкция пользователя по применению, эксплуатации и установке на русском языке. Мы надеемся, она поможет вам решить возникшие у вас вопросы при эксплуатации техники.
Если остались вопросы, задайте их в комментариях после инструкции.
"Загружаем инструкцию", означает, что нужно подождать пока файл загрузится и можно будет его читать онлайн. Некоторые инструкции очень большие и время их появления зависит от вашей скорости интернета.

8. User Supportware
191
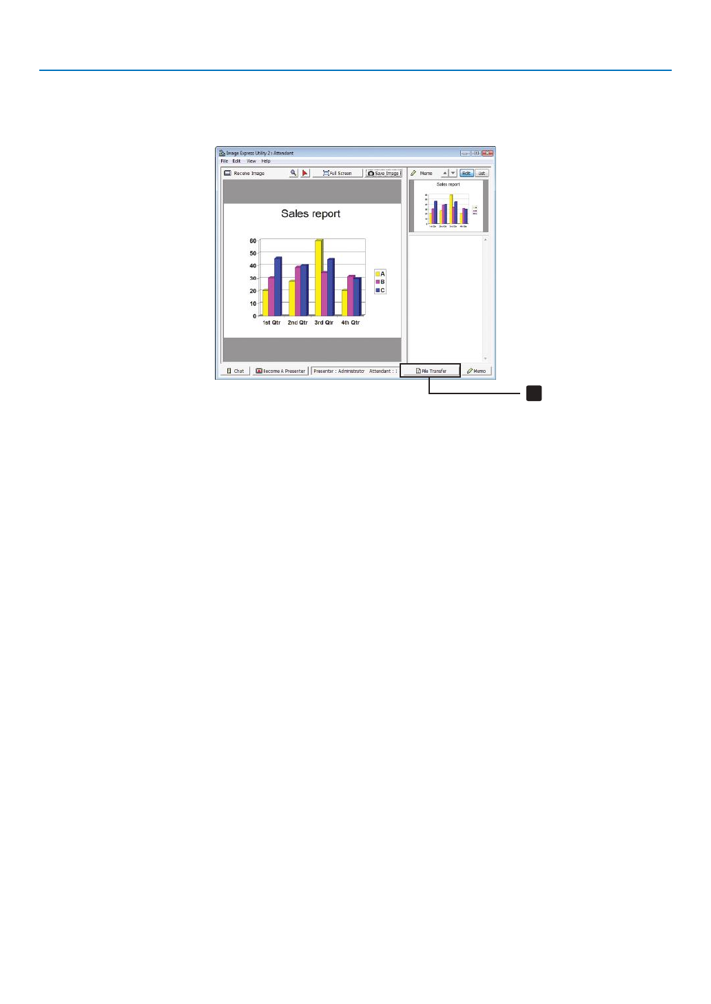
• Загрузка файла для демонстрации
1 Кликните мышью на [File Transfer] в окне посетителя.
Откроется окно «File Transfer».
1
Нажмите
2 Выберите файл для загрузки и нажмите [Download].
Начнется загрузка.
Прогресс загрузки отображается в левом нижнем углу окна.
3 По окончании загрузки кликните мышью на [File] в окне «File Transfer», затем нажмите на [Exit].
Окно «File Transfer» закроется.
ССЫЛКА:
• Если стоит отметка на пункте «Open After Downloading», файл откроется выбранной программой Windows после завершения загрузки.
• При работе с Windows XP созданный файл по умолчанию сохраняется в папке «Мои документы\ImageExpress\». При работе с Windows 7/Windows Vista папкой
для сохранения по умолчанию является «Документ\ImageExpress\».
• Папка создается в папке по умолчанию с указанием времени и даты проведения конференции, и изображение сохраняется в файле в созданной папке.
Например, если конференция проводится в 11:20 14 мая 2009 года, имя папки по умолчанию в Windows XP будет «Мои документы\ImageExpress\2009-05-14_11-20_
Meeting Records».
Содержание
- 3 Важная информация; Предостережения относительно безопасности; Меры предосторожности; ВНУТРЕННИЕ КОМПОНЕНТЫ НАХОДЯТСЯ ПОД ВЫСОКИМ НАПРЯЖЕНИЕМ.; ВНИМАНИЕ; Утилизация использованного изделия; способна оказать содержащаяся в лампе ртуть.
- 4 ii; Важные меры безопасности
- 5 iii; Меры пожарной и электрической безопасности
- 6 iv; проектор длительное время.; Замена лампы; Характеристики лампы
- 7 эксплуатации оптических компонентов, например лампы.; ОБ АВТОРСКИХ ПРАВАХ НА ОРИГИНАЛЬНЫЕ ПРОЕЦИРУЕМЫЕ ИЗОБРАЖЕНИЯ.
- 8 настроек для функций 1 и 2.
- 9 vii; Оглавление
- 10 viii
- 11 ix
- 13 Комплектация; говому представителю.
- 14 Ознакомление с проектором; элементов управления.; Поздравляем с покупкой проектора!; на и стационарно прикрепить к потолку*; Проектор оснащен следующими функциональными возможностями:; использованием энергосберегающей технологии; зентации в конференц-зале или лекций в классе.
- 15 Об этом руководстве пользователя
- 16 Название деталей проектора; Передняя/верхняя часть
- 17 Задняя часть; часов, а затем автоматически выключается.; Открытие и закрытие крышки объектива; Сдвиньте крышку объектива влево, чтобы открыть объектив.
- 18 Важнейшие функции; / Кнопки регулирования громкости
- 19 Функции панели разъемов; дены типичные коды управления с ПК.
- 20 Элементы пульта дистанционного управления; Инфракрасный передатчик
- 21 Правила обращения с пультом дистанционного управления; Установка элемента питания
- 22 Рабочая среда для программного обеспечения, содержащегося; Служба загрузки обновлений
- 23 Операционная среда; версия
- 25 Порядок проецирования изображения; - Автоматическая оптимизация сигнала компьютера (
- 26 Подключение компьютера / Подсоединение силового кабеля; Подсоедините прилагаемый силовой кабель к проектору.; время нормальной работы проектора.
- 27 Включение проектора; Сдвиньте крышку объектива влево, чтобы открыть
- 28 Примечание об экране запуска (экран выбора языка меню); Для выбора языка меню выполните следующие действия:; ляторы, после чего на экране появится изображение.
- 29 Выбор источника; Выбор компьютера или источника видеосигнала
- 30 Выбор источника по умолчанию; он будет отображаться каждый раз при включении проектора.
- 31 Регулировка размера и положения изображения; вертикали
- 32 Поверните регулятор сдвига объектива.; Проецирование фронтальное со стола
- 33 Регулятор FOCUS используется для настройки фокусировки.
- 35 Настройка ножки для регулирования наклона; настройки ножки для регулирования наклона, так как при включении; Настройка наклона изображения влево и вправо [Задняя; • Поверните заднюю ножку.
- 36 Коррекция трапецеидальных искажений [ТРАПЕЦИЯ]; Если проектор наклонен по отношению к экрану.
- 38 Автоматическое обнаружение сигнала компьютера; Настройка изображения с помощью кнопки Auto Adjust; Автоматическая оптимизация изображения компьютера. (КОМПЬЮТЕР); Увеличение или уменьшение громкости; Громкость динамика можно изменять.
- 39 Выключение проектора; Чтобы выключить проектор:; Нажмите на кнопку
- 40 По завершении использования; Чтобы закрыть объектив, сдвиньте крышку объектива вправо.
- 41 Отключение изображения и звука; Повторное нажатие вернет изображение и звук.; Фиксация изображения; нажатие возобновит движение.; Увеличение картинки; Увеличение картинки возможно до четырехкратного размера.
- 42 Область увеличенного изображения будет перемещаться; Изменение режима ЭКО/Проверка энергосберегающего эффекта; Состояние индикатора
- 43 Проверка энергосберегающего эффекта [ИЗМЕРЕНИЕ СО2]
- 45 Предупреждение несанкционированного использования; Чтобы активировать функцию безопасности:; На экране отобразится меню.
- 46 Для включения проектора при включенной функции [БЕЗОПАСНОСТЬ]:
- 48 Угловая коррекция; Нажмите кнопку KEYSTONE без открытия меню.; Используйте кнопку
- 51 Кнопка PAGE
- 52 Проецирование изображения экрана компьютера через кабель; • Откройте крышку объектива проектора.
- 53 * Когда подсоединен кабель USB, «HTTP Server» выбрать нельзя.
- 54 Общий обзор; будут посланы по электронной почте.; Подготовка перед началом работы
- 57 WIRED или WIRELESS
- 59 верьте правильность сетевых настроек.
- 61 Проецирование изображения экрана компьютера по сети с; Настройки проектора для работы в качестве сетевого проектора; Откроется окно МЕНЮ ПРИЛОЖЕНИЯ. Переходите к шагу 3.
- 63 Проецирование изображения с помощью сетевого проектора; В области «Доступные проекторы» появится «P501 Series»
- 64 Выход из режима сетевого проектора; Режим сетевого проектора отключен.
- 65 Использование проектора для управления компьютером через; тера на проекционный экран по сети.; беспроводной клавиатуры и мыши.
- 66 Настройка пароля для учетной записи Windows 7; К записи «Администратор» добавлена запись [Защищена паролем].; Настройка удаленного доступа
- 67 Запуск режима УДАЛЕННЫЙ РАБОЧИЙ СТОЛ
- 69 Выход из режима УДАЛЕННЫЙ РАБОЧИЙ СТОЛ; Работа в режиме удаленного рабочего стола закончена.
- 70 Подключение Вашего микрофона; вести звук микрофона из встроенного динамика.
- 71 Использование режима «Просмотр»; Возможности режима ПРОСМОТР; Поддерживаемые графические форматы; Требования к воспроизведению:
- 72 формы и примечания – не будут отображаться.; Поддерживаемые файлы в формате PowerPoint
- 73 - Коррекция трапецеидального искажения с помощью кнопок
- 74 Использование функции «Просмотр»; Подготовка материалов для презентации; • Информацию о поддерживаемых форматах файлов см. на стр.; • Использование команды печати; Нажмите кнопку «Редактировать» в закладке «Настройки Adobe
- 75 Показ изображений с запоминающего устройства USB; Этот раздел объясняет основные принципы работы режима ПРОСМОТР.; Начало работы режима «Просмотр»; Вставьте запоминающее устройство USB в порт USB
- 76 Воспользуйтесь кнопками
- 77 • Файл видео
- 78 • Файл Adobe PDF
- 79 работает следующим образом:
- 80 При нажатии кнопки SOURCE откроется окно выбора источ-
- 81 Отображает список устройств, подсоединенных к проектору.; Операции меню; • Воспользуйтесь кнопкой; Операция для окна со списком устройств; , чтобы переместить курсор на список устройств.
- 82 Функции; медиа сервера к проектору
- 83 Операция меню; тюре
- 84 Работа панели элементов управления; или
- 85 Функции панели элементов управления для видео; вратиться в окно миниатюр.
- 87 при поиске оно обнаруживалось первым.
- 89 Воспроизведение данных, находящихся в папке с общим; Подготовка; Запомните или запишите путь, он понадобится для работы.; Подключение проектора к папке с общим доступом; Нажмите кнопку VIEWER на пульте дистанционного управления.
- 91 Нажмите кнопку
- 93 Отображение данных при использовании медиа сервера; Включение функции «Media Sharing» для Windows Media Player 11; Откроется диалоговое окно «Media Sharing».
- 94 Отметьте «Share my media» в чекбоксе и нажмите OK.
- 95 Появится окно «Разрешить всем медиа-устройствам».
- 96 Нажмите кнопку VIEWER на пульте дистанционного управления.
- 98 Ограничения отображаемых файлов; помощью прикладной программы на компьютере.; Некоторые ограничения для файлов PowerPoint; по величине или ширине, вызывая искажения разметки слайда.; Некоторые ограничения для файлов Excel; по размеру или ширине, что может вызвать искажение макета; Некоторые ограничения для PDF файлов
- 99 Использование меню; Установки будут сохранены до следующих изменений.; Использование экранного меню
- 100 Элементы меню; Окна меню и диалоговые окна обычно включают следующие элементы:
- 101 Пункты меню
- 104 камеры для документов.; ДИСПЛЕЙ USB
- 105 цвета по отдельности.
- 106 Каждый режим рекомендуется для следующих целей:; Выбор размера экрана для DICOM SIM [РАЗМЕР ЭКРАНА]; Эта опция позволяет настроить цветовую температуру.; Настройка яркости и контраста [ДИНАМИЧЕСКИЙ КОНТРАСТ]
- 108 Служит для ручной настройки параметров Часы и Фаза.
- 109 ДАННЫЕ] и восстановите настройки по умолчанию.; IN, снова выберите на проекторе источник ввода HDMI1 или HDMI2.
- 110 следующая страниц
- 111 является стандартным аспектным отношением для видеоисточника.
- 113 бразное и угловое искажение.; Коррекция подушкообразного искажения
- 114 цвет отличен от белого.
- 115 текста на изображение проектора в режимах Видео или S-Видео.; Использование таймера выключения [ВЫКЛ ТАЙМЕР]; Для экранных инструкций можно выбрать один из 29 языка.
- 116 Чтобы закрыть сообщение, нажмите кнопку EXIT.; Выбор цвета или логотипа для фона с помощью параметра [ФОН]; зависимо от этого выбора.
- 117 ФРОНТАЛЬНАЯ СО СТОЛА
- 118 этого Вам нужно дать каждому проектору номер идентификатора.; Присвоение или изменение контроля ID; Откроется окно КОНТРОЛЬ ID.
- 119 Откроется окно КОНТРОЛЬ ID для изменённого идентификатора.; Использование испытательного шаблона [ИСПЫТАТЕЛЬНЫЙ ШАБЛОН]; дистанционного управления или; Выбор значения параметра [АВТО НАСТРОЙКА]; ростной режим и режим Большая высота.
- 121 Выключение звукового сигнала при нажатии кнопок и ошибках [ГУДОК]
- 122 - Звук с микрофона не будет выводиться через колонки в этом режиме.
- 123 или корпусе проектора для включения проектора.
- 124 Исходные установки следующие:
- 125 мация приводится в следующем порядке:; Сменная лампа
- 130 Меню приложений (не поддерживается PE501X); страница; IMAGE EXPRESS UTILITY; использования Image Express Utility.; DESKTOP CONTROL UTILITY; обходимые для использования Desktop Control Utility.
- 131 использования сетевого проектора.; ПОДКЛЮЧЕНИЕ К УДАЛЕННОМУ РАБОЧЕМУ СТОЛУ
- 132 Подсказка для установки соединения по локальной сети; Чтобы подключиться к серверу DHCP:
- 134 символов
- 135 могут быть доступными для посторонних лиц.
- 136 ВЫБОР КЛЮЧА; • Максимальное количество знаков; Опция
- 137 Подготовка перед выполнением настройки; ровой сертификат на проектор.; Порядок установки
- 138 Появится список «SSID».
- 140 Установка цифрового сертификата; Откроется экран ввода пароля.
- 141 и нажмите кнопку ENTER.; Очистка цифрового сертификата, который установлен на проекторе; Появится подтверждающее сообщение.
- 142 • Длина пароля не более 32 символов.
- 144 Состояние
- 146 Ниже приведен пример сообщения, которое посылается с
- 149 в определенное время.; Настройка нового таймера программы; На экране ТАЙМЕР ПРОГРАММЫ используйте кнопку SELECT
- 150 до тех пор, пока выключение не станет возможным.
- 151 Активация таймера программы; Удаление программ; кнопку SELECT
- 152 4 часа и во время запуска проектора.; МЫШЬ
- 153 Установка и подключение; Настроить экран и проектор.; Настройка экрана и проектора; Выбор месторасположения; • Подробнее о расстоянии до проекции см. на стр.
- 154 • Подробнее о расстоянии до проекции см. стр.
- 155 определить, на каком расстоянии следует установить проектор.; Таблица расстояний
- 156 на корпусе проектора или
- 157 Подключение других устройств; граммного обеспечения для управления питанием.; Включение внешнего экрана компьютера
- 158 исправленный стандарт 1.0. Длина кабеля должна быть в пределах 5 м.
- 159 Подключение внешнего монитора; мого компьютерного аналогового изображения.
- 160 Входной разъем
- 162 ектора
- 163 Пример подключения к проводной локальной сети
- 165 Заранее приготовьте крестообразную отвертку.
- 166 Пример подключения к беспроводной локальной сети
- 167 кабеля питания, что может стать причиной пожара.; Установка крышки кабеля; Демонтаж крышки кабеля; свободно прокручиваться
- 168 Техническое обслуживание; Чистка фильтров; чтобы освободить корпус фильтра, и выньте его.
- 169 С помощью пылесоса удалите пыль с внутренних элемен-
- 170 Вставьте собранный фильтр обратно в корпус проекто-
- 171 Чистка объектива; верхность пластикового объектива.; Чистка корпуса; Если он сильно загрязнен, используйте мягкое чистящее средство.; результате к его неисправности.
- 172 Замена лампы и фильтров; Для заказа запасной лампы укажите тип Вашей лампы.; Порядок замены лампы и фильтров; Замените лампу
- 173 пытайтесь обойти эту блокировку.
- 174 На этом замена лампы заканчивается.; Установите крышку отсека лампы на место.
- 175 В комплекте с запасной лампой поставляются четыре фильтра.; Извлеките четыре фильтрующих элемента.
- 176 Удалите пыль с корпуса фильтра и крышки фильтра.; На этом замена фильтра завершена.; Чтобы сбросить время наработки лампы и время наработки фильтров:; [СБРОС ВРЕМЕНИ НАРАБОТКИ ЛАМПЫ] и обнулите время наработки лампы.
- 177 Установка программного обеспечения; Установка для программного обеспечения Windows; работу с ОС Windows 8, Windows 7, Windows Vista и Windows XP.
- 178 Начнется установка.; Деинсталляция программного обеспечения; • Для Windows 7/Windows Vista; • Для Windows XP; Появится окно Панели управления.
- 179 • Деинсталляция программного обеспечения
- 180 Использование компьютерного кабеля (VGA) для управления; можно увидеть на мониторе компьютера.; Функции управления; Виртуальный пульт дистанционного управления
- 181 Шаг 1: Установите Virtual Remote Tool на компьютер; Отобразится окно меню.
- 182 Подсоедините проектор к компьютеру; Проектор находится в режиме ожидания.
- 183 • Кликните два раза по пиктограмме; Запуск из меню «Пуск»; Следуйте указаниям на экранах
- 184 Выход из Virtual Remote Tool; Просмотр помощи к Virtual Remote Tool; • Отображение помощи с помощью панели задач.; Нажмите на пиктограмму Virtual Remote Tool; • Отображение помощи с помощью меню Пуск.; Tool», затем «Virtual Remote Tool Помощь» в указанном порядке.
- 185 Проецирование изображения или видео, отображаемых на; водной локальной сети.; Функции Image Express Utility Lite
- 187 Шаг 2: Подключите проектор к локальной сети.; проектором с помощью браузера HTTP» (; Шаг 3: Запустите Image Express Utility Lite.; Отобразится окно выбора цели.
- 189 Просмотр файла «Помощь» к приложению Image Express Utility Lite
- 191 Шаг 2: Подключите проектор к локальной сети; Управление; Шаг 3: Запустите Image Express Utility Lite для Mac OS; «END USER LICENSE AGREEMENT».
- 192 Возможности инструментальных средств GCT; Parameters Correction:; Нажмите на пиктограмму «
- 194 Проецирование изображений с проектора по локальной сети; Функции Image Express Utility 2.0; проводной или беспроводной локальной сети.; сжатия NEC; по сети с компьютера на проектор.
- 195 Подключение проектора к локальной сети.
- 196 • Подключение к проектору; вают данную функцию. После этого откроется окно «Projector List».
- 197 Поставьте отметку (; • Передача изображений
- 198 • Остановка или возобновление передачи изображений; • Окончание передачи изображений; Кликните мышью по пиктограмме проектора (
- 199 Ведение конференций; • Ведение конференций; • Демонстрация файла участникам конференции.
- 200 • Окончание конференции; Участие в конференции; • Участие в конференциях; вают данную функцию. После этого откроется окно «Meeting List».
- 201 дить проектор, отобразится в окне посетителя.
- 202 • Сохранение полученных изображений; На экране отобразится панель памяток.; Изображение в окне посетителя будет сохранено.
- 203 • Загрузка файла для демонстрации; Откроется окно «File Transfer».; Окно «File Transfer» закроется.
- 204 • Изменение ведущего презентации; В приведенном ниже примере выбрана настройка «Not Approved».; • Выход из конференции; Выйдите из конференции и Image Express Utility 2.0.
- 205 Функции Desktop Control Utility 1.0; В ОС Windows XP нажмите на [Панель управления]
- 206 Использование проектора для управления экраном компьютера
- 207 • Работа на компьютере; Отобразится окно «Startup password settings».
- 209 • Эксплуатация проектора (подключение компьютера); Подключите к проектору доступную в продаже мышь с USB разъемом.; Включите проектор.
- 211 • Эксплуатация проектора (управление экраном рабочего стола); дистанционного управления.
- 212 • Эксплуатация проектора (отключение соединений); Нажмите кнопку EXIT, пока отображается экран рабочего стола.
- 213 • Управление проектором (выход из Desktop Control Utility 1.0); Кликните мышью по пиктограмме [
- 214 Управление проектором через локальную сеть (PC Control Utility; Экран программы PC Control Utility Pro 4
- 216 «Система и безопасность»; Просмотр Помощи к PC Control Utility Pro 4; • Отображение Помощи во время работы с PC Control Utility Pro 4.
- 217 Шаг 3: Запустите PC Control Utility Pro 5; • Из меню щелкните на «Help»; • Отображение справки с помощью док
- 218 Устранение неисправностей; Показания индикаторов; Индикатор Power; Защита от превышения допустимой температуры; Если это произошло, выполните следующие действия:
- 219 Типичные неисправности и способы их устранения
- 220 Если изображение отсутствует или отображается неправильно.; ектору ноутбук не был выключен.
- 221 Технические характеристики; Оптический; Электрические параметры
- 222 Механические характеристики; Дополнительную информацию можно найти на сайтах:
- 223 Габаритные размеры корпуса
- 225 Предназначение штырьков входного разъема D-Sub COMPUTER; 5-штырьковый разъем D-Sub соединительного устройства; такта; Синий; COMPUTER IN
- 226 Перечень совместимых входных сигналов; Аналоговый RGB
- 227 Коды управления и кабельные соединения ПК; Коды управления ПК; Протокол связи
- 228 Контрольный перечень возможных неисправностей; постоянно; Питание
- 230 ЗАРЕГИСТРИРУЙТЕ ВАШ ПРОЕКТОР! (для жителей Соединенных; гарантии на детали, работу и сервисную программу InstaCare.